Department of Orthopaedic Surgery, Johns Hopkins University School of Medicine, Baltimore, Maryland, USA.
Department of Molecular Medicine, University of South Florida Morsani College of Medicine, Tampa, Florida, USA.
J Clin Invest. 2023 Nov 28;134(3). doi: 10.1172/JCI163145. eCollection 2024 Feb 1.
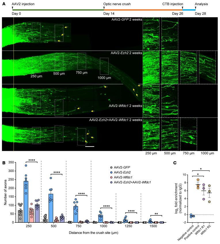
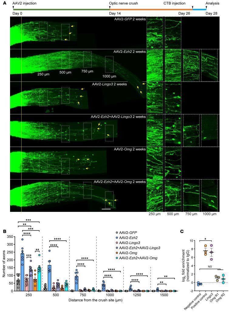
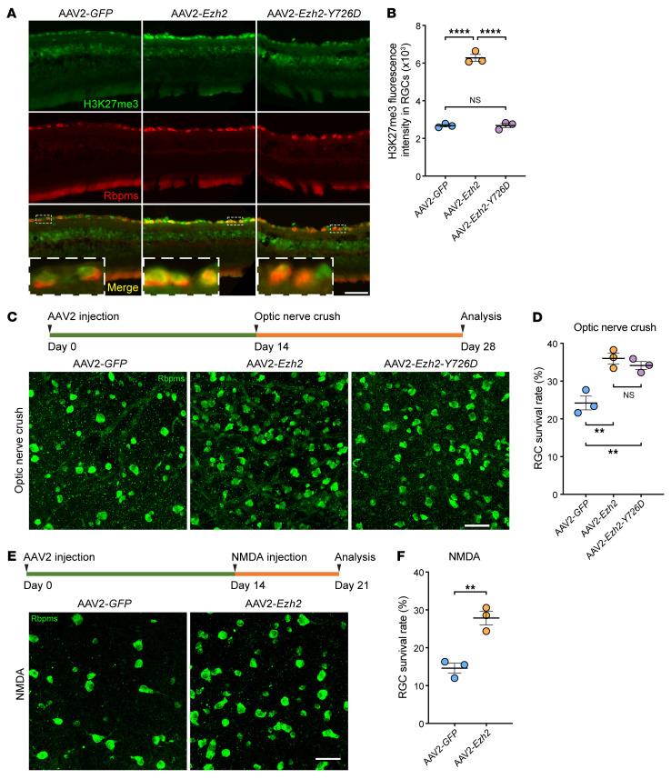
Current treatments for neurodegenerative diseases and neural injuries face major challenges, primarily due to the diminished regenerative capacity of neurons in the mammalian CNS as they mature. Here, we investigated the role of Ezh2, a histone methyltransferase, in regulating mammalian axon regeneration. We found that Ezh2 declined in the mouse nervous system during maturation but was upregulated in adult dorsal root ganglion neurons following peripheral nerve injury to facilitate spontaneous axon regeneration. In addition, overexpression of Ezh2 in retinal ganglion cells in the CNS promoted optic nerve regeneration via both histone methylation-dependent and -independent mechanisms. Further investigation revealed that Ezh2 fostered axon regeneration by orchestrating the transcriptional silencing of genes governing synaptic function and those inhibiting axon regeneration, while concurrently activating various factors that support axon regeneration. Notably, we demonstrated that GABA transporter 2, encoded by Slc6a13, acted downstream of Ezh2 to control axon regeneration. Overall, our study underscores the potential of modulating chromatin accessibility as a promising strategy for promoting CNS axon regeneration.
目前针对神经退行性疾病和神经损伤的治疗方法面临着重大挑战,主要是由于哺乳动物中枢神经系统(CNS)中神经元的再生能力随着其成熟而减弱。在这里,我们研究了组蛋白甲基转移酶 Ezh2 在调节哺乳动物轴突再生中的作用。我们发现,Ezh2 在小鼠神经系统发育过程中减少,但在外周神经损伤后,在成年背根神经节神经元中上调,以促进自发轴突再生。此外,在中枢神经系统的视网膜神经节细胞中过表达 Ezh2 通过组蛋白甲基化依赖和非依赖机制促进视神经再生。进一步的研究表明,Ezh2 通过协调控制突触功能和抑制轴突再生的基因的转录沉默,同时激活各种支持轴突再生的因子,促进轴突再生。值得注意的是,我们证明了 GABA 转运体 2(由 Slc6a13 编码)作为 Ezh2 的下游因子来控制轴突再生。总的来说,我们的研究强调了调节染色质可及性作为促进中枢神经系统轴突再生的有前途策略的潜力。