Suppr超能文献

N-糖基化依赖性调节免疫特异性四跨膜蛋白 CD37 和 CD53。

N-Glycosylation-dependent regulation of immune-specific tetraspanins CD37 and CD53.

机构信息

Department of Medical BioSciences, Radboud University Medical Center, Nijmegen, the Netherlands.

Cancer Biology and Genetics Program, Sloan Kettering Institute, Memorial Sloan Kettering Cancer Center, New York, New York.

出版信息

Biophys J. 2024 Aug 6;123(15):2301-2311. doi: 10.1016/j.bpj.2023.11.3399. Epub 2023 Nov 28.

Abstract

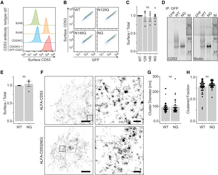
Tetraspanin proteins play an important role in many cellular processes as they are key organizers of different receptors on the plasma membrane. Most tetraspanins are highly glycosylated at their large extracellular loop; however, little is known about the function of tetraspanin glycosylation in immune cells. In this study we investigated the effects of glycosylation of CD37 and CD53, two tetraspanins important for cellular and humoral immunity. Broad and cell-specific repertoires of N-glycosylated CD37 and CD53 were observed in human B cells. We generated different glycosylation mutants of CD37 and CD53 and analyzed their localization, nanoscale plasma membrane organization, and partner protein interaction capacity. Abrogation of glycosylation in CD37 revealed the importance of this modification for CD37 surface expression, whereas surface expression of CD53 was unaffected by its glycosylation. Single-molecule dSTORM microscopy revealed that the nanoscale organization of CD53 was not dependent on glycosylation. CD37 interaction with its partner proteins CD53 and CD20 was affected by glycosylation in a localization-dependent way, whereas its interaction with IL-6Rα was independent of glycosylation. Surprisingly, glycosylation was found to inhibit the interaction between CD53 and its partner proteins CD45, CD20, and, to a lesser extent CD37. Together, our data show that glycosylation affects the interaction capacity of immune-specific tetraspanins CD37 and CD53, which adds another layer of regulation to immune membrane organization.

摘要

四跨膜蛋白在许多细胞过程中发挥着重要作用,因为它们是质膜上不同受体的关键组织者。大多数四跨膜蛋白在其大的细胞外环高度糖基化;然而,关于免疫细胞中四跨膜蛋白糖基化的功能知之甚少。在这项研究中,我们研究了 CD37 和 CD53 这两种对细胞和体液免疫很重要的四跨膜蛋白糖基化的影响。在人 B 细胞中观察到 CD37 和 CD53 的广泛和细胞特异性 N-糖基化谱。我们生成了 CD37 和 CD53 的不同糖基化突变体,并分析了它们的定位、纳米尺度质膜组织和伙伴蛋白相互作用能力。CD37 糖基化的缺失揭示了这种修饰对 CD37 表面表达的重要性,而 CD53 的表面表达不受其糖基化的影响。单分子 dSTORM 显微镜显示,CD53 的纳米尺度组织不依赖于糖基化。CD37 与其伙伴蛋白 CD53 和 CD20 的相互作用受糖基化的影响,这种影响依赖于定位,而其与 IL-6Rα 的相互作用则不依赖于糖基化。令人惊讶的是,发现糖基化抑制了 CD53 与其伙伴蛋白 CD45、CD20 的相互作用,并且在较小程度上抑制了与 CD37 的相互作用。总之,我们的数据表明,糖基化影响免疫特异性四跨膜蛋白 CD37 和 CD53 的相互作用能力,这为免疫膜组织提供了另一层调节。

https://cdn.ncbi.nlm.nih.gov/pmc/blobs/10ad/11331048/4ef90971c532/gr1.jpg

文献AI研究员

20分钟写一篇综述,助力文献阅读效率提升50倍。

立即体验

用中文搜PubMed

大模型驱动的PubMed中文搜索引擎

马上搜索

文档翻译

学术文献翻译模型,支持多种主流文档格式。

立即体验