Suppr超能文献

基于蛋白质组学的中危前列腺癌患者分层。

Proteomic-based stratification of intermediate-risk prostate cancer patients.

机构信息

https://ror.org/01bsaey45 ProCan, Children's Medical Research Institute, Faculty of Medicine and Health, The University of Sydney, Westmead, Australia.

https://ror.org/05hfa4n20 iMarker Lab, Westlake Laboratory of Life Sciences and Biomedicine, Key Laboratory of Structural Biology of Zhejiang Province, School of Life Sciences, Westlake University, Hangzhou, China.

出版信息

Life Sci Alliance. 2023 Dec 4;7(2). doi: 10.26508/lsa.202302146. Print 2024 Feb.

Abstract

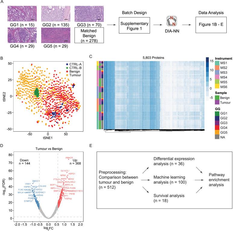
Gleason grading is an important prognostic indicator for prostate adenocarcinoma and is crucial for patient treatment decisions. However, intermediate-risk patients diagnosed in the Gleason grade group (GG) 2 and GG3 can harbour either aggressive or non-aggressive disease, resulting in under- or overtreatment of a significant number of patients. Here, we performed proteomic, differential expression, machine learning, and survival analyses for 1,348 matched tumour and benign sample runs from 278 patients. Three proteins (F5, TMEM126B, and EARS2) were identified as candidate biomarkers in patients with biochemical recurrence. Multivariate Cox regression yielded 18 proteins, from which a risk score was constructed to dichotomize prostate cancer patients into low- and high-risk groups. This 18-protein signature is prognostic for the risk of biochemical recurrence and completely independent of the intermediate GG. Our results suggest that markers generated by computational proteomic profiling have the potential for clinical applications including integration into prostate cancer management.

摘要

格里森分级是前列腺腺癌的一个重要预后指标,对患者的治疗决策至关重要。然而,在格里森分级组 (GG) 2 和 GG3 中诊断出的中危患者可能存在侵袭性或非侵袭性疾病,导致相当数量的患者治疗不足或过度治疗。在这里,我们对 278 名患者的 1348 对肿瘤和良性样本进行了蛋白质组学、差异表达、机器学习和生存分析。在生化复发的患者中鉴定出 3 种候选生物标志物(F5、TMEM126B 和 EARS2)。多变量 Cox 回归得到 18 种蛋白质,从中构建风险评分,将前列腺癌患者分为低风险和高风险组。该 18 种蛋白质标志物可预测生化复发的风险,与中间 GG 完全独立。我们的研究结果表明,计算蛋白质组学分析生成的标志物具有临床应用的潜力,包括整合到前列腺癌管理中。

https://cdn.ncbi.nlm.nih.gov/pmc/blobs/8cef/10698198/eaa2972c404d/LSA-2023-02146_Fig1.jpg

文献AI研究员

20分钟写一篇综述,助力文献阅读效率提升50倍。

立即体验

用中文搜PubMed

大模型驱动的PubMed中文搜索引擎

马上搜索

文档翻译

学术文献翻译模型,支持多种主流文档格式。

立即体验