Braunschweig Integrated Center of Systems Biology (BRICS), Technische Universität Braunschweig, Rebenring 56, 38106 Braunschweig, Germany.
Department of Bioinformatics and Biochemistry, Technische Universität Braunschweig, Rebenring 56, 38106 Braunschweig, Germany.
Cells. 2023 Nov 21;12(23):2674. doi: 10.3390/cells12232674.
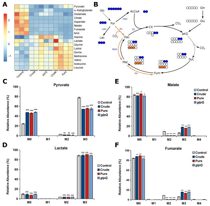
Bacterial membrane vesicles (BMVs) are produced by most bacteria and participate in various cellular processes, such as intercellular communication, nutrient exchange, and pathogenesis. Notably, these vesicles can contain virulence factors, including toxic proteins, DNA, and RNA. Such factors can contribute to the harmful effects of bacterial pathogens on host cells and tissues. Although the general effects of BMVs on host cellular physiology are well known, the underlying molecular mechanisms are less understood. In this study, we introduce a vesicle quantification method, leveraging the membrane dye FM4-64. We utilize a linear regression model to analyze the fluorescence emitted by stained vesicle membranes to ensure consistent and reproducible vesicle-host interaction studies using cultured cells. This method is particularly valuable for identifying host cellular processes impacted by vesicles and their specific cargo. Moreover, it outcompetes unreliable protein concentration-based methods. We (1) show a linear correlation between the number of vesicles and the fluorescence signal emitted from the FM4-64 dye; (2) introduce the "vesicle load" as a new semi-quantitative unit, facilitating more reproducible vesicle-cell culture interaction experiments; (3) show that a stable vesicle load yields consistent host responses when studying vesicles from mutants; (4) demonstrate that typical vesicle isolation contaminants, such as flagella, do not significantly skew the metabolic response of lung epithelial cells to vesicles; and (5) identify inositol monophosphatase 1 (SuhB) as a pivotal regulator in the vesicle-mediated pathogenesis of .
细菌膜泡 (BMVs) 是大多数细菌产生的,参与多种细胞过程,如细胞间通讯、营养物质交换和发病机制。值得注意的是,这些囊泡可以包含毒力因子,包括毒性蛋白、DNA 和 RNA。这些因子可能导致细菌病原体对宿主细胞和组织的有害影响。尽管 BMVs 对宿主细胞生理学的一般影响是众所周知的,但潜在的分子机制了解较少。在这项研究中,我们引入了一种利用膜染料 FM4-64 的囊泡定量方法。我们利用线性回归模型分析染色囊泡膜发出的荧光,以确保使用培养细胞进行一致且可重复的囊泡-宿主相互作用研究。这种方法对于识别受囊泡及其特定货物影响的宿主细胞过程特别有价值。此外,它优于不可靠的基于蛋白质浓度的方法。我们:(1) 显示囊泡数量与 FM4-64 染料发出的荧光信号之间存在线性相关性;(2) 引入“囊泡负荷”作为新的半定量单位,促进更可重复的囊泡-细胞培养相互作用实验;(3) 表明在研究突变体来源的囊泡时,稳定的囊泡负荷会产生一致的宿主反应;(4) 证明典型的囊泡分离污染物,如鞭毛,不会显著影响肺上皮细胞对 囊泡的代谢反应;(5) 确定肌醇单磷酸酶 1 (SuhB) 是囊泡介导的 发病机制中的关键调节因子。