Huang Jingjing, Liang Lu, Jiang Shiyao, Liu Yueying, He Hua, Sun Xiaoyan, Li Yi, Xie Li, Tao Yongguang, Cong Li, Jiang Yiqun
The Key Laboratory of Model Animal and Stem Cell Biology in Hunan Province, Hunan Normal University Changsha Hunan China.
Department of Basic Medicine, School of Medicine, Hunan Normal University Changsha Hunan China.
MedComm (2020). 2023 Dec 13;4(6):e449. doi: 10.1002/mco2.449. eCollection 2023 Dec.
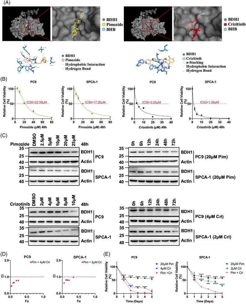
Lung adenocarcinoma (LUAD) is the most common form of lung cancer, with a consistently low 5-year survival rate. Therefore, we aim to identify key genes involved in LUAD progression to pave the way for targeted therapies in the future. BDH1 plays a critical role in the conversion between acetoacetate and β-hydroxybutyrate. The presence of β-hydroxybutyrate is essential for initiating lysine β-hydroxybutyrylation (Kbhb) modifications. Histone Kbhb at the H3K9 site is attributed to transcriptional activation. We unveiled that β-hydroxybutyrate dehydrogenase 1 (BDH1) is not only conspicuously overexpressed in LUAD, but it also modulates the overall intracellular Kbhb modification levels. The RNA sequencing analysis revealed leucine-rich repeat-containing protein 31 (LRRC31) as a downstream target gene regulated by BDH1. Ecologically expressed BDH1 hinders the accumulation of H3K9bhb in the transcription start site of LRRC31, consequently repressing the transcriptional expression of LRRC31. Furthermore, we identified potential BDH1 inhibitors, namely pimozide and crizotinib, which exhibit a synergistic inhibitory effect on the proliferation of LUAD cells exhibiting high expression of BDH1. In summary, this study elucidates the molecular mechanism by which BDH1 mediates LUAD progression through the H3K9bhb/LRRC31 axis and proposes a therapeutic strategy targeting BDH1-high-expressing LUAD, providing a fresh perspective for LUAD treatment.
肺腺癌(LUAD)是肺癌最常见的形式,其5年生存率一直很低。因此,我们旨在确定参与LUAD进展的关键基因,为未来的靶向治疗铺平道路。BDH1在乙酰乙酸和β-羟基丁酸之间的转化中起关键作用。β-羟基丁酸的存在对于启动赖氨酸β-羟基丁酰化(Kbhb)修饰至关重要。H3K9位点的组蛋白Kbhb归因于转录激活。我们发现β-羟基丁酸脱氢酶1(BDH1)不仅在LUAD中明显过表达,而且还调节整体细胞内Kbhb修饰水平。RNA测序分析显示富含亮氨酸重复序列的蛋白31(LRRC31)是受BDH1调控的下游靶基因。在生态上表达的BDH1阻碍了LRRC31转录起始位点处H3K9bhb的积累,从而抑制了LRRC31的转录表达。此外,我们确定了潜在的BDH1抑制剂,即匹莫齐特和克唑替尼,它们对高表达BDH1的LUAD细胞的增殖具有协同抑制作用。总之,本研究阐明了BDH1通过H3K9bhb/LRRC31轴介导LUAD进展的分子机制,并提出了针对高表达BDH1的LUAD的治疗策略,为LUAD治疗提供了新的视角。