Luo Xianzhu, Zhang Cuiling, Yue Chenyang, Jiang Yuelin, Yang Fei, Xian Yuezhong
Shanghai Engineering Research Center of Molecular Therapeutics and New Drug Development, Department of Chemistry, School of Chemistry and Molecular Engineering, East China Normal University Shanghai 200241 China
Chem Sci. 2023 Nov 24;14(48):14290-14301. doi: 10.1039/d3sc04937j. eCollection 2023 Dec 13.
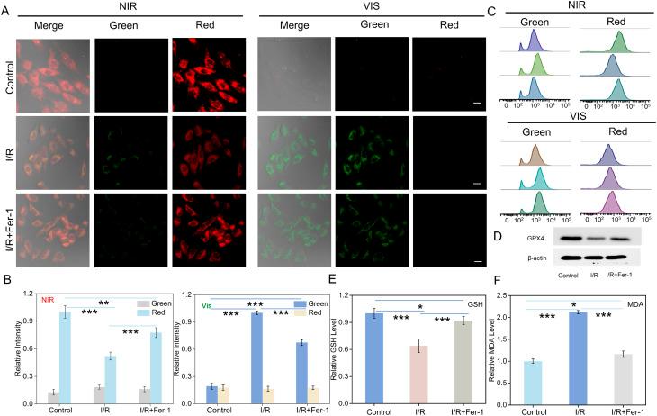
Ischemia-reperfusion-induced cardiomyocyte mortality constitutes a prominent contributor to global morbidity and mortality. However, early diagnosis and preventive treatment of cardiac I/R injury remains a challenge. Given the close relationship between ferroptosis and I/R injury, monitoring their pathological processes holds promise for advancing early diagnosis and treatment of the disease. Herein, we report a near-infrared (NIR) light-activated dual-responsive nanoprobe (UCNP@mSiO@SP-NP-NAP) for controllable detection of hydrogen polysulfide (HS) and sulfur dioxide (SO) during ferroptosis-related myocardial I/R injury. The nanoprobe's responsive sites could be activated by NIR and Vis light modulation, reversibly alternating for at least 5 cycles. We employed the nanoprobe to monitor the fluctuation levels of HS and SO in H9C2 cardiomyocytes and mice, revealing that HS and SO levels were up-regulated during I/R. The NIR light-activated dual-responsive nanoprobe could be a powerful tool for myocardial I/R injury diagnosis. Moreover, we also found that inhibiting the initiation of the ferroptosis process contributed to attenuating cardiac I/R injury, which indicated great potential for treating I/R injury.
缺血再灌注诱导的心肌细胞死亡是导致全球发病率和死亡率的一个重要因素。然而,心脏缺血/再灌注损伤的早期诊断和预防性治疗仍然是一个挑战。鉴于铁死亡与缺血/再灌注损伤之间的密切关系,监测它们的病理过程有望推动该疾病的早期诊断和治疗。在此,我们报道了一种近红外(NIR)光激活的双响应纳米探针(UCNP@mSiO@SP-NP-NAP),用于在铁死亡相关的心肌缺血/再灌注损伤过程中可控地检测多硫化氢(HS)和二氧化硫(SO)。该纳米探针的响应位点可通过近红外和可见光调制激活,可逆交替至少5个循环。我们使用该纳米探针监测H9C2心肌细胞和小鼠中HS和SO的波动水平,发现缺血/再灌注期间HS和SO水平上调。近红外光激活的双响应纳米探针可能是心肌缺血/再灌注损伤诊断的有力工具。此外,我们还发现抑制铁死亡过程的启动有助于减轻心脏缺血/再灌注损伤,这表明其在治疗缺血/再灌注损伤方面具有巨大潜力。