State Key Laboratory of Estuarine and Coastal Research, School of Life Sciences, East China Normal University, Shanghai 200241, China.
Laboratory for Marine Biology and Biotechnology, Qingdao National Laboratory for Marine Science and Technology, Qingdao, Shandong 266237, China. E-mail:
Zool Res. 2024 Jan 18;45(1):13-24. doi: 10.24272/j.issn.2095-8137.2023.053.
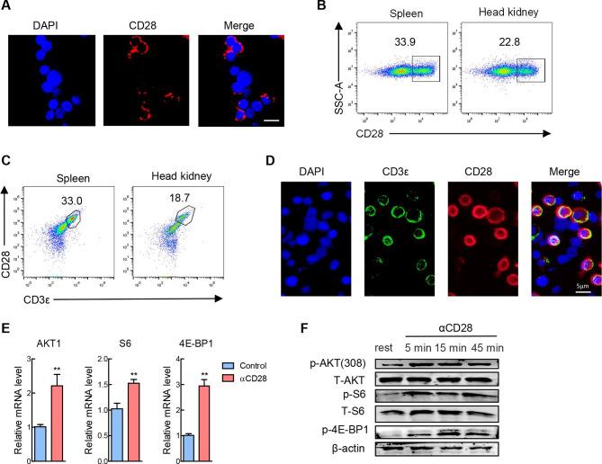
Mammalian T-cell responses require synergism between the first signal and co-stimulatory signal. However, whether and how dual signaling regulates the T-cell response in early vertebrates remains unknown. In the present study, we discovered that the Nile tilapia ( ) encodes key components of the LAT signalosome, namely, LAT, ITK, GRB2, VAV1, SLP-76, GADS, and PLC-γ1. These components are evolutionarily conserved, and CD3ε mAb-induced T-cell activation markedly increased their expression. Additionally, at least ITK, GRB2, and VAV1 were found to interact with LAT for signalosome formation. Downstream of the first signal, the NF-κB, MAPK/ERK, and PI3K-AKT pathways were activated upon CD3ε mAb stimulation. Furthermore, treatment of lymphocytes with CD28 mAbs triggered the AKT-mTORC1 pathway downstream of the co-stimulatory signal. Combined CD3ε and CD28 mAb stimulation enhanced ERK1/2 and S6 phosphorylation and elevated NFAT1, c-Fos, IL-2, CD122, and CD44 expression, thereby signifying T-cell activation. Moreover, rather than relying on the first or co-stimulatory signal alone, both signals were required for T-cell proliferation. Full T-cell activation was accompanied by marked apoptosis and cytotoxic responses. These findings suggest that tilapia relies on dual signaling to maintain an optimal T-cell response, providing a novel perspective for understanding the evolution of the adaptive immune system.
哺乳动物 T 细胞反应需要第一信号和共刺激信号之间的协同作用。然而,双信号是否以及如何调节早期脊椎动物的 T 细胞反应尚不清楚。在本研究中,我们发现尼罗罗非鱼( )编码了 LAT 信号小体的关键组成部分,即 LAT、ITK、GRB2、VAV1、SLP-76、GADS 和 PLC-γ1。这些成分在进化上是保守的,并且 CD3ε mAb 诱导的 T 细胞激活显著增加了它们的表达。此外,至少 ITK、GRB2 和 VAV1 被发现与 LAT 相互作用形成信号小体。在第一信号的下游,CD3ε mAb 刺激激活了 NF-κB、MAPK/ERK 和 PI3K-AKT 途径。此外,淋巴细胞用 CD28 mAbs 处理会触发共刺激信号下游的 AKT-mTORC1 途径。CD3ε 和 CD28 mAb 的联合刺激增强了 ERK1/2 和 S6 的磷酸化,并提高了 NFAT1、c-Fos、IL-2、CD122 和 CD44 的表达,从而标志着 T 细胞的激活。此外,T 细胞的增殖不仅依赖于第一信号或共刺激信号中的任何一个,而是需要两个信号的共同作用。完全的 T 细胞激活伴随着明显的细胞凋亡和细胞毒性反应。这些发现表明,罗非鱼依赖于双信号来维持最佳的 T 细胞反应,为理解适应性免疫系统的进化提供了新的视角。