Division of Nephrology, Tongji Hospital, Tongji Medical College, Huazhong University of Science and Technology, Wuhan, China.
Key Laboratory of Organ Transplantation, Ministry of Education, Wuhan, China.
Front Immunol. 2023 Dec 7;14:1288699. doi: 10.3389/fimmu.2023.1288699. eCollection 2023.
Lupus nephritis (LN) is a common and severe glomerulonephritis that often occurs as an organ manifestation of systemic lupus erythematosus (SLE). However, the complex pathological mechanisms associated with LN have hindered the progress of targeted therapies.
We analyzed glomerular tissues from 133 patients with LN and 51 normal controls using data obtained from the GEO database. Differentially expressed genes (DEGs) were identified and subjected to enrichment analysis. Weighted gene co-expression network analysis (WGCNA) was utilized to identify key gene modules. The least absolute shrinkage and selection operator (LASSO) and random forest were used to identify hub genes. We also analyzed immune cell infiltration using CIBERSORT. Additionally, we investigated the relationships between hub genes and clinicopathological features, as well as examined the distribution and expression of hub genes in the kidney.
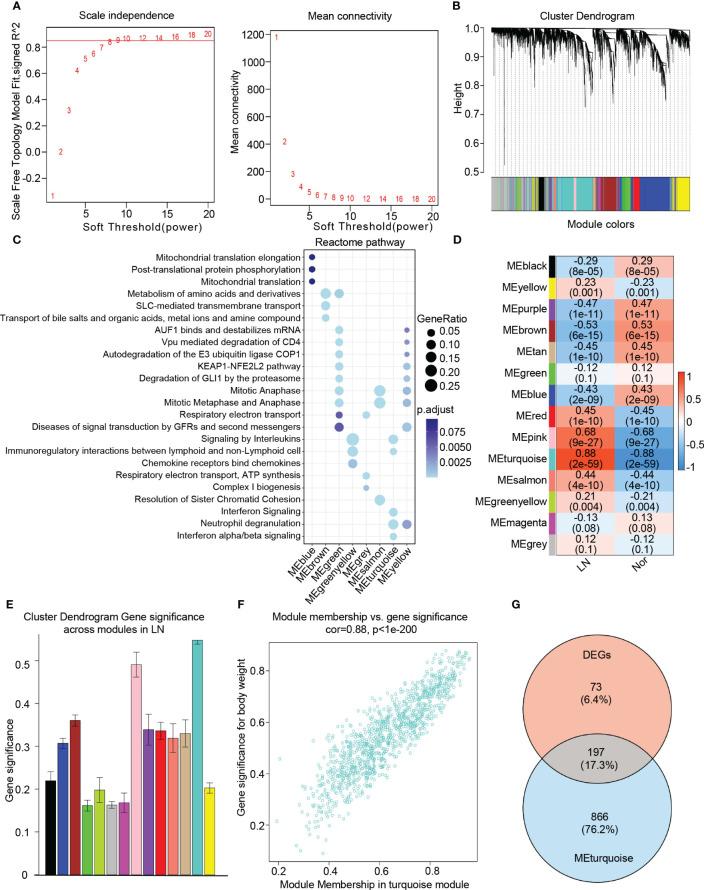
A total of 270 DEGs were identified in LN. Using weighted gene co-expression network analysis (WGCNA), we clustered these DEGs into 14 modules. Among them, the turquoise module displayed a significant correlation with LN (cor=0.88, p<0.0001). Machine learning techniques identified four hub genes, namely CD53 (AUC=0.995), TGFBI (AUC=0.997), MS4A6A (AUC=0.994), and HERC6 (AUC=0.999), which are involved in inflammation response and immune activation. CIBERSORT analysis suggested that these hub genes may contribute to immune cell infiltration. Furthermore, these hub genes exhibited strong correlations with the classification, renal function, and proteinuria of LN. Interestingly, the highest hub gene expression score was observed in macrophages.
CD53, TGFBI, MS4A6A, and HERC6 have emerged as promising candidate driver genes for LN. These hub genes hold the potential to offer valuable insights into the molecular diagnosis and treatment of LN.
狼疮肾炎(LN)是一种常见且严重的肾小球肾炎,常作为系统性红斑狼疮(SLE)的器官表现。然而,与 LN 相关的复杂病理机制阻碍了靶向治疗的进展。
我们使用 GEO 数据库中的数据分析了 133 例 LN 患者和 51 例正常对照的肾小球组织。鉴定差异表达基因(DEGs)并进行富集分析。利用加权基因共表达网络分析(WGCNA)鉴定关键基因模块。采用最小绝对收缩和选择算子(LASSO)和随机森林鉴定枢纽基因。我们还使用 CIBERSORT 分析免疫细胞浸润。此外,我们研究了枢纽基因与临床病理特征的关系,并检测了枢纽基因在肾脏中的分布和表达。
在 LN 中鉴定出 270 个 DEGs。使用加权基因共表达网络分析(WGCNA),我们将这些 DEGs 聚类为 14 个模块。其中,绿松石模块与 LN 呈显著相关(cor=0.88,p<0.0001)。机器学习技术鉴定出 4 个枢纽基因,即 CD53(AUC=0.995)、TGFBI(AUC=0.997)、MS4A6A(AUC=0.994)和 HERC6(AUC=0.999),它们参与炎症反应和免疫激活。CIBERSORT 分析表明,这些枢纽基因可能与免疫细胞浸润有关。此外,这些枢纽基因与 LN 的分类、肾功能和蛋白尿具有很强的相关性。有趣的是,巨噬细胞中观察到最高的枢纽基因表达评分。
CD53、TGFBI、MS4A6A 和 HERC6 已成为 LN 有前途的候选驱动基因。这些枢纽基因有可能为 LN 的分子诊断和治疗提供有价值的见解。