Suppr超能文献

RTKN2 knockdown 通过调控 Wnt/β-catenin 通路缓解乳腺癌细胞的恶性表型。

RTKN2 knockdown alleviates the malignancy of breast cancer cells by regulating the Wnt/β-catenin pathway.

机构信息

Department of Radiotherapy, Qilu Hospital of Shandong University, Jinan, 250012, Shandong, China.

Department of Ultrasound, Shandong Province Coal Taishan Sanatorium, Taian, 271000, Shandong, China.

出版信息

Sci Rep. 2023 Dec 27;13(1):23023. doi: 10.1038/s41598-023-50153-w.

Abstract

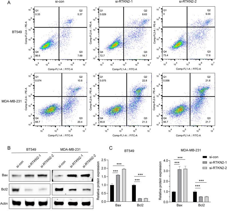
RTKN2 is a new effector protein of Rho GTPase, and has been indicated to be a tumor inhibitor in colon cancer. In this article, we explored the function of RTKN2 in BC cell development. RTKN2 expression in BC tissues and BC cell lines was evaluated by RT-qPCR and Western blot assay. CCK-8, Wound-healing and Transwell assays were carried out to examine the role of RTKN2 knockdown on proliferation, the migratory ability and the invasive ability of BC cells. FCM and Western blot assay were performed to measure the function of RTKN2 silencing on BC cell apoptosis. In addition, the regulatory effect of RTKN2 on Wnt/β-catenin pathway was studied via Western blot assay. RTKN2 expression was elevated in BC tissues and BC cells. Down-regulation of RTKN2 restrained BC cell progression by suppressing cell proliferation, migratory ability, invasive ability, and inducing apoptosis. In addition, reduced of RTKN2 sharply reduced the expressing levels of Wnt3A, β-catenin, C-Myc, and Cyclin D1, suggesting that RTKN2 silencing blocked the motivation of Wnt/β-catenin pathway in BC development. The in vivo experiment also confirmed the inhibitory effect of RTKN2 on BC tumors. Our study confirmed that RTKN2 was highly expressed in BC. Moreover, RTKN2 knockdown suppressed the development of BC through affecting the Wnt/β-catenin pathway. Hence, we deduced that RTKN2 was a possible treatment target for BC.

摘要

RTKN2 是 Rho GTPase 的一种新型效应蛋白,已被证实可作为结肠癌的肿瘤抑制剂。本文探讨了 RTKN2 在膀胱癌发展中的作用。通过 RT-qPCR 和 Western blot 检测评估 RTKN2 在膀胱癌组织和膀胱癌细胞系中的表达。通过 CCK-8、划痕愈合和 Transwell 实验检测 RTKN2 敲低对膀胱癌细胞增殖、迁移和侵袭能力的影响。通过 FCM 和 Western blot 实验检测 RTKN2 沉默对膀胱癌细胞凋亡的作用。此外,通过 Western blot 实验研究了 RTKN2 对 Wnt/β-catenin 通路的调节作用。结果显示,RTKN2 在膀胱癌组织和膀胱癌细胞中表达上调。下调 RTKN2 通过抑制细胞增殖、迁移、侵袭能力和诱导细胞凋亡来抑制膀胱癌的进展。此外,RTKN2 的减少显著降低了 Wnt3A、β-catenin、C-Myc 和 Cyclin D1 的表达水平,表明 RTKN2 沉默阻断了 Wnt/β-catenin 通路在膀胱癌发展中的作用。体内实验也证实了 RTKN2 对膀胱癌肿瘤的抑制作用。本研究证实 RTKN2 在膀胱癌中高表达。此外,RTKN2 敲低通过影响 Wnt/β-catenin 通路抑制膀胱癌的发展。因此,我们推断 RTKN2 可能是膀胱癌的一种潜在治疗靶点。

https://cdn.ncbi.nlm.nih.gov/pmc/blobs/5dd1/10754922/b8f68f5b9a21/41598_2023_50153_Fig1_HTML.jpg

文献AI研究员

20分钟写一篇综述,助力文献阅读效率提升50倍。

立即体验

用中文搜PubMed

大模型驱动的PubMed中文搜索引擎

马上搜索

文档翻译

学术文献翻译模型,支持多种主流文档格式。

立即体验