Suppr超能文献

营养丰富的小众作物奇亚籽()的参考基因组及其对未来育种的意义。

Reference genome of the nutrition-rich orphan crop chia () and its implications for future breeding.

作者信息

Gupta Parul, Geniza Matthew, Elser Justin, Al-Bader Noor, Baschieri Rachel, Phillips Jeremy Levi, Haq Ebaad, Preece Justin, Naithani Sushma, Jaiswal Pankaj

机构信息

Department of Botany and Plant Pathology, Oregon State University, Corvallis, OR, United States.

Molecular and Cellular Biology Graduate Program, Oregon State University, Corvallis, OR, United States.

出版信息

Front Plant Sci. 2023 Dec 14;14:1272966. doi: 10.3389/fpls.2023.1272966. eCollection 2023.

Abstract

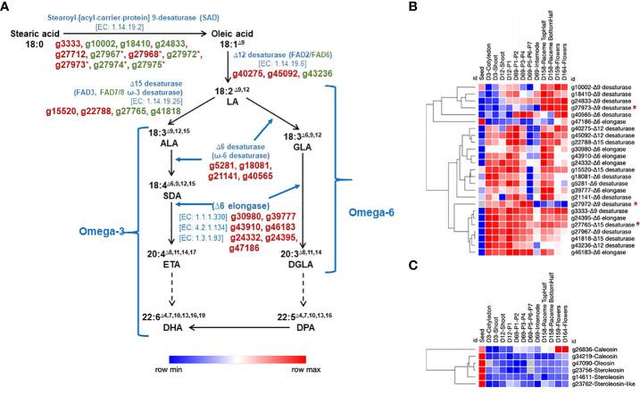
Chia () is one of the most popular nutrition-rich foods and pseudocereal crops of the family Lamiaceae. Chia seeds are a rich source of proteins, polyunsaturated fatty acids (PUFAs), dietary fibers, and antioxidants. In this study, we present the assembly of the chia reference genome, which spans 303.6 Mb and encodes 48,090 annotated protein-coding genes. Our analysis revealed that ~42% of the chia genome harbors repetitive content, and identified ~3 million single nucleotide polymorphisms (SNPs) and 15,380 simple sequence repeat (SSR) marker sites. By investigating the chia transcriptome, we discovered that ~44% of the genes undergo alternative splicing with a higher frequency of intron retention events. Additionally, we identified chia genes associated with important nutrient content and quality traits, such as the biosynthesis of PUFAs and seed mucilage fiber (dietary fiber) polysaccharides. Notably, this is the first report of in-silico annotation of a plant genome for protein-derived small bioactive peptides (biopeptides) associated with improving human health. To facilitate further research and translational applications of this valuable orphan crop, we have developed the Salvia genomics database (SalviaGDB), accessible at https://salviagdb.org.

摘要

芡欧鼠尾草(奇亚籽)是唇形科最受欢迎的营养丰富的食物和假谷物作物之一。奇亚籽富含蛋白质、多不饱和脂肪酸(PUFA)、膳食纤维和抗氧化剂。在本研究中,我们展示了奇亚籽参考基因组的组装,该基因组跨度为303.6 Mb,编码48,090个注释的蛋白质编码基因。我们的分析表明,约42%的奇亚籽基因组含有重复序列,并鉴定出约300万个单核苷酸多态性(SNP)和15,380个简单序列重复(SSR)标记位点。通过研究奇亚籽转录组,我们发现约44%的基因发生可变剪接,内含子保留事件的频率更高。此外,我们鉴定出与重要营养成分和品质性状相关的奇亚籽基因,如PUFA的生物合成和种子黏液纤维(膳食纤维)多糖。值得注意的是,这是首次对与改善人类健康相关的蛋白质衍生的小生物活性肽(生物肽)进行植物基因组的电子注释报告。为了促进对这种有价值的小众作物的进一步研究和转化应用,我们开发了鼠尾草基因组数据库(SalviaGDB),可通过https://salviagdb.org访问。

https://cdn.ncbi.nlm.nih.gov/pmc/blobs/d346/10757625/1cfaac1f15c9/fpls-14-1272966-g001.jpg

文献AI研究员

20分钟写一篇综述,助力文献阅读效率提升50倍。

立即体验

用中文搜PubMed

大模型驱动的PubMed中文搜索引擎

马上搜索

文档翻译

学术文献翻译模型,支持多种主流文档格式。

立即体验