• 文献检索
  • 文档翻译
  • 深度研究
  • 学术资讯
  • Suppr Zotero 插件Zotero 插件
  • 邀请有礼
  • 套餐&价格
  • 历史记录
应用&插件
Suppr Zotero 插件Zotero 插件浏览器插件Mac 客户端Windows 客户端微信小程序
定价
高级版会员购买积分包购买API积分包
服务
文献检索文档翻译深度研究API 文档MCP 服务
关于我们
关于 Suppr公司介绍联系我们用户协议隐私条款
关注我们

Suppr 超能文献

核心技术专利:CN118964589B侵权必究
粤ICP备2023148730 号-1Suppr @ 2026

文献检索

告别复杂PubMed语法,用中文像聊天一样搜索,搜遍4000万医学文献。AI智能推荐,让科研检索更轻松。

立即免费搜索

文件翻译

保留排版,准确专业,支持PDF/Word/PPT等文件格式,支持 12+语言互译。

免费翻译文档

深度研究

AI帮你快速写综述,25分钟生成高质量综述,智能提取关键信息,辅助科研写作。

立即免费体验

MANF 通过与 NPM1 相互作用并下调滋养细胞迁移和侵袭来促进不明原因的复发性流产。

MANF Promotes Unexplained Recurrent Miscarriages by Interacting with NPM1 and Downregulating Trophoblast Cell Migration and Invasion.

机构信息

Department of Obstetrics and Gynecology, the First Affiliated Hospital of Anhui Medical University, No. 218 Jixi Road, Hefei 230022, Anhui, China.

Department of Obstetrics and Gynecology, The Second Affiliated Hospital of Anhui Medical University, Hefei 230022, Anhui, China.

出版信息

Int J Biol Sci. 2024 Jan 1;20(1):296-311. doi: 10.7150/ijbs.85378. eCollection 2024.

DOI:10.7150/ijbs.85378
PMID:38164189
原文链接:https://pmc.ncbi.nlm.nih.gov/articles/PMC10750294/
Abstract

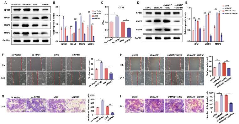
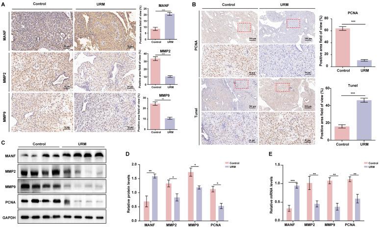
Dysplasia and invasive defects in early trophoblasts contribute to unexplained recurrent miscarriages (URMs). Mesencephalic astrocyte-derived neurotrophic factor (MANF) inhibits migration and invasion in some cancer cells, but its role in pregnancy-related diseases remains unresolved. Here, we found that MANF levels in the peripheral blood and aborted tissue of URM women were higher than in normal controls, irrespective of pregnancy or miscarriage. We confirm the interaction between MANF and nucleophosmin 1 (NPM1) in trophoblasts of URM patients, which increases the ubiquitination degradation of NPM1, leading to upregulation of the p53 signaling pathway and inhibition of cell proliferation, migration, and invasion ability. Using a URM mouse model, we found that MANF downregulation resulted in reduced fetal resorption; however, concomitant NPM1 downregulation led to increased abortion rates. These data indicate that MANF triggers miscarriage via NPM1 downregulation and p53 activation. Thus, MANF downregulation or disruption of the MANF-NPM1 interaction could be targets for URM therapeutics.

摘要

早期滋养层中的发育不良和侵袭性缺陷导致不明原因的反复性流产(URM)。中脑神经胶质细胞衍生的神经营养因子(MANF)抑制某些癌细胞的迁移和侵袭,但它在妊娠相关疾病中的作用仍未得到解决。在这里,我们发现无论是否怀孕或流产,URM 女性的外周血和流产组织中的 MANF 水平均高于正常对照组。我们证实了 MANF 与 URM 患者滋养层中的核仁磷酸蛋白 1(NPM1)之间的相互作用,这增加了 NPM1 的泛素化降解,导致 p53 信号通路的上调和细胞增殖、迁移和侵袭能力的抑制。使用 URM 小鼠模型,我们发现 MANF 的下调导致胎儿吸收减少;然而,同时下调 NPM1 会导致流产率增加。这些数据表明,MANF 通过下调 NPM1 和激活 p53 引发流产。因此,下调 MANF 或破坏 MANF-NPM1 相互作用可能成为 URM 治疗的靶点。

https://cdn.ncbi.nlm.nih.gov/pmc/blobs/cd27/10750294/4cbc602643bc/ijbsv20p0296g008.jpg
https://cdn.ncbi.nlm.nih.gov/pmc/blobs/cd27/10750294/da405863e443/ijbsv20p0296g001.jpg
https://cdn.ncbi.nlm.nih.gov/pmc/blobs/cd27/10750294/e82af984f486/ijbsv20p0296g002.jpg
https://cdn.ncbi.nlm.nih.gov/pmc/blobs/cd27/10750294/75edbb9a3941/ijbsv20p0296g003.jpg
https://cdn.ncbi.nlm.nih.gov/pmc/blobs/cd27/10750294/c1a0accb62cf/ijbsv20p0296g004.jpg
https://cdn.ncbi.nlm.nih.gov/pmc/blobs/cd27/10750294/08ee2873f7d6/ijbsv20p0296g005.jpg
https://cdn.ncbi.nlm.nih.gov/pmc/blobs/cd27/10750294/3816791f3e4e/ijbsv20p0296g006.jpg
https://cdn.ncbi.nlm.nih.gov/pmc/blobs/cd27/10750294/64afe1361ab7/ijbsv20p0296g007.jpg
https://cdn.ncbi.nlm.nih.gov/pmc/blobs/cd27/10750294/4cbc602643bc/ijbsv20p0296g008.jpg
https://cdn.ncbi.nlm.nih.gov/pmc/blobs/cd27/10750294/da405863e443/ijbsv20p0296g001.jpg
https://cdn.ncbi.nlm.nih.gov/pmc/blobs/cd27/10750294/e82af984f486/ijbsv20p0296g002.jpg
https://cdn.ncbi.nlm.nih.gov/pmc/blobs/cd27/10750294/75edbb9a3941/ijbsv20p0296g003.jpg
https://cdn.ncbi.nlm.nih.gov/pmc/blobs/cd27/10750294/c1a0accb62cf/ijbsv20p0296g004.jpg
https://cdn.ncbi.nlm.nih.gov/pmc/blobs/cd27/10750294/08ee2873f7d6/ijbsv20p0296g005.jpg
https://cdn.ncbi.nlm.nih.gov/pmc/blobs/cd27/10750294/3816791f3e4e/ijbsv20p0296g006.jpg
https://cdn.ncbi.nlm.nih.gov/pmc/blobs/cd27/10750294/64afe1361ab7/ijbsv20p0296g007.jpg
https://cdn.ncbi.nlm.nih.gov/pmc/blobs/cd27/10750294/4cbc602643bc/ijbsv20p0296g008.jpg

相似文献

1
MANF Promotes Unexplained Recurrent Miscarriages by Interacting with NPM1 and Downregulating Trophoblast Cell Migration and Invasion.MANF 通过与 NPM1 相互作用并下调滋养细胞迁移和侵袭来促进不明原因的复发性流产。
Int J Biol Sci. 2024 Jan 1;20(1):296-311. doi: 10.7150/ijbs.85378. eCollection 2024.
2
Decreased B7-H3 promotes unexplained recurrent miscarriage via RhoA/ROCK2 signaling pathway and regulates the secretion of decidual NK cells†.B7-H3 的减少通过 RhoA/ROCK2 信号通路促进不明原因复发性流产,并调节蜕膜自然杀伤细胞的分泌。
Biol Reprod. 2023 Mar 13;108(3):504-518. doi: 10.1093/biolre/ioac220.
3
Decreased stathmin-1 expression inhibits trophoblast proliferation and invasion and is associated with recurrent miscarriage.Stathmin-1 表达降低抑制滋养细胞增殖和侵袭,与复发性流产有关。
Am J Pathol. 2015 Oct;185(10):2709-21. doi: 10.1016/j.ajpath.2015.06.010. Epub 2015 Aug 10.
4
Downregulation of CCNA2 disturbs trophoblast migration, proliferation, and apoptosis during the pathogenesis of recurrent miscarriage.CCNA2 的下调扰乱了复发性流产发病过程中滋养细胞的迁移、增殖和凋亡。
Am J Reprod Immunol. 2019 Jul;82(1):e13144. doi: 10.1111/aji.13144. Epub 2019 May 23.
5
MNSFβ Promotes the Proliferation and Migration of Human Extravillous Trophoblast Cells and the Villus Expression Level of MNSFβ Is Decreased in Recurrent Miscarriage Patients.MNSFβ 促进人绒毛外滋养细胞的增殖和迁移,复发性流产患者绒毛中 MNSFβ 的表达水平降低。
Gynecol Obstet Invest. 2021;86(1-2):27-39. doi: 10.1159/000506309. Epub 2020 Dec 16.
6
Disordered p53-MALAT1 pathway is associated with recurrent miscarriage.紊乱的 p53-MALAT1 通路与复发性流产有关。
Kaohsiung J Med Sci. 2019 Feb;35(2):87-94. doi: 10.1002/kjm2.12013.
7
Prostaglandin E2 Receptor 4 (EP4) Affects Trophoblast Functions via Activating the cAMP-PKA-pCREB Signaling Pathway at the Maternal-Fetal Interface in Unexplained Recurrent Miscarriage.前列腺素 E2 受体 4 (EP4) 通过激活母体-胎儿界面的 cAMP-PKA-pCREB 信号通路影响不明原因复发性流产中的滋养层功能。
Int J Mol Sci. 2021 Aug 24;22(17):9134. doi: 10.3390/ijms22179134.
8
Upregulation of miR-20b-5p inhibits trophoblast invasion by blocking autophagy in recurrent miscarriage.miR-20b-5p 的上调通过阻断自噬抑制复发性流产中的滋养细胞侵袭。
Cell Signal. 2024 Jan;113:110934. doi: 10.1016/j.cellsig.2023.110934. Epub 2023 Oct 21.
9
BPDE, the Migration and Invasion of Human Trophoblast Cells, and Occurrence of Miscarriage in Humans: Roles of a Novel .BPDE 对人滋养层细胞迁移和侵袭的影响,以及其在人类流产发生中的作用:一种新型. 的作用
Environ Health Perspect. 2023 Jan;131(1):17009. doi: 10.1289/EHP10477. Epub 2023 Jan 31.
10
Mesencephalic astrocyte-derived neurotrophic factor inhibits cervical cancer progression via regulating macrophage phenotype.中脑星形胶质细胞衍生神经营养因子通过调节巨噬细胞表型抑制宫颈癌进展。
Mol Biol Rep. 2024 May 12;51(1):654. doi: 10.1007/s11033-024-09602-6.

引用本文的文献

1
Role of protein post-translational modifications in unexplained recurrent pregnancy loss.蛋白质翻译后修饰在不明原因复发性流产中的作用。
Zhong Nan Da Xue Xue Bao Yi Xue Ban. 2024;49(9):1495-1502. doi: 10.11817/j.issn.1672-7347.2024.240365.
2
Nucleophosmin: A Nucleolar Phosphoprotein Orchestrating Cellular Stress Responses.核仁磷酸蛋白:协调细胞应激反应的核仁磷酸蛋白。
Cells. 2024 Jul 27;13(15):1266. doi: 10.3390/cells13151266.
3
MIR193BHG inhibits the proliferation, migration and invasion of trophoblasts by upregulating p53.

本文引用的文献

1
DLC1 inhibits colon adenocarcinoma cell migration by promoting secretion of the neurotrophic factor MANF.DLC1通过促进神经营养因子MANF的分泌来抑制结肠腺癌细胞迁移。
Front Oncol. 2022 Sep 14;12:900166. doi: 10.3389/fonc.2022.900166. eCollection 2022.
2
Environmental BPDE induced human trophoblast cell apoptosis by up-regulating lnc-HZ01/p53 positive feedback loop.环境 BPDE 通过上调 lnc-HZ01/p53 正反馈环诱导人滋养层细胞凋亡。
Ecotoxicol Environ Saf. 2022 Jun 1;237:113564. doi: 10.1016/j.ecoenv.2022.113564. Epub 2022 Apr 25.
3
A role for the NPM1/PTPN14/YAP axis in mediating hypoxia-induced chemoresistance to sorafenib in hepatocellular carcinoma.
MIR193BHG通过上调p53来抑制滋养层细胞的增殖、迁移和侵袭。
Exp Ther Med. 2024 Jun 17;28(2):320. doi: 10.3892/etm.2024.12609. eCollection 2024 Aug.
NPM1/PTPN14/YAP轴在介导缺氧诱导的肝癌对索拉非尼化疗耐药中的作用。
Cancer Cell Int. 2022 Feb 8;22(1):65. doi: 10.1186/s12935-022-02479-0.
4
Inhibition of HMGB1 Ameliorates the Maternal-Fetal Interface Destruction in Unexplained Recurrent Spontaneous Abortion by Suppressing Pyroptosis Activation.高迁移率族蛋白 B1 抑制物减轻不明原因复发性自然流产时的母胎界面破坏,抑制细胞焦亡激活。
Front Immunol. 2021 Dec 23;12:782792. doi: 10.3389/fimmu.2021.782792. eCollection 2021.
5
Decreased USP2a Expression Inhibits Trophoblast Invasion and Associates With Recurrent Miscarriage.USP2a 表达降低抑制滋养细胞侵袭并与复发性流产相关。
Front Immunol. 2021 Aug 19;12:717370. doi: 10.3389/fimmu.2021.717370. eCollection 2021.
6
The long noncoding RNA MEG3 regulates Ras-MAPK pathway through RASA1 in trophoblast and is associated with unexplained recurrent spontaneous abortion.长链非编码 RNA MEG3 通过 RASA1 调控滋养细胞中的 Ras-MAPK 通路,与不明原因的复发性自然流产有关。
Mol Med. 2021 Jul 8;27(1):70. doi: 10.1186/s10020-021-00337-9.
7
Novel lnc-HZ03 and miR-hz03 promote BPDE-induced human trophoblastic cell apoptosis and induce miscarriage by upregulating p53/SAT1 pathway.新型长链非编码RNA-HZ03和微小RNA-hz03通过上调p53/SAT1通路促进苯并[a]芘二醇环氧化物诱导的人滋养层细胞凋亡并导致流产。
Cell Biol Toxicol. 2021 Dec;37(6):951-970. doi: 10.1007/s10565-021-09583-3. Epub 2021 Feb 10.
8
Recurrent pregnancy loss.复发性流产
Nat Rev Dis Primers. 2020 Dec 10;6(1):98. doi: 10.1038/s41572-020-00228-z.
9
Natural killer cells in recurrent miscarriage: An overview.复发性流产中自然杀伤细胞:概述。
J Reprod Immunol. 2020 Nov;142:103209. doi: 10.1016/j.jri.2020.103209. Epub 2020 Sep 19.
10
Trophic activities of endoplasmic reticulum proteins CDNF and MANF.内质网蛋白CDNF和MANF的营养活性。
Cell Tissue Res. 2020 Oct;382(1):83-100. doi: 10.1007/s00441-020-03263-0. Epub 2020 Aug 26.