Faculty of Biochemistry and Molecular Medicine, Biocenter Oulu, InfoTech Oulu, University of Oulu, Oulu, Finland.
Faculty of Medicine, Biocenter of Oulu, University of Oulu, Finland.
Nanotheranostics. 2024 Jan 1;8(1):48-63. doi: 10.7150/ntno.87822. eCollection 2024.
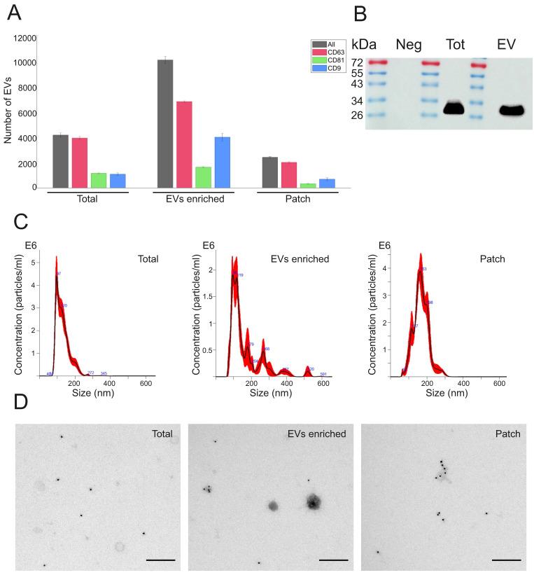
Sweat contains biomarkers for real-time non-invasive health monitoring, but only a few relevant analytes are currently used in clinical practice. In the present study, we investigated whether sweat-derived extracellular vesicles (EVs) can be used as a source of potential protein biomarkers of human and bacterial origin. By using ExoView platform, electron microscopy, nanoparticle tracking analysis and Western blotting we characterized EVs in the sweat of eight volunteers performing rigorous exercise. We compared the presence of EV markers as well as general protein composition of total sweat, EV-enriched sweat and sweat samples collected in alginate skin patches. We identified 1209 unique human proteins in EV-enriched sweat, of which approximately 20% were present in every individual sample investigated. Sweat derived EVs shared 846 human proteins (70%) with total sweat, while 368 proteins (30%) were captured by medical grade alginate skin patch and such EVs contained the typical exosome marker CD63. The majority of identified proteins are known to be carried by EVs found in other biofluids, mostly urine. Besides human proteins, EV-enriched sweat samples contained 1594 proteins of bacterial origin. Bacterial protein profiles in EV-enriched sweat were characterized by high interindividual variability, that reflected differences in total sweat composition. Alginate-based sweat patch accumulated only 5% proteins of bacterial origin. We showed that sweat-derived EVs provide a rich source of potential biomarkers of human and bacterial origin. Use of commercially available alginate skin patches selectively enrich for human derived material with very little microbial material collected.
汗液中含有用于实时非侵入性健康监测的生物标志物,但目前只有少数相关分析物在临床实践中使用。在本研究中,我们研究了汗液衍生的细胞外囊泡 (EV) 是否可以用作人体和细菌来源的潜在蛋白质生物标志物的来源。 通过使用 ExoView 平台、电子显微镜、纳米颗粒跟踪分析和 Western blot,我们对八名进行剧烈运动的志愿者的汗液中的 EV 进行了表征。我们比较了 EV 标志物的存在以及总汗液、富含 EV 的汗液和用藻酸盐皮肤贴收集的汗液的总蛋白质组成。 我们在富含 EV 的汗水中鉴定出 1209 种独特的人类蛋白质,其中约 20%存在于每个个体样本中。源自汗液的 EV 与总汗液共享 846 种人类蛋白质(70%),而 368 种蛋白质(30%)被医用级藻酸盐皮肤贴捕获,此类 EV 含有典型的外泌体标志物 CD63。大多数鉴定出的蛋白质已知是由其他生物体液(主要是尿液)中发现的 EV 携带的。除了人类蛋白质外,富含 EV 的汗液样本还含有 1594 种细菌来源的蛋白质。富含 EV 的汗液中的细菌蛋白质谱具有高度的个体间可变性,这反映了总汗液成分的差异。基于藻酸盐的汗液贴仅积累了 5%的细菌来源的蛋白质。 我们表明,汗液衍生的 EV 提供了人体和细菌来源的潜在生物标志物的丰富来源。使用市售的藻酸盐皮肤贴可以选择性地富集人体来源的物质,而收集的微生物物质很少。