Hospital of Stomatology, Guanghua School of Stomatology, Guangdong Provincial Key Laboratory of Stomatology, Sun Yat-sen University, 510055, Guangzhou, P. R. China.
Key Laboratory for Polymeric Composite and Functional Materials of Ministry of Education, School of Chemistry, Sun Yat-sen University, 510006, Guangzhou, P.R. China.
Nat Commun. 2024 Jan 2;15(1):119. doi: 10.1038/s41467-023-43476-9.
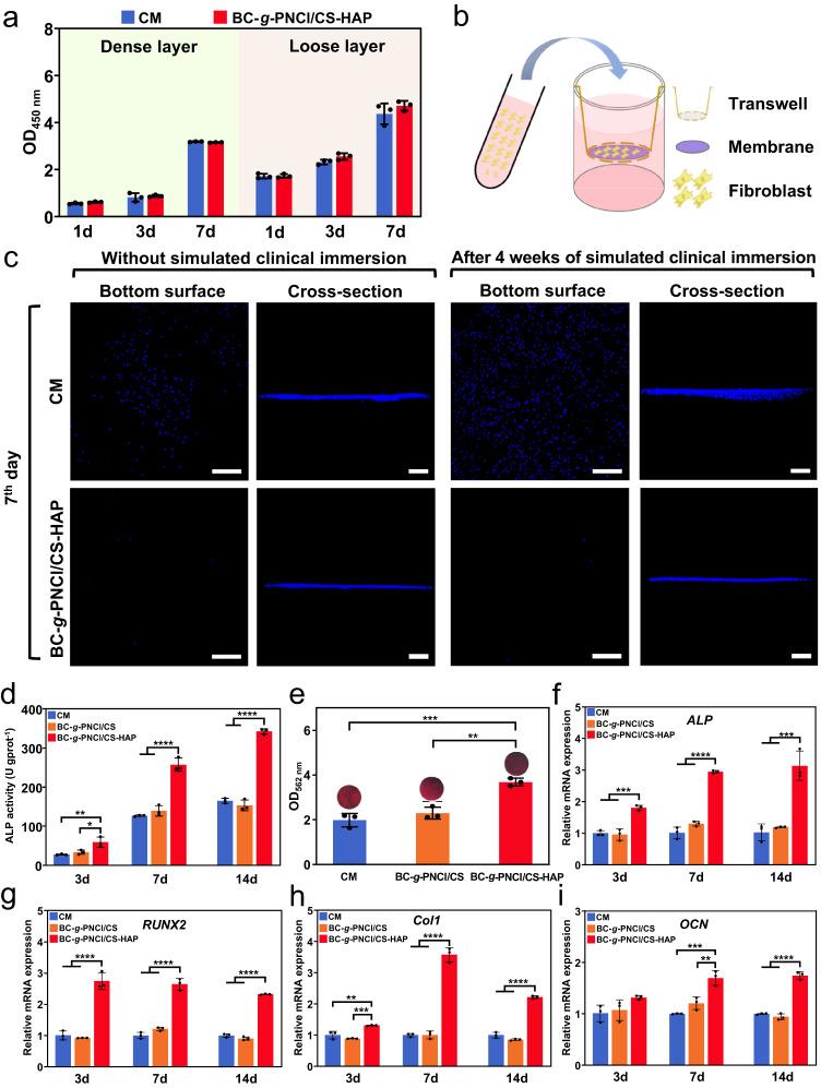
The sophisticated hierarchical structure that precisely combines contradictory mechanical and biological characteristics is ideal for biomaterials, but it is challenging to achieve. Herein, we engineer a spatiotemporally hierarchical guided bone regeneration (GBR) membrane by rational bilayer integration of densely porous N-halamine functionalized bacterial cellulose nanonetwork facing the gingiva and loosely porous chitosan-hydroxyapatite composite micronetwork facing the alveolar bone. Our GBR membrane asymmetrically combine stiffness and flexibility, ingrowth barrier and ingrowth guiding, as well as anti-bacteria and cell-activation. The dense layer has a mechanically matched space maintenance capacity toward gingiva, continuously blocks fibroblasts, and prevents bacterial invasion with multiple mechanisms including release-killing, contact-killing, anti-adhesion, and nanopore-blocking; the loose layer is ultra-soft to conformally cover bone surfaces and defect cavity edges, enables ingrowth of osteogenesis-associated cells, and creates a favorable osteogenic microenvironment. As a result, our all-in-one porous membrane possesses full protective abilities in GBR.
这种复杂的层次结构精确地结合了矛盾的机械和生物特性,非常适合生物材料,但实现起来具有挑战性。在此,我们通过合理的双层整合,将致密多孔的 N-卤胺功能化细菌纳米纤维网络(面向牙龈)和疏松多孔的壳聚糖-羟基磷灰石复合微网络(面向牙槽骨)工程化为具有时空层次结构的引导骨再生(GBR)膜。我们的 GBR 膜不对称地结合了刚度和柔韧性、生长阻挡和生长引导以及抗菌和细胞激活。致密层具有与牙龈机械匹配的空间维持能力,可连续阻止成纤维细胞,并通过包括释放杀伤、接触杀伤、抗黏附和纳米孔阻塞在内的多种机制来防止细菌入侵;疏松层非常柔软,可以贴合覆盖骨表面和缺损腔边缘,允许成骨相关细胞的生长,并创造有利的成骨微环境。因此,我们的一体式多孔膜在 GBR 中具有全面的保护能力。