Zhang Rongyi, Wang Junhua, Deng Qingwen, Xiao Xingru, Zeng Xiang, Lai Biqin, Li Ge, Ma Yuanhuan, Ruan Jingwen, Han Inbo, Zeng Yuan-Shan, Ding Ying
Department of Histology and Embryology, Zhongshan School of Medicine, Sun Yat-sen University, Guangzhou, China.
Department of Pain Management, the First Affiliated Hospital of Anhui Medical University, Hefei, China.
Neurospine. 2023 Dec;20(4):1358-1379. doi: 10.14245/ns.2346824.412. Epub 2023 Dec 31.
Herein, we investigated whether mesenchymal stem cells (MSCs) transplantation combined with electroacupuncture (EA) treatment could decrease the proportion of proinflammatory microglia/macrophages and neurotoxic A1 reactive astrocytes and inhibit glial scar formation to enhance axonal regeneration after spinal cord injury (SCI).
Adult rats were divided into 5 groups after complete transection of the spinal cord at the T10 level: a control group, a nonacupoint EA (NA-EA) group, an EA group, an MSC group, and an MSCs+EA group. Immunofluorescence labeling, quantitative real-time polymerase chain reaction, enzyme-linked immunosorbent assay, and Western blots were performed.
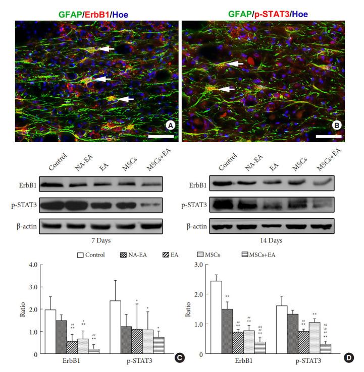
The results showed that MSCs+EA treatment reduced the proportion of proinflammatory M1 subtype microglia/macrophages, but increased the differentiation of anti-inflammatory M2 phenotype cells, thereby suppressing the mRNA and protein expression of proinflammatory cytokines (tumor necrosis factor-α and IL-1β) and increasing the expression of an anti-inflammatory cytokine (interleukin [IL]-10) on days 7 and 14 after SCI. The changes in expression correlated with the attenuated neurotoxic A1 reactive astrocytes and glial scar, which in turn facilitated the axonal regeneration of the injured spinal cord. In vitro, the proinflammatory cytokines increased the level of proliferation of astrocytes and increased the expression levels of C3, glial fibrillary acidic protein, and chondroitin sulfate proteoglycan. These effects were blocked by administering inhibitors of ErbB1 and signal transducer and activator of transcription 3 (STAT3) (AG1478 and AG490) and IL-10.
These findings showed that MSCs+EA treatment synergistically regulated the microglia/macrophage subpopulation to reduce inflammation, the formation of neurotoxic A1 astrocytes, and glial scars. This was achieved by downregulating the ErbB1-STAT3 signal pathway, thereby providing a favorable microenvironment conducive to axonal regeneration after SCI.
在此,我们研究了间充质干细胞(MSCs)移植联合电针(EA)治疗是否能降低促炎性小胶质细胞/巨噬细胞和神经毒性A1反应性星形胶质细胞的比例,并抑制胶质瘢痕形成,以促进脊髓损伤(SCI)后的轴突再生。
成年大鼠在T10水平脊髓完全横断后分为5组:对照组、非穴位电针(NA-EA)组、电针组、MSCs组和MSCs+EA组。进行免疫荧光标记、定量实时聚合酶链反应、酶联免疫吸附测定和蛋白质免疫印迹分析。
结果显示,MSCs+EA治疗降低了促炎性M1亚型小胶质细胞/巨噬细胞的比例,但增加了抗炎性M2表型细胞的分化,从而在SCI后第7天和第14天抑制了促炎细胞因子(肿瘤坏死因子-α和IL-1β)的mRNA和蛋白质表达,并增加了抗炎细胞因子(白细胞介素[IL]-10)的表达。表达变化与神经毒性A1反应性星形胶质细胞和胶质瘢痕的减轻相关,这反过来又促进了损伤脊髓的轴突再生。在体外,促炎细胞因子增加了星形胶质细胞的增殖水平,并增加了C3、胶质纤维酸性蛋白和硫酸软骨素蛋白聚糖的表达水平。通过给予ErbB1和信号转导及转录激活因子3(STAT3)抑制剂(AG1478和AG490)和IL-10可阻断这些作用。
这些发现表明,MSCs+EA治疗协同调节小胶质细胞/巨噬细胞亚群,以减轻炎症、神经毒性A1星形胶质细胞的形成和胶质瘢痕。这是通过下调ErbB1-STAT3信号通路实现的,从而为SCI后轴突再生提供了有利的微环境。