Ouyang Yu, Hong Yimei, Mai Cong, Yang Hangzhen, Wu Zicong, Gao Xiaoyan, Zeng Weiyue, Deng Xiaohui, Liu Baojuan, Zhang Yuelin, Fu Qingling, Huang Xiaojia, Liu Juli, Li Xin
Department of Emergency Medicine, Guangdong Provincial People's Hospital (Guangdong Academy of Medical Sciences), Southern Medical University, Guangdong, 510006, China.
Department of Emergency Medicine, The Key Laboratory of Advanced Interdisciplinary Studies , The First Affiliated Hospital of Guangzhou Medical University, Guangzhou, Guangdong 510120, China.
Bioact Mater. 2023 Dec 14;34:17-36. doi: 10.1016/j.bioactmat.2023.11.020. eCollection 2024 Apr.
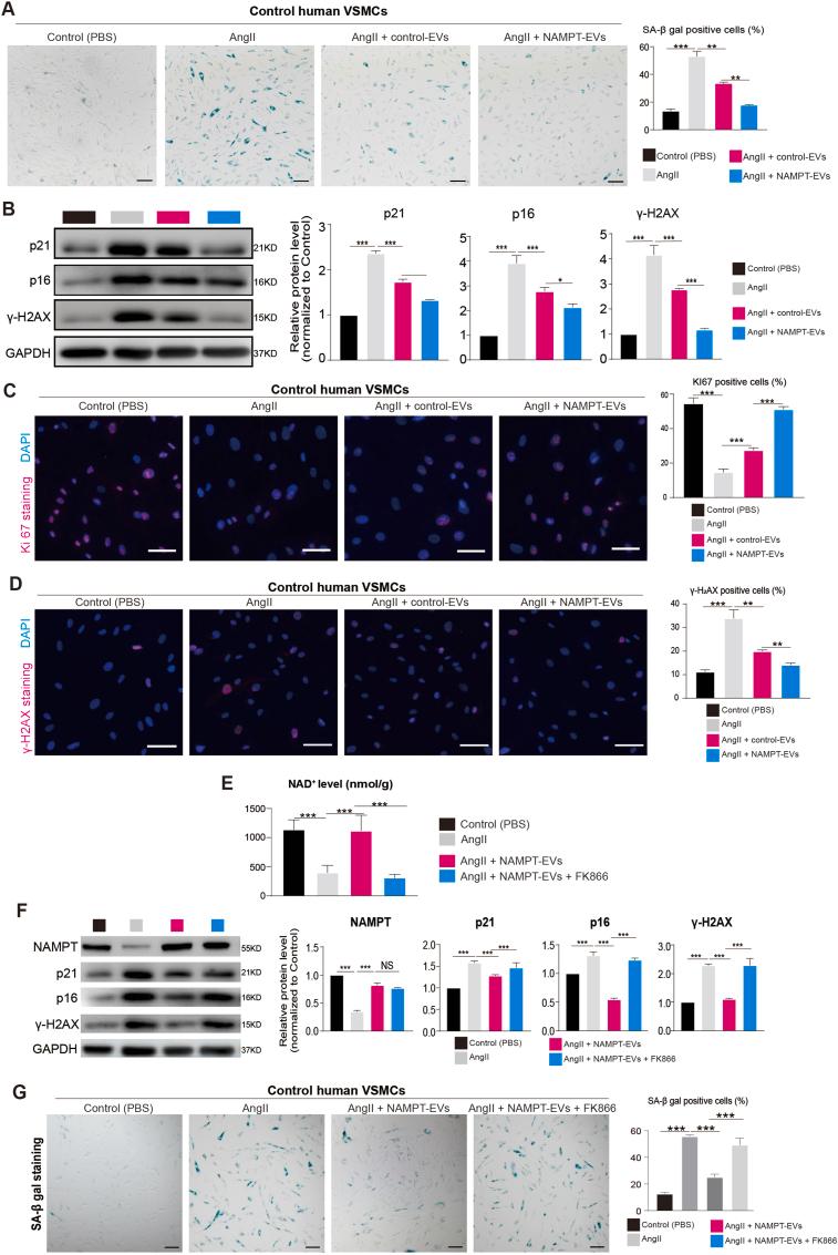
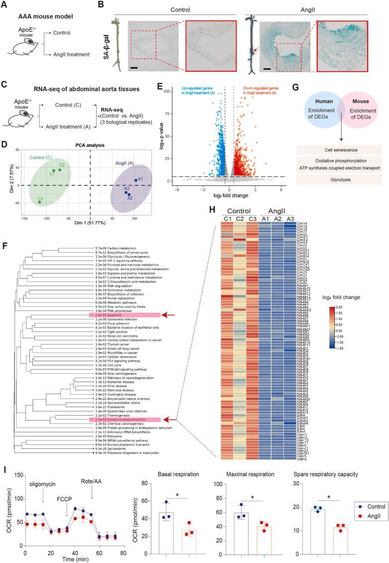
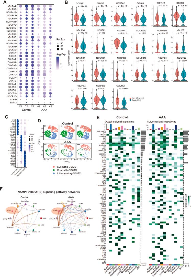
Abdominal Aortic Aneurysm (AAA) is a life-threatening vascular disease characterized by the weakening and ballooning of the abdominal aorta, which has no effective therapeutic approaches due to unclear molecular mechanisms. Using single-cell RNA sequencing, we analyzed the molecular profile of individual cells within control and AAA abdominal aortas. We found cellular heterogeneity, with increased plasmacytoid dendritic cells and reduced endothelial cells and vascular smooth muscle cells (VSMCs) in AAA. Up-regulated genes in AAA were associated with muscle tissue development and apoptosis. Genes controlling VSMCs aberrant switch from contractile to synthetic phenotype were significantly enriched in AAA. Additionally, VSMCs in AAA exhibited cell senescence and impaired oxidative phosphorylation. Similar observations were made in a mouse model of AAA induced by Angiotensin II, further affirming the relevance of our findings to human AAA. The concurrence of gene expression changes between human and mouse highlighted the impairment of oxidative phosphorylation as a potential target for intervention. Nicotinamide phosphoribosyltransferase (NAMPT, also named VISFATIN) signaling emerged as a signature event in AAA. NAMPT was significantly downregulated in AAA. NAMPT-extracellular vesicles (EVs) derived from mesenchymal stem cells restored NAMPT levels, and offered protection against AAA. Furthermore, NAMPT-EVs not only repressed injuries, such as cell senescence and DNA damage, but also rescued impairments of oxidative phosphorylation in both mouse and human AAA models, suggesting NAMPT supplementation as a potential therapeutic approach for AAA treatment. These findings shed light on the cellular heterogeneity and injuries in AAA, and offered promising therapeutic intervention for AAA treatment.
腹主动脉瘤(AAA)是一种危及生命的血管疾病,其特征是腹主动脉壁变薄并形成瘤样扩张,由于分子机制尚不清楚,目前尚无有效的治疗方法。我们使用单细胞RNA测序技术,分析了对照和AAA腹主动脉中单个细胞的分子特征。我们发现了细胞异质性,AAA中浆细胞样树突状细胞增加,而内皮细胞和血管平滑肌细胞(VSMC)减少。AAA中上调的基因与肌肉组织发育和细胞凋亡相关。控制VSMC从收缩表型异常转变为合成表型的基因在AAA中显著富集。此外,AAA中的VSMC表现出细胞衰老和氧化磷酸化受损。在血管紧张素II诱导的AAA小鼠模型中也有类似的观察结果,进一步证实了我们的发现与人类AAA的相关性。人和小鼠基因表达变化的一致性突出了氧化磷酸化受损作为潜在干预靶点的重要性。烟酰胺磷酸核糖转移酶(NAMPT,也称为visfatin)信号通路成为AAA中的一个标志性事件。NAMPT在AAA中显著下调。源自间充质干细胞的NAMPT细胞外囊泡(EVs)可恢复NAMPT水平,并对AAA起到保护作用。此外,NAMPT-EVs不仅能抑制细胞衰老和DNA损伤等损伤,还能挽救小鼠和人类AAA模型中的氧化磷酸化损伤,表明补充NAMPT作为AAA治疗的潜在方法。这些发现揭示了AAA中的细胞异质性和损伤,并为AAA治疗提供了有前景的治疗干预措施。