Suppr超能文献

开发和验证一种新型溶酶体相关 LncRNA 标志物,用于预测结直肠癌的预后和免疫景观特征。

Development and validation of a novel lysosome-related LncRNA signature for predicting prognosis and the immune landscape features in colon cancer.

机构信息

Center of Digestive Endoscopy, Longyan First Affiliated Hospital of Fujian Medical University, Longyan, China.

Department of Medical Oncology, Xiamen Key Laboratory of Antitumor Drug Transformation Research, The First Affiliated Hospital of Xiamen University, School of Medicine, Xiamen, China.

出版信息

Sci Rep. 2024 Jan 5;14(1):622. doi: 10.1038/s41598-023-51126-9.

Abstract

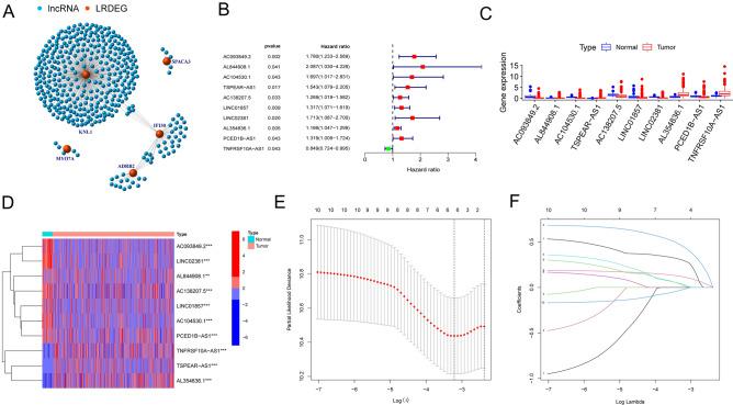
Lysosomes are essential components for managing tumor microenvironment and regulating tumor growth. Moreover, recent studies have also demonstrated that long non-coding RNAs could be used as a clinical biomarker for diagnosis and treatment of colorectal cancer. However, the influence of lysosome-related lncRNA (LRLs) on the progression of colon cancer is still unclear. This study aimed to identify a prognostic LRL signature in colon cancer and elucidated potential biological function. Herein, 10 differential expressed lysosome-related genes were obtained by the TCGA database and ultimately 4 prognostic LRLs for conducting a risk model were identified by the co-expression, univariate cox, least absolute shrinkage and selection operator analyses. Kaplan-Meier analysis, principal-component analysis, functional enrichment annotation, and nomogram were used to verify the risk model. Besides, the association between the prognostic model and immune infiltration, chemotherapeutic drugs sensitivity were also discussed in this study. This risk model based on the LRLs may be promising for potential clinical prognosis and immunotherapeutic responses related indicator in colon cancer patients.

摘要

溶酶体是管理肿瘤微环境和调节肿瘤生长的重要组成部分。此外,最近的研究还表明,长非编码 RNA 可以作为结直肠癌诊断和治疗的临床生物标志物。然而,溶酶体相关 lncRNA(LRLs)对结肠癌进展的影响尚不清楚。本研究旨在鉴定结肠癌中具有预后价值的 LRL 特征,并阐明其潜在的生物学功能。本研究通过 TCGA 数据库获得了 10 个差异表达的溶酶体相关基因,最终通过共表达、单因素 Cox 分析、最小绝对值收缩和选择算子分析确定了 4 个具有预后价值的 LRL 用于构建风险模型。Kaplan-Meier 分析、主成分分析、功能富集注释和列线图用于验证风险模型。此外,本研究还探讨了预后模型与免疫浸润、化疗药物敏感性之间的关系。该基于 LRL 的风险模型可能是预测结直肠癌患者潜在临床预后和免疫治疗反应的有前途的指标。

https://cdn.ncbi.nlm.nih.gov/pmc/blobs/3ae3/10770065/bbfabf6ec120/41598_2023_51126_Fig1_HTML.jpg

文献AI研究员

20分钟写一篇综述,助力文献阅读效率提升50倍。

立即体验

用中文搜PubMed

大模型驱动的PubMed中文搜索引擎

马上搜索

文档翻译

学术文献翻译模型,支持多种主流文档格式。

立即体验