Research Center for CFS/ME, Daejeon Hospital of Daejeon University, Daejeon, Republic of Korea.
Institute of Bioscience & Integrative Medicine, Daejeon University, Daejeon, Republic of Korea.
J Transl Med. 2024 Jan 8;22(1):34. doi: 10.1186/s12967-023-04808-x.
Myalgic encephalomyelitis/chronic fatigue syndrome (ME/CFS) is a significant medical challenge, with no indisputable pathophysiological mechanism identified to date.
Based on clinical clues, we hypothesized that 5-hydroxytryptamine (5-HT) hyperactivation is implicated in the pathogenic causes of ME/CFS and the associated symptoms. We experimentally evaluated this hypothesis in a series of mouse models.
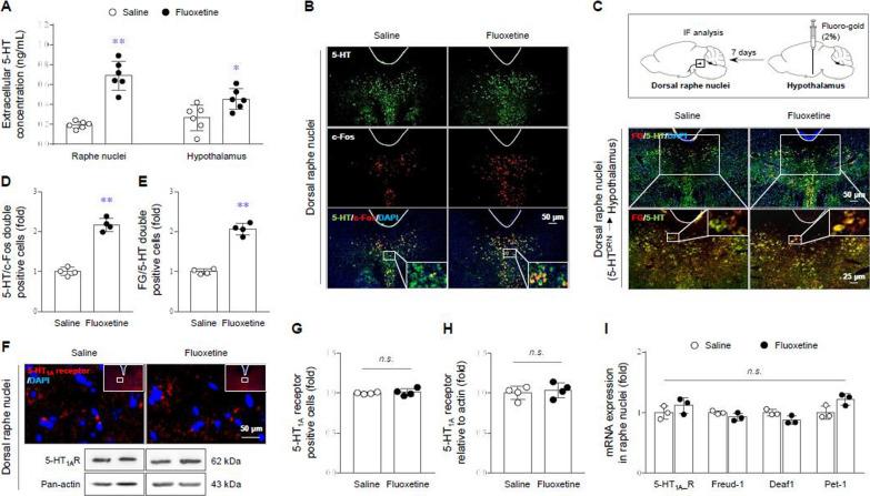
High-dose selective serotonin reuptake inhibitor (SSRI) treatment induced intra- and extracellular serotonin spillover in the dorsal raphe nuclei of mice. This condition resulted in severe fatigue (rota-rod, fatigue rotating wheel and home-cage activity tests) and ME/CFS-associated symptoms (nest building, plantar and open field test), along with dysfunction in the hypothalamic-pituitary-adrenal (HPA) axis response to exercise challenge. These ME/CFS-like features induced by excess serotonin were additionally verified using both a 5-HT synthesis inhibitor and viral vector for Htr1a (5-HT receptor) gene knockdown.
Our findings support the involvement of 5-HTergic hyperactivity in the pathophysiology of ME/CFS. This ME/CFS-mimicking animal model would be useful for understanding ME/CFS biology and its therapeutic approaches.
肌痛性脑脊髓炎/慢性疲劳综合征(ME/CFS)是一个重大的医学挑战,目前尚未确定明确的病理生理机制。
基于临床线索,我们假设 5-羟色胺(5-HT)过度激活与 ME/CFS 的发病机制和相关症状有关。我们在一系列小鼠模型中对这一假设进行了实验验证。
高剂量选择性 5-羟色胺再摄取抑制剂(SSRI)治疗导致小鼠中缝背核的细胞内和细胞外 5-羟色胺溢出。这种情况导致严重的疲劳(转棒、疲劳旋转轮和笼内活动测试)和 ME/CFS 相关症状(筑巢、足底和旷场测试),以及下丘脑-垂体-肾上腺(HPA)轴对运动挑战的反应功能障碍。使用 5-羟色胺合成抑制剂和 Htr1a(5-羟色胺受体)基因敲低的病毒载体,进一步验证了过多 5-羟色胺引起的这种类似于 ME/CFS 的特征。
我们的研究结果支持 5-HT 能活性过度参与 ME/CFS 的病理生理学。这种类似于 ME/CFS 的动物模型将有助于理解 ME/CFS 的生物学及其治疗方法。