Suppr超能文献

卷柏科(石松类植物)的系统发育、性状演化及分类

Phylogeny, character evolution, and classification of Selaginellaceae (lycophytes).

作者信息

Zhou Xin-Mao, Zhang Li-Bing

机构信息

School of Ecology and Environmental Science, Yunnan University, Kunming 650504, Yunnan, China.

Missouri Botanical Garden, 4344 Shaw Blvd, St. Louis, Missouri 63110, USA; Chengdu Institute of Biology, Chinese Academy of Sciences, Chengdu 610041, Sichuan, China.

出版信息

Plant Divers. 2023 Jul 20;45(6):630-684. doi: 10.1016/j.pld.2023.07.003. eCollection 2023 Nov.

Abstract

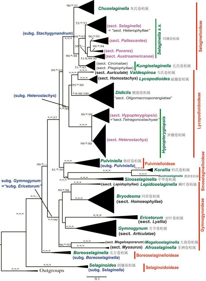
is the largest and most taxonomically complex genus in lycophytes. The fact that over 750 species are currently treated in a single genus makes Selaginellales/Selaginellaceae unique in pteridophytes. Here we assembled a dataset of six existing and newly sampled plastid and nuclear loci with a total of 684 accessions (74% increase of the earlier largest sampling) representing . 300 species to infer a new phylogeny. The evolution of 10 morphological characters is studied in the new phylogenetic context. Our major results include: (1) the nuclear and plastid phylogenies are congruent with each other and combined analysis well resolved and strongly supported the relationships of all but two major clades; (2) the group is resolved as sister to subg. with strong support in two of the three analyses; (3) most morphological characters are highly homoplasious but some characters alone or combinations of characters well define the major clades in the family; and (4) an infrafamilial classification of Selaginellaceae is proposed and the currently defined is split into seven subfamilies (corresponding to the current six subgenera + the group) and 19 genera (the major diagnosable clades) with nine new species-poor genera. We support the conservation of with a new type, , to minimize nomenclatural instability. We provide a key to subfamilies and genera, images illustrating their morphology, their morphological and geographical synopses, a list of constituent species, and necessary new combinations. This new classification will hopefully facilitate communication, promote further studies, and help conservation.

摘要

卷柏属是石松类植物中最大且分类学上最为复杂的属。目前超过750个物种被归在单一属中,这使得卷柏目/卷柏科在蕨类植物中独一无二。在此,我们整合了一个数据集,包含六个现有的以及新采样的质体和核基因座,共有684个样本(较之前最大样本量增加了74%),代表300多个物种,以推断一个新的系统发育关系。在新的系统发育背景下研究了10个形态特征的演化。我们的主要结果包括:(1)核基因和质体基因系统发育关系相互一致,联合分析很好地解析并有力支持了除两个主要分支外所有分支的关系;(2)在三项分析中的两项中,某组被确定为某亚属的姐妹分支且得到有力支持;(3)大多数形态特征高度趋同,但某些单个特征或特征组合能很好地界定该科的主要分支;(4)提出了卷柏科的科级以下分类,目前定义的某分类单元被划分为七个亚科(对应于当前的六个亚属加上某组)和19个属(主要可诊断分支),其中有九个新的物种较少的属。我们支持以一种新的类型来保护某分类单元,以尽量减少命名上的不稳定性。我们提供了亚科和属的检索表、说明其形态的图片、它们的形态和地理概要、组成物种列表以及必要的新组合。这个新的分类有望促进交流、推动进一步研究并有助于保护工作。

https://cdn.ncbi.nlm.nih.gov/pmc/blobs/6ed4/10772194/dd72c4192475/gr1.jpg

文献AI研究员

20分钟写一篇综述,助力文献阅读效率提升50倍。

立即体验

用中文搜PubMed

大模型驱动的PubMed中文搜索引擎

马上搜索

文档翻译

学术文献翻译模型,支持多种主流文档格式。

立即体验