Laboratory of Mucosal Barrier Pathobiology, Department of Pathology, Brigham and Women's Hospital and Harvard Medical School, Boston, Massachusetts, USA.
Department of Oncology, The First Affiliated Hospital of Soochow University, Jiangsu Key Laboratory of Neuropsychiatric Diseases and Cambridge-Suda (CAM-SU) Genomic Resource Center, Suzhou Medical School of Soochow University, Suzhou, China.
J Biol Chem. 2024 Feb;300(2):105643. doi: 10.1016/j.jbc.2024.105643. Epub 2024 Jan 9.
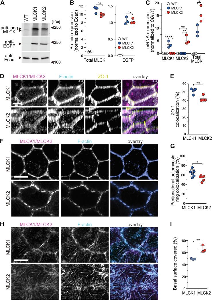
Intestinal epithelia express two long myosin light-chain kinase (MLCK) splice variants, MLCK1 and MLCK2, which differ by the absence of a complete immunoglobulin (Ig)-like domain 3 within MLCK2. MLCK1 is preferentially associated with the perijunctional actomyosin ring at steady state, and this localization is enhanced by inflammatory stimuli including tumor necrosis factor (TNF). Here, we sought to identify MLCK1 domains that direct perijunctional MLCK1 localization and their relevance to disease. Ileal biopsies from Crohn's disease patients demonstrated preferential increases in MLCK1 expression and perijunctional localization relative to healthy controls. In contrast to MLCK1, MLCK2 expressed in intestinal epithelia is predominantly associated with basal stress fibers, and the two isoforms have distinct effects on epithelial migration and barrier regulation. MLCK1(Ig1-4) and MLCK1(Ig1-3), but not MLCK2(Ig1-4) or MLCK1(Ig3), directly bind to F-actin in vitro and direct perijunctional recruitment in intestinal epithelial cells. Further study showed that Ig1 is unnecessary, but that, like Ig3, the unstructured linker between Ig1 and Ig2 (Ig1/2) is essential for recruitment. Despite being unable to bind F-actin or direct recruitment independently, Ig3 does have dominant negative functions that allow it to displace perijunctional MLCK1, increase steady-state barrier function, prevent TNF-induced MLCK1 recruitment, and attenuate TNF-induced barrier loss. These data define the minimal domain required for MLCK1 localization and provide mechanistic insight into the MLCK1 recruitment process. Overall, the results create a foundation for development of molecularly targeted therapies that target key domains to prevent MLCK1 recruitment, restore barrier function, and limit inflammatory bowel disease progression.
肠上皮细胞表达两种长肌球蛋白轻链激酶 (MLCK) 剪接变体,MLCK1 和 MLCK2,它们的区别在于 MLCK2 中缺失完整的免疫球蛋白 (Ig) 样结构域 3。MLCK1 在静息状态下优先与肌球蛋白环相关联,这种定位在包括肿瘤坏死因子 (TNF) 在内的炎症刺激下增强。在这里,我们试图确定指导 MLCK1 旁周定位的 MLCK1 结构域及其与疾病的相关性。与健康对照组相比,克罗恩病患者的回肠活检显示 MLCK1 表达和旁周定位优先增加。与 MLCK1 不同,肠上皮细胞中表达的 MLCK2 主要与基底应力纤维相关联,两种同工酶对上皮细胞迁移和屏障调节有不同的影响。MLCK1(Ig1-4) 和 MLCK1(Ig1-3),而不是 MLCK2(Ig1-4) 或 MLCK1(Ig3),在体外直接与 F-肌动蛋白结合,并在肠上皮细胞中直接招募旁周。进一步的研究表明,Ig1 是不必要的,但与 Ig3 一样,Ig1 和 Ig2 之间的无结构连接 (Ig1/2) 对于募集是必不可少的。尽管不能独立地结合 F-肌动蛋白或直接招募,但 Ig3 确实具有显性负功能,使其能够取代旁周 MLCK1,增加稳态屏障功能,防止 TNF 诱导的 MLCK1 募集,并减轻 TNF 诱导的屏障损失。这些数据定义了 MLCK1 定位所需的最小结构域,并为 MLCK1 募集过程提供了机制上的见解。总体而言,这些结果为开发靶向关键结构域的分子靶向治疗奠定了基础,以防止 MLCK1 募集、恢复屏障功能并限制炎症性肠病的进展。