Suppr超能文献

尺寸可调纳米颗粒的细胞内转运用于药物递送。

Intracellular Trafficking of Size-Tuned Nanoparticles for Drug Delivery.

机构信息

3B's Research Group, I3Bs-Research Institute on Biomaterials, Biodegradables and Biomimetics, University of Minho, Headquarters of the European Institute of Excellence on Tissue Engineering and Regenerative Medicine, AvePark, Parque de Ciência e Tecnologia, Zona Industrial da Gandra, 4805-017 Guimarães, Portugal.

ICVS/3B's-PT Government Associate Laboratory, 4710-057 Guimarães, Portugal.

出版信息

Int J Mol Sci. 2023 Dec 25;25(1):312. doi: 10.3390/ijms25010312.

Abstract

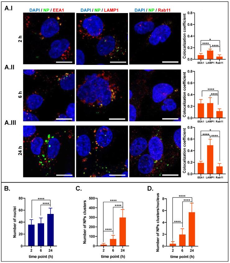
Polymeric nanoparticles (NPs) are widely used as drug delivery systems in nanomedicine. Despite their widespread application, a comprehensive understanding of their intracellular trafficking remains elusive. In the present study, we focused on exploring the impact of a 20 nm difference in size on NP performance, including drug delivery capabilities and intracellular trafficking. For that, poly(ethylene glycol) methyl ether-block-poly(lactide-co-glycolide) (PLGA-PEG) NPs with sizes of 50 and 70 nm were precisely tailored. To assess their prowess in encapsulating and releasing therapeutic agents, we have employed doxorubicin (Dox), a well-established anticancer drug widely utilized in clinical settings, as a model drug. Then, the beneficial effect of the developed nanoformulations was evaluated in breast cancer cells. Finally, we performed a semiquantitative analysis of both NPs' uptake and intracellular localization by immunostaining lysosomes, early endosomes, and recycling endosomes. The results show that the smaller NPs (50 nm) were able to reduce the metabolic activity of cancer cells more efficiently than NPs of 70 nm, in a time and concentration-dependent manner. These findings are corroborated by intracellular trafficking studies that reveal an earlier and higher uptake of NPs, with 50 nm compared to the 70 nm ones, by the breast cancer cells. Consequently, this study demonstrates that NP size, even in small increments, has an important impact on their therapeutic effect.

摘要

聚合物纳米粒子(NPs)在纳米医学中被广泛用作药物传递系统。尽管它们的应用广泛,但对其细胞内转运的全面了解仍然难以捉摸。在本研究中,我们专注于探索尺寸相差 20nm 对 NP 性能的影响,包括药物传递能力和细胞内转运。为此,我们精确地定制了尺寸为 50nm 和 70nm 的聚乙二醇甲基醚嵌段-聚(乳酸-共-乙醇酸)(PLGA-PEG)NPs。为了评估它们封装和释放治疗剂的能力,我们使用了多柔比星(Dox)作为模型药物,多柔比星是一种广泛应用于临床的成熟抗癌药物。然后,我们在乳腺癌细胞中评估了所开发的纳米制剂的有益效果。最后,我们通过免疫染色溶酶体、早期内体和再循环内体对两种 NPs 的摄取和细胞内定位进行了半定量分析。结果表明,较小的 NPs(50nm)能够更有效地降低癌细胞的代谢活性,而且这种效果具有时间和浓度依赖性。这些发现得到了细胞内转运研究的证实,该研究表明,与 70nm NPs 相比,乳腺癌细胞对 50nm NPs 的摄取更早且更高。因此,本研究表明,NP 的尺寸,即使是微小的增加,也会对其治疗效果产生重要影响。

https://cdn.ncbi.nlm.nih.gov/pmc/blobs/ed0e/10779336/8c9512d6d1b7/ijms-25-00312-g001.jpg

文献AI研究员

20分钟写一篇综述,助力文献阅读效率提升50倍。

立即体验

用中文搜PubMed

大模型驱动的PubMed中文搜索引擎

马上搜索

文档翻译

学术文献翻译模型,支持多种主流文档格式。

立即体验