Suppr超能文献

膜相关泛素连接酶 MARCHF8 通过降解头颈部癌症中的 CUL1 和 UBE2L3 来稳定人乳头瘤病毒癌蛋白 E7。

The membrane-associated ubiquitin ligase MARCHF8 stabilizes the human papillomavirus oncoprotein E7 by degrading CUL1 and UBE2L3 in head and neck cancer.

机构信息

Department of Microbiology and Molecular Genetics, Michigan State University, East Lansing, Michigan, USA.

Department of Molecular Biology, National Research Centre, Cairo, Egypt.

出版信息

J Virol. 2024 Feb 20;98(2):e0172623. doi: 10.1128/jvi.01726-23. Epub 2024 Jan 16.

Abstract

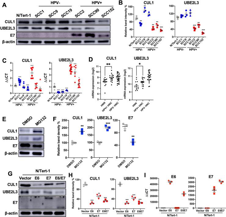
The human papillomavirus (HPV) oncoprotein E7 is a relatively short-lived protein required for HPV-driven cancer development and maintenance. E7 is degraded through ubiquitination mediated by cullin 1 (CUL1) and the ubiquitin-conjugating enzyme E2 L3 (UBE2L3). However, E7 proteins are maintained at high levels in most HPV-positive cancer cells. A previous proteomics study has shown that UBE2L3 and CUL1 protein levels are increased by the knockdown of the E3 ubiquitin ligase membrane-associated ring-CH-type finger 8 (MARCHF8). We have recently demonstrated that HPV16 upregulates MARCHF8 expression in HPV-positive keratinocytes and head and neck cancer (HPV+ HNC) cells. Here, we report that MARCHF8 stabilizes the HPV16 E7 protein by degrading the components of the S-phase kinase-associated protein 1-CUL1-F-box ubiquitin ligase complex in HPV+ HNC cells. We found that knockdown in HPV+ HNC cells drastically decreases the HPV16 E7 protein level while increasing the CUL1 and UBE2L3 protein levels. We further revealed that the MARCHF8 protein binds to and ubiquitinates CUL1 and UBE2L3 proteins and that MARCHF8 knockdown enhances the ubiquitination of the HPV16 E7 protein. Conversely, the overexpression of CUL1 and UBE2L3 in HPV+ HNC cells decreases HPV16 E7 protein levels and suppresses tumor growth . Our findings suggest that HPV-induced MARCHF8 prevents the degradation of the HPV16 E7 protein in HPV+ HNC cells by ubiquitinating and degrading CUL1 and UBE2L3 proteins.IMPORTANCESince human papillomavirus (HPV) oncoprotein E7 is essential for virus replication; HPV has to maintain high levels of E7 expression in HPV-infected cells. However, HPV E7 can be efficiently ubiquitinated by a ubiquitin ligase and degraded by proteasomes in the host cell. Mechanistically, the E3 ubiquitin ligase complex cullin 1 (CUL1) and ubiquitin-conjugating enzyme E2 L3 (UBE2L3) components play an essential role in E7 ubiquitination and degradation. Here, we show that the membrane ubiquitin ligase membrane-associated ring-CH-type finger 8 (MARCHF8) induced by HPV16 E6 stabilizes the E7 protein by degrading CUL1 and UBE2L3 and blocking E7 degradation through proteasomes. MARCHF8 knockout restores CUL1 and UBE2L3 expression, decreasing E7 protein levels and inhibiting the proliferation of HPV-positive cancer cells. Additionally, overexpression of CUL1 or UBE2L3 decreases E7 protein levels and suppresses tumor growth. Our results suggest that HPV16 maintains high E7 protein levels in the host cell by inducing MARCHF8, which may be critical for cell proliferation and tumorigenesis.

摘要

人乳头瘤病毒(HPV)致癌蛋白 E7 是 HPV 驱动的癌症发展和维持所必需的相对短寿命蛋白。E7 通过 CUL1(Cullin 1)和泛素连接酶 E2 L3(UBE2L3)介导的泛素化而降解。然而,大多数 HPV 阳性癌细胞中 E7 蛋白水平保持在较高水平。先前的蛋白质组学研究表明,E3 泛素连接酶膜相关环-CH 型手指 8(MARCHF8)的敲低会增加 UBE2L3 和 CUL1 蛋白水平。我们最近证明,HPV16 在 HPV 阳性角质形成细胞和头颈部癌症(HPV+HNC)细胞中上调 MARCHF8 的表达。在这里,我们报告 HPV16 通过降解 S 期激酶相关蛋白 1-CUL1-F 框泛素连接酶复合物的成分来稳定 HPV16 E7 蛋白。我们发现 HPV+HNC 细胞中的 MARCHF8 敲低会大大降低 HPV16 E7 蛋白水平,同时增加 CUL1 和 UBE2L3 蛋白水平。我们进一步揭示了 MARCHF8 蛋白与 CUL1 和 UBE2L3 蛋白结合并泛素化它们,并且 MARCHF8 敲低增强了 HPV16 E7 蛋白的泛素化。相反,HPV+HNC 细胞中 CUL1 和 UBE2L3 的过表达降低了 HPV16 E7 蛋白水平并抑制了肿瘤生长。我们的研究结果表明,HPV 诱导的 MARCHF8 通过泛素化和降解 CUL1 和 UBE2L3 蛋白来防止 HPV+HNC 细胞中 HPV16 E7 蛋白的降解。重要性 HPV 致癌蛋白 E7 是病毒复制所必需的;因此,HPV 必须在 HPV 感染的细胞中维持高水平的 E7 表达。然而,HPV E7 可以在宿主细胞中被泛素连接酶有效泛素化并通过蛋白酶体降解。从机制上讲,E3 泛素连接酶复合物 CUL1(Cullin 1)和泛素连接酶 E2 L3(UBE2L3)的成分在 E7 泛素化和降解中发挥着重要作用。在这里,我们表明 HPV16 诱导的膜泛素连接酶膜相关环-CH 型手指 8(MARCHF8)通过降解 CUL1 和 UBE2L3 来稳定 E7 蛋白,并通过蛋白酶体阻止 E7 降解。MARCHF8 敲除恢复了 CUL1 和 UBE2L3 的表达,降低了 E7 蛋白水平并抑制了 HPV 阳性癌细胞的增殖。此外,CUL1 或 UBE2L3 的过表达降低了 E7 蛋白水平并抑制了肿瘤生长。我们的研究结果表明,HPV16 通过诱导 MARCHF8 在宿主细胞中维持高水平的 E7 蛋白,这可能对细胞增殖和肿瘤发生至关重要。

https://cdn.ncbi.nlm.nih.gov/pmc/blobs/cc72/10878100/6625e148d87c/jvi.01726-23.f001.jpg

文献AI研究员

20分钟写一篇综述,助力文献阅读效率提升50倍。

立即体验

用中文搜PubMed

大模型驱动的PubMed中文搜索引擎

马上搜索

文档翻译

学术文献翻译模型,支持多种主流文档格式。

立即体验