HEMATIM UR4666, Université Picardie Jules Verne, Amiens, France.
Département Hématologie et Immunologie, Hôpital Saint-Louis, Assistance Publique-Hôpitaux de Paris, France.
Mol Oncol. 2024 Jun;18(6):1571-1592. doi: 10.1002/1878-0261.13584. Epub 2024 Jan 17.
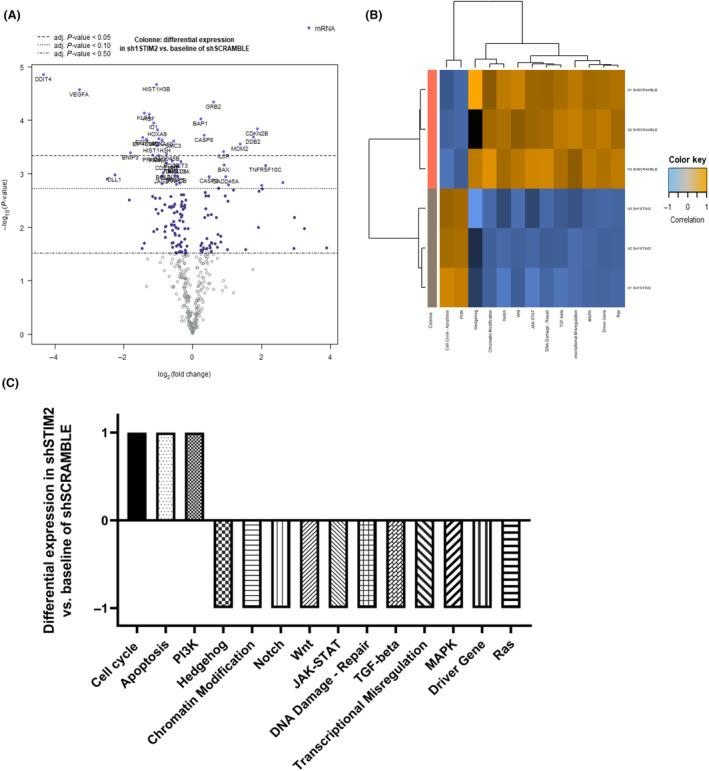
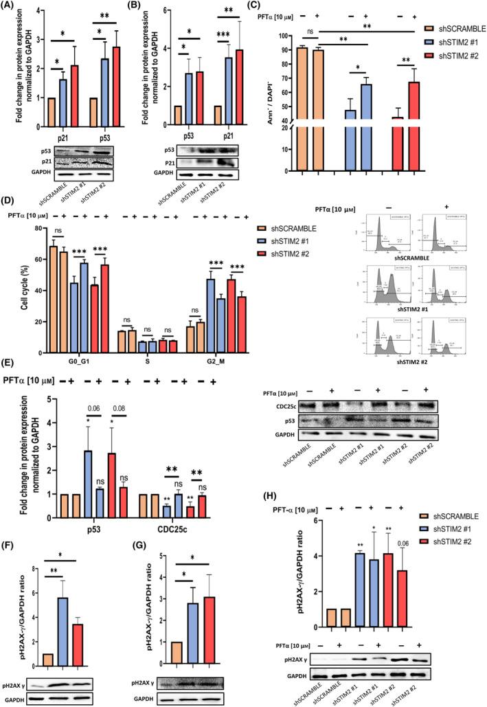
Calcium is a ubiquitous messenger that regulates a wide range of cellular functions, but its involvement in the pathophysiology of acute myeloid leukemia (AML) is not widely investigated. Here, we identified, from an analysis of The Cancer Genome Atlas and genotype-tissue expression databases, stromal interaction molecule 2 (STIM2) as being highly expressed in AML with monocytic differentiation and negatively correlated with overall survival. This was confirmed on a validation cohort of 407 AML patients. We then investigated the role of STIM2 in cell proliferation, differentiation, and survival in two leukemic cell lines with monocytic potential and in normal hematopoietic stem cells. STIM2 expression increased at the RNA and protein levels upon monocyte differentiation. Phenotypically, STIM2 knockdown drastically inhibited cell proliferation and induced genomic stress with DNA double-strand breaks, as shown by increased levels of phosphorylate histone H2AXγ (p-H2AXγ), followed by activation of the cellular tumor antigen p53 pathway, decreased expression of cell cycle regulators such as cyclin-dependent kinase 1 (CDK1)-cyclin B1 and M-phase inducer phosphatase 3 (CDC25c), and a decreased apoptosis threshold with a low antiapoptotic/proapoptotic protein ratio. Our study reports STIM2 as a new actor regulating genomic stability and p53 response in terms of cell cycle and apoptosis of human normal and malignant monocytic cells.
钙是一种普遍存在的信使,调节着广泛的细胞功能,但它在急性髓系白血病(AML)的病理生理学中的作用尚未得到广泛研究。在这里,我们从癌症基因组图谱和基因型组织表达数据库的分析中确定,基质相互作用分子 2(STIM2)在具有单核分化的 AML 中表达水平较高,与总生存期呈负相关。这在 407 名 AML 患者的验证队列中得到了证实。然后,我们研究了 STIM2 在具有单核潜能的两种白血病细胞系和正常造血干细胞中的细胞增殖、分化和存活中的作用。单核细胞分化时,STIM2 的 RNA 和蛋白水平表达增加。表型上,STIM2 敲低显著抑制细胞增殖,并诱导基因组应激,导致 DNA 双链断裂,表现为磷酸化组蛋白 H2AXγ(p-H2AXγ)水平增加,随后激活细胞肿瘤抗原 p53 通路,下调细胞周期调节剂如周期蛋白依赖性激酶 1(CDK1)-周期蛋白 B1 和 M 期诱导磷酸酶 3(CDC25c)的表达,以及凋亡阈值降低,抗凋亡/促凋亡蛋白比例降低。我们的研究报告称,STIM2 是一种新的调节因子,可调节人类正常和恶性单核细胞的细胞周期和凋亡中的基因组稳定性和 p53 反应。