Suppr超能文献

丛枝菌根真菌菌丝际中营养依赖型跨界相互作用

Nutrient-dependent cross-kingdom interactions in the hyphosphere of an arbuscular mycorrhizal fungus.

作者信息

Faghihinia Maede, Halverson Larry J, Hršelová Hana, Bukovská Petra, Rozmoš Martin, Kotianová Michala, Jansa Jan

机构信息

Laboratory of Fungal Biology, Institute of Microbiology, Czech Academy of Sciences, Prague, Czechia.

Department of Plant Pathology, Entomology, and Microbiology, Iowa State University, Ames, IA, United States.

出版信息

Front Microbiol. 2024 Jan 4;14:1284648. doi: 10.3389/fmicb.2023.1284648. eCollection 2023.

Abstract

INTRODUCTION

The hyphosphere of arbuscular mycorrhizal (AM) fungi is teeming with microbial life. Yet, the influence of nutrient availability or nutrient forms on the hyphosphere microbiomes is still poorly understood.

METHODS

Here, we examined how the microbial community (prokaryotic, fungal, protistan) was affected by the presence of the AM fungus in the rhizosphere and the root-free zone, and how different nitrogen (N) and phosphorus (P) supplements into the root-free compartment influenced the communities.

RESULTS

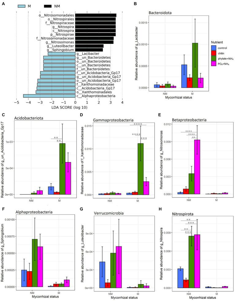
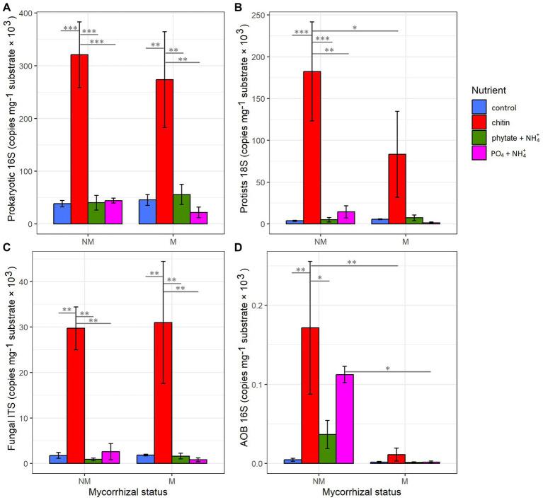
The presence of AM fungus greatly affected microbial communities both in the rhizosphere and the root-free zone, with prokaryotic communities being affected the most. Protists were the only group of microbes whose richness and diversity were significantly reduced by the presence of the AM fungus. Our results showed that the type of nutrients AM fungi encounter in localized patches modulate the structure of hyphosphere microbial communities. In contrast we did not observe any effects of the AM fungus on (non-mycorrhizal) fungal community composition. Compared to the non-mycorrhizal control, the root-free zone with the AM fungus (i.e., the AM fungal hyphosphere) was enriched with , some micropredatory and copiotroph bacterial taxa (e.g., and ), and the poorly characterized and not yet cultured subgroup GP17, especially when phytate was added. Ammonia-oxidizing and nitrite-oxidizing were significantly suppressed in the presence of the AM fungus in the root-free compartment, especially upon addition of inorganic N. Co-occurrence network analyses revealed that microbial communities in the root-free compartment were complex and interconnected with more keystone species when AM fungus was present, especially when the root-free compartment was amended with phytate.

CONCLUSION

Our study showed that the form of nutrients is an important driver of prokaryotic and eukaryotic community assembly in the AM fungal hyphosphere, despite the assumed presence of a stable and specific AM fungal hyphoplane microbiome. Predictable responses of specific microbial taxa will open the possibility of using them as co-inoculants with AM fungi, e.g., to improve crop performance.

摘要

引言

丛枝菌根(AM)真菌的菌丝际充满了微生物生命。然而,养分有效性或养分形态对菌丝际微生物群落的影响仍知之甚少。

方法

在这里,我们研究了根际和无根区中AM真菌的存在如何影响微生物群落(原核生物、真菌、原生生物),以及向无根区添加不同的氮(N)和磷(P)补充剂如何影响这些群落。

结果

AM真菌的存在极大地影响了根际和无根区的微生物群落,其中原核生物群落受影响最大。原生生物是唯一一类因AM真菌的存在而丰富度和多样性显著降低的微生物。我们的结果表明,AM真菌在局部斑块中遇到的养分类型调节了菌丝际微生物群落的结构。相比之下,我们没有观察到AM真菌对(非菌根)真菌群落组成有任何影响。与非菌根对照相比,含有AM真菌的无根区(即AM真菌菌丝际)富含一些微捕食性和富营养细菌类群(如 和 ),以及特征不明确且尚未培养的 亚群GP17,尤其是添加肌醇六磷酸时。在无根区存在AM真菌的情况下,尤其是添加无机氮后,氨氧化 和亚硝酸盐氧化 受到显著抑制。共现网络分析表明,无根区的微生物群落很复杂,并且在存在AM真菌时相互连接,有更多关键物种,尤其是当无根区用肌醇六磷酸改良时。

结论

我们的研究表明,尽管假定存在稳定且特定的AM真菌菌丝面微生物群,但养分形态是AM真菌菌丝际原核生物和真核生物群落组装的重要驱动因素。特定微生物类群的可预测反应将为将它们与AM真菌作为联合接种剂使用提供可能性,例如改善作物性能。

https://cdn.ncbi.nlm.nih.gov/pmc/blobs/c2f3/10794670/547ae4a5c12e/fmicb-14-1284648-g001.jpg

文献AI研究员

20分钟写一篇综述,助力文献阅读效率提升50倍。

立即体验

用中文搜PubMed

大模型驱动的PubMed中文搜索引擎

马上搜索

文档翻译

学术文献翻译模型,支持多种主流文档格式。

立即体验