Suppr超能文献

使用加权基因共表达网络分析(WGCNA)和机器学习算法鉴定支气管肺发育不良新生儿外周血中的潜在生物标志物。

Identification of potential biomarkers in the peripheral blood of neonates with bronchopulmonary dysplasia using WGCNA and machine learning algorithms.

作者信息

Luo Liyan, Luo Fei, Wu Chuyan, Zhang Hong, Jiang Qiaozhi, He Sixiang, Li Weibi, Zhang Wenlong, Cheng Yurong, Yang Pengcheng, Li Zhenghu, Li Min, Bao Yunlei, Jiang Feng

机构信息

Department of Neonatology, Dali Bai Autonomous Prefecture Maternal and Child Health Care Hospital, Dali, China.

Department of Neonatology, Obstetrics and Gynecology Hospital of Fudan University, Shanghai, China.

出版信息

Medicine (Baltimore). 2024 Jan 26;103(4):e37083. doi: 10.1097/MD.0000000000037083.

Abstract

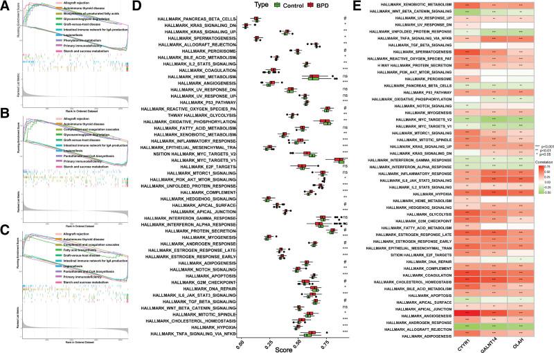
Bronchopulmonary dysplasia (BPD) is often seen as a pulmonary complication of extreme preterm birth, resulting in persistent respiratory symptoms and diminished lung function. Unfortunately, current diagnostic and treatment options for this condition are insufficient. Hence, this study aimed to identify potential biomarkers in the peripheral blood of neonates affected by BPD. The Gene Expression Omnibus provided the expression dataset GSE32472 for BPD. Initially, using this database, we identified differentially expressed genes (DEGs) in GSE32472. Subsequently, we conducted gene set enrichment analysis on the DEGs and employed weighted gene co-expression network analysis (WGCNA) to screen the most relevant modules for BPD. We then mapped the DEGs to the WGCNA module genes, resulting in a gene intersection. We conducted detailed functional enrichment analyses on these overlapping genes. To identify hub genes, we used 3 machine learning algorithms, including SVM-RFE, LASSO, and Random Forest. We constructed a diagnostic nomogram model for predicting BPD based on the hub genes. Additionally, we carried out transcription factor analysis to predict the regulatory mechanisms and identify drugs associated with these biomarkers. We used differential analysis to obtain 470 DEGs and conducted WGCNA analysis to identify 1351 significant genes. The intersection of these 2 approaches yielded 273 common genes. Using machine learning algorithms, we identified CYYR1, GALNT14, and OLAH as potential biomarkers for BPD. Moreover, we predicted flunisolide, budesonide, and beclomethasone as potential anti-BPD drugs. The genes CYYR1, GALNT14, and OLAH have the potential to serve as diagnostic biomarkers for BPD. This may prove beneficial in clinical diagnosis and prevention of BPD.

摘要

支气管肺发育不良(BPD)常被视为极早产的一种肺部并发症,会导致持续性呼吸症状和肺功能下降。不幸的是,目前针对这种病症的诊断和治疗方法并不充分。因此,本研究旨在识别受BPD影响的新生儿外周血中的潜在生物标志物。基因表达综合数据库提供了BPD的表达数据集GSE32472。最初,我们利用该数据库在GSE32472中鉴定出差异表达基因(DEG)。随后,我们对DEG进行了基因集富集分析,并采用加权基因共表达网络分析(WGCNA)来筛选与BPD最相关的模块。然后,我们将DEG映射到WGCNA模块基因上,得到一个基因交集。我们对这些重叠基因进行了详细的功能富集分析。为了识别核心基因,我们使用了3种机器学习算法,包括支持向量机递归特征消除法(SVM - RFE)、套索回归(LASSO)和随机森林算法。我们基于核心基因构建了一个用于预测BPD的诊断列线图模型。此外,我们进行了转录因子分析,以预测调控机制并识别与这些生物标志物相关的药物。我们通过差异分析获得了470个DEG,并进行了WGCNA分析以识别1351个显著基因。这两种方法的交集产生了273个共同基因。利用机器学习算法,我们确定CYYR1、GALNT14和OLAH为BPD的潜在生物标志物。此外,我们预测氟尼缩松、布地奈德和倍氯米松为潜在的抗BPD药物。基因CYYR1、GALNT14和OLAH有潜力作为BPD的诊断生物标志物。这可能对BPD的临床诊断和预防有益。

https://cdn.ncbi.nlm.nih.gov/pmc/blobs/17fc/10817126/50bc68609dfe/medi-103-e37083-g001.jpg

文献AI研究员

20分钟写一篇综述,助力文献阅读效率提升50倍。

立即体验

用中文搜PubMed

大模型驱动的PubMed中文搜索引擎

马上搜索

文档翻译

学术文献翻译模型,支持多种主流文档格式。

立即体验