Suppr超能文献

即时床旁肺部超声检测肺炎:一项系统评价

Point-of-care lung ultrasound in detecting pneumonia: A systematic review.

作者信息

Abid Iqra, Qureshi Nadia, Lategan Nicola, Williams Simon, Shahid Sidra

机构信息

Respiratory Therapy Services Sidra Medical and Research Center.

Alberta Health Services Respiratory Health Section, Medicine Strategic Clinical Network.

出版信息

Can J Respir Ther. 2024 Jan 29;60:37-48. doi: 10.29390/001c.92182. eCollection 2024.

Abstract

PURPOSE

Limited evidence exists to assess the sensitivity, specificity, and accuracy of point-of-care lung ultrasound (LUS) across all age groups. This review aimed to investigate the benefits of point-of-care LUS for the early diagnosis of pneumonia compared to traditional chest X-rays (CXR) in a subgroup analysis including pediatric, adult, and geriatric populations.

MATERIAL AND METHODS

This systematic review examined systematic reviews, meta-analyses, and original research from 2017 to 2021, comparing point-of-care LUS and CXR in diagnosing pneumonia among adults, pediatrics and geriatrics. Studies lacking direct comparison or exploring diseases other than pneumonia, case reports, and those examining pneumonia secondary to COVID-19 variants were excluded. The search utilized PubMed, Google Scholar, and Cochrane databases with specific search strings. The study selection, conducted by two independent investigators, demonstrated an agreement by the Kappa index, ensuring reliable article selection. The QUADAS-2 tool assessed the selected studies for quality, highlighting risk of bias and applicability concerns across key domains. Statistical analysis using Stata Version 16 determined pooled sensitivity and specificity via a bivariate model, emphasizing LUS and CXR diagnostic capabilities. Additionally, RevMan 5.4.1 facilitated the calculation of sensitivity, specificity, positive predictive value (PPV), and negative predictive value (NPV), offering insights into diagnostic accuracy.

RESULTS

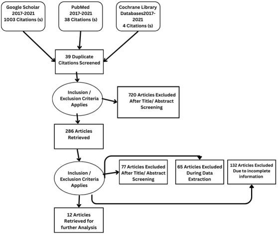
The search, conducted across PubMed, Google Scholar, and Cochrane Library databases by two independent investigators, initially identified 1045 articles. Following screening processes, 12 studies comprised a sample size of 2897. LUS demonstrated a likelihood ratio of 5.09, a specificity of 81.91%, and a sensitivity of 92.13% in detecting pneumonia in pediatric, adult, and geriatric patients, with a p-value of 0.0002 and a 95% confidence interval, indicating diagnostic accuracy ranging from 84.07% to 96.29% when compared directly to CXR.

CONCLUSION

Our review supports that LUS can play a valuable role in detecting pneumonia early with high sensitivity, specificity, and diagnostic accuracy across diverse patient demographics, including pediatric, adult, and geriatric populations. Since it overcomes most of the limitations of CXR and other diagnostic modalities, it can be utilized as a diagnostic tool for pneumonia for all age groups as it is a safe, readily available, and cost-effective modality that can be utilized in an emergency department, intensive care units, wards, and clinics by trained respiratory care professionals.

摘要

目的

目前评估即时床旁肺部超声(LUS)在所有年龄组中的敏感性、特异性和准确性的证据有限。本综述旨在通过亚组分析,研究即时床旁LUS与传统胸部X光(CXR)相比,在包括儿科、成人和老年人群体中早期诊断肺炎的益处。

材料与方法

本系统综述检索了2017年至2021年的系统综述、荟萃分析和原始研究,比较了即时床旁LUS和CXR在成人、儿科和老年人群中诊断肺炎的情况。排除缺乏直接比较或研究肺炎以外疾病的研究、病例报告以及研究继发于COVID-19变异株的肺炎的研究。通过特定检索词在PubMed、谷歌学术和Cochrane数据库中进行检索。由两名独立研究人员进行研究筛选,通过Kappa指数显示一致性,确保可靠的文章选择。使用QUADAS-2工具评估所选研究的质量,突出关键领域的偏倚风险和适用性问题。使用Stata 16版本进行统计分析,通过双变量模型确定合并敏感性和特异性,强调LUS和CXR的诊断能力。此外,RevMan 5.4.1有助于计算敏感性、特异性、阳性预测值(PPV)和阴性预测值(NPV),深入了解诊断准确性。

结果

两名独立研究人员在PubMed、谷歌学术和Cochrane图书馆数据库中进行检索,最初识别出1045篇文章。经过筛选过程,12项研究纳入样本量为2897。LUS在检测儿科、成人和老年患者肺炎时的似然比为5.09,特异性为81.91%,敏感性为92.13%,p值为0.0002,95%置信区间表明与CXR直接比较时诊断准确性范围为84.07%至96.29%。

结论

我们的综述支持LUS在早期检测肺炎方面具有重要作用,在包括儿科、成人和老年人群体的不同患者群体中具有高敏感性、特异性和诊断准确性。由于它克服了CXR和其他诊断方式的大多数局限性,它可以作为所有年龄组肺炎的诊断工具,因为它是一种安全、易于获得且具有成本效益的方式,可由经过培训的呼吸护理专业人员在急诊科、重症监护病房、病房和诊所使用。

https://cdn.ncbi.nlm.nih.gov/pmc/blobs/cc6d/10830142/331132b47bce/cjrt_2024_60_92182_192442.jpg

文献AI研究员

20分钟写一篇综述,助力文献阅读效率提升50倍。

立即体验

用中文搜PubMed

大模型驱动的PubMed中文搜索引擎

马上搜索

文档翻译

学术文献翻译模型,支持多种主流文档格式。

立即体验