Suppr超能文献

一种基于2A肽的通用策略,用于在……中进行异位表达和内源基因标记。

A versatile 2A peptide-based strategy for ectopic expression and endogenous gene tagging in .

作者信息

Niemirowicz Gabriela T, Carlevaro Giannina, Campetella Oscar, Bouvier León A, Mucci Juan

机构信息

Instituto de Investigaciones Biotecnológicas, Consejo Nacional de Investigaciones Científicas y Técnicas (CONICET). Universidad Nacional de San Martín-Escuela de Bio y Nanotecnologías (EByN). Campus Miguelete, 25 de Mayo y Francia (B1650HMP), San Martín, Argentina.

出版信息

Heliyon. 2024 Jan 17;10(2):e24595. doi: 10.1016/j.heliyon.2024.e24595. eCollection 2024 Jan 30.

Abstract

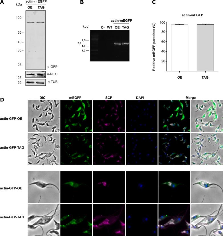
Nearly all expression vectors currently available for were conceived to produce a single primary transcript containing the genes of interest along with those that confer antibiotic resistance. However, since each messenger RNA (mRNA) matures separately, drug selection will only guarantee the expression of those derived from the selectable marker. Therefore, commonly a considerable fraction of the cells recovered after selection with these expression vectors, although resistant do not express the protein of interest. Consequently, in order to counteract this disadvantage, we developed vectors with an alternative arrangement in which the gene of interest and antibiotic resistance are fused sharing the same mRNA. To test this configuration, we included the coding sequence for the green fluorescent protein (mEGFP) linked to the one conferring neomycin resistance (Neo). Additionally, to allow for the production of two independent proteins the sequence for a virus self-cleaving 2A peptide (T2A) was inserted in-between. Cells obtained with these vectors displayed higher mEGFP expression levels with more homogeneous transgenic parasite populations than those transfected with more conventional independent mRNA-based alternatives. Moreover, as determined by Western blot, 2A mediated fusion protein dissociation occurred with high efficiency in all parasite stages. In addition, these vectors could easily be transformed into endogenous tagging constructs that allowed the insertion, by ends-in homologous recombination, of a hemagglutinin tag (HA) fused to the gene. The use of 2A self-cleaving peptides in the context of single mRNA vectors represents an interesting strategy capable of improving ectopic transgene expression in as well as providing a simple alternative to more sophisticated methods, such as the one based on CRISPR/Cas9, for the endogenous labeling of genes.

摘要

目前几乎所有可用的用于[具体对象未提及]的表达载体,其设计初衷都是产生一个单一的初级转录本,该转录本包含感兴趣的基因以及赋予抗生素抗性的基因。然而,由于每个信使核糖核酸(mRNA)是分别成熟的,药物筛选仅能保证来自选择标记的那些mRNA的表达。因此,通常在用这些表达载体进行筛选后回收的细胞中,相当一部分细胞尽管具有抗性,但并不表达感兴趣的蛋白质。所以,为了克服这一缺点,我们开发了一种具有不同排列方式的载体,其中感兴趣的基因和抗生素抗性基因融合在一起,共享同一个mRNA。为了测试这种结构,我们将绿色荧光蛋白(mEGFP)的编码序列与赋予新霉素抗性(Neo)的序列相连。此外,为了能够产生两种独立的蛋白质,在它们之间插入了一种病毒自切割2A肽(T2A)的序列。与用更传统的基于独立mRNA的替代载体转染的细胞相比,用这些载体获得的细胞显示出更高的mEGFP表达水平,且转基因寄生虫群体更均匀。此外,通过蛋白质免疫印迹法测定,2A介导的融合蛋白解离在所有寄生虫阶段都高效发生。另外,这些载体可以很容易地转化为内源性标记构建体,通过末端同源重组允许插入与[具体基因未提及]基因融合的血凝素标签(HA)。在单一mRNA载体的背景下使用2A自切割肽是一种有趣的策略,它能够提高[具体对象未提及]中异位转基因的表达,同时为更复杂的方法(如基于CRISPR/Cas9的方法)提供了一种简单的替代方案,用于基因的内源性标记。

https://cdn.ncbi.nlm.nih.gov/pmc/blobs/5125/10830525/b30ec234e1f2/gr1.jpg

文献AI研究员

20分钟写一篇综述,助力文献阅读效率提升50倍。

立即体验

用中文搜PubMed

大模型驱动的PubMed中文搜索引擎

马上搜索

文档翻译

学术文献翻译模型,支持多种主流文档格式。

立即体验