Suppr超能文献

二硫键程序性细胞死亡相关长非编码 RNA 揭示了肾透明细胞癌中与预后、免疫逃逸、肿瘤突变和肿瘤恶性进展相关的特征。

Disulfideptosis-associated lncRNAs reveal features of prognostic, immune escape, tumor mutation, and tumor malignant progression in renal clear cell carcinoma.

机构信息

Department of Urology, Jiu Jiang No. 1 People’s Hospital, Jiujiang, Jiangxi 332000, P.R. China.

Department of Pediatric, Jiujiang University Affiliated Hospital, Jiujiang, Jiangxi 332000, P.R. China.

出版信息

Aging (Albany NY). 2024 Feb 8;16(4):3280-3301. doi: 10.18632/aging.205534.

Abstract

PURPOSE

Investigating the role of lncRNAs associated with the latest cell death mode (Disulfideptosis) in renal clear cell carcinoma, as well as their correlation with tumor prognosis, immune escape, immune checkpoints, tumor mutational burden, and malignant tumor progression. Searching for potential biomarkers and targets for renal clear cell carcinoma.

METHODS

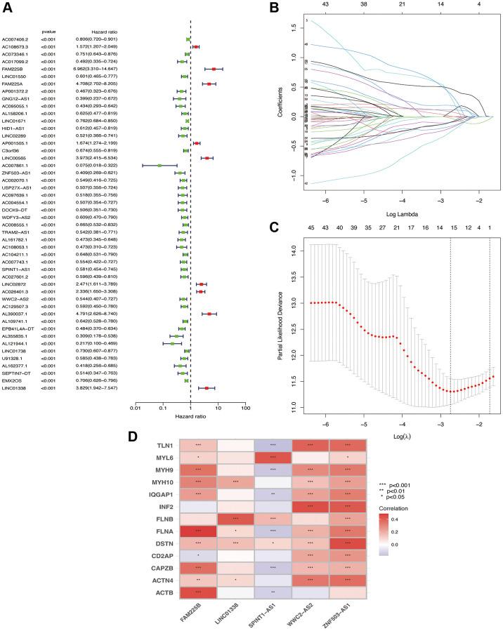
Downloaded the expression profile data and clinical data of 533 cases of renal clear cell carcinoma from the TCGA database, and randomly divided them into a test set (267 cases) and a validation set (266 cases). Based on previous research, 13 genes associated with Disulfideptosis were obtained. Using R software, lncRNAs with a differential expression that is related to the prognosis of renal clear cell carcinoma and associated with Disulfideptosis were screened out. After univariate Cox regression analysis, Lasso regression analysis, and multivariate Cox regression analysis, lncRNAs with independent predictive ability were obtained. A predictive risk model was established based on the risk scores. Verification was carried out between the obtained high-risk and low-risk groups and their subgroups (including Age, Gender, tumor mutational burden (TMB), tumor grading, and staging). Subsequently, a nomogram was established, and a calibration curve was generated for verification. Performed GO (Gene Ontology) and KEGG (Kyoto Encyclopedia of Genes and Genomes) functional enrichment analyses. Downloaded the values of Tumor Immune Dysfunction and Exclusion (TIDE) for all samples and calculated the difference between the high and low-risk groups. Selected human renal tumor cell lines (786-O, OS-RC-2, A-498, ACHN) and human renal cortex proximal tubule epithelial cell line (HK-2). The RNA expression levels of the above lncRNAs in each cell line were analyzed using RT-qPCR (Real-time Quantitative PCR Detecting System). Used siRNA (small interfering RNA) to knock down FAM225B in 786-O and OS-RC-2 cell lines, and then performed cell experiments to validate the functional characteristics of FAM225B.

RESULTS

Our constructed predictive model includes 5 lncRNAs with an independent predictive ability (FAM225B, ZNF503-AS1, SPINT1-AS1, WWC2-AS2, LINC01338), which can effectively distinguish between patients in high and low-risk groups and their subgroups. The 1, 3, and 5-year AUC (Area Under the ROC Curve) values of the established nomogram are 0.756, 0.752, and 0.781, respectively. The 5-year AUC value is higher compared to other clinical characteristics (Age: 0.598, Gender: 0.488, Grade: 0.680, Stage: 0.717). After the knockdown of FAM225B, the proliferation, migration, and invasion abilities of renal cancer cell lines OS-RC-2 and 786-O all decreased.

CONCLUSION

We have constructed and validated a prognostic model based on Disulfideptosis-associated lncRNAs. This model can effectively predict the high or low risk of patient prognosis and can distinguish the tumor cell mutational burden and immune escape capabilities among high-risk and low-risk patients. This predictive model can serve as an independent prognostic factor for renal clear cell carcinoma, providing a new direction for personalized treatment of patients with renal clear cell carcinoma.

摘要

目的

研究与最新细胞死亡模式(Disulfideptosis)相关的 lncRNAs 在肾透明细胞癌中的作用,以及它们与肿瘤预后、免疫逃逸、免疫检查点、肿瘤突变负担和恶性肿瘤进展的相关性。寻找肾透明细胞癌的潜在生物标志物和靶点。

方法

从 TCGA 数据库中下载了 533 例肾透明细胞癌的表达谱数据和临床数据,并将其随机分为测试集(267 例)和验证集(266 例)。基于之前的研究,获得了 13 个与 Disulfideptosis 相关的基因。使用 R 软件,筛选出与肾透明细胞癌的预后相关且与 Disulfideptosis 相关的差异表达的 lncRNAs。经过单因素 Cox 回归分析、Lasso 回归分析和多因素 Cox 回归分析,得到具有独立预测能力的 lncRNAs。基于风险评分建立了预测风险模型。在获得的高风险和低风险组及其亚组(包括年龄、性别、肿瘤突变负担(TMB)、肿瘤分级和分期)之间进行验证。随后,建立了列线图,并生成了验证的校准曲线。进行了 GO(基因本体论)和 KEGG(京都基因与基因组百科全书)功能富集分析。下载所有样本的肿瘤免疫功能障碍和排斥(TIDE)值,并计算高风险和低风险组之间的差异。选择人肾肿瘤细胞系(786-O、OS-RC-2、A-498、ACHN)和人肾近端小管上皮细胞系(HK-2)。使用 RT-qPCR(实时定量 PCR 检测系统)分析每个细胞系中上述 lncRNAs 的 RNA 表达水平。使用 siRNA(小干扰 RNA)敲低 786-O 和 OS-RC-2 细胞系中的 FAM225B,然后进行细胞实验验证 FAM225B 的功能特征。

结果

我们构建的预测模型包括 5 个具有独立预测能力的 lncRNAs(FAM225B、ZNF503-AS1、SPINT1-AS1、WWC2-AS2、LINC01338),可以有效区分高风险和低风险组患者及其亚组。建立的列线图的 1、3 和 5 年 AUC(ROC 曲线下面积)值分别为 0.756、0.752 和 0.781。与其他临床特征(年龄:0.598、性别:0.488、分级:0.680、分期:0.717)相比,5 年 AUC 值更高。敲低 FAM225B 后,肾癌细胞系 OS-RC-2 和 786-O 的增殖、迁移和侵袭能力均降低。

结论

我们构建并验证了基于 Disulfideptosis 相关 lncRNAs 的预后模型。该模型可以有效地预测患者预后的高低风险,并可以区分高风险和低风险患者的肿瘤细胞突变负担和免疫逃逸能力。该预测模型可以作为肾透明细胞癌的独立预后因素,为肾透明细胞癌患者的个体化治疗提供新方向。

https://cdn.ncbi.nlm.nih.gov/pmc/blobs/be19/10929831/73ce49384adf/aging-16-205534-g001.jpg

文献AI研究员

20分钟写一篇综述,助力文献阅读效率提升50倍。

立即体验

用中文搜PubMed

大模型驱动的PubMed中文搜索引擎

马上搜索

文档翻译

学术文献翻译模型,支持多种主流文档格式。

立即体验