Suppr超能文献

胶原酶联合温敏水凝胶诱导大鼠新型肌腱损伤模型复制人类退行性肌腱病的发病机制。

A Novel Tendon Injury Model, Induced by Collagenase Administration Combined with a Thermo-Responsive Hydrogel in Rats, Reproduces the Pathogenesis of Human Degenerative Tendinopathy.

机构信息

Leitat Technological Center, Carrer de la Innovació 2, 08225 Terrassa, Spain.

Bioengineering, Cell Therapy and Surgery in Congenital Malformations Laboratory, Vall d'Hebron Institut de Recerca (VHIR), Universitat Autònoma de Barcelona (UAB), 08035 Barcelona, Spain.

出版信息

Int J Mol Sci. 2024 Feb 3;25(3):1868. doi: 10.3390/ijms25031868.

Abstract

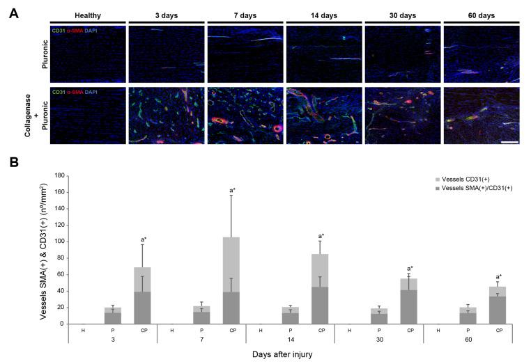
Patellar tendinopathy is a common clinical problem, but its underlying pathophysiology remains poorly understood, primarily due to the absence of a representative experimental model. The most widely used method to generate such a model is collagenase injection, although this method possesses limitations. We developed an optimized rat model of patellar tendinopathy via the ultrasound-guided injection of collagenase mixed with a thermo-responsive Pluronic hydrogel into the patellar tendon of sixty male Wistar rats. All analyses were carried out at 3, 7, 14, 30, and 60 days post-injury. We confirmed that our rat model reproduced the pathophysiology observed in human patients through analyses of ultrasonography, histology, immunofluorescence, and biomechanical parameters. Tendons that were injured by the injection of the collagenase-Pluronic mixture exhibited a significant increase in the cross-sectional area ( < 0.01), a high degree of tissue disorganization and hypercellularity, significantly strong neovascularization ( < 0.01), important changes in the levels of types I and III collagen expression, and the organization and presence of intra-tendinous calcifications. Decreases in the maximum rupture force and stiffness were also observed. These results demonstrate that our model replicates the key features observed in human patellar tendinopathy. Collagenase is evenly distributed, as the Pluronic hydrogel prevents its leakage and thus, damage to surrounding tissues. Therefore, this model is valuable for testing new treatments for patellar tendinopathy.

摘要

髌腱病是一种常见的临床问题,但它的潜在病理生理学机制仍知之甚少,主要是因为缺乏代表性的实验模型。最广泛用于生成此类模型的方法是胶原酶注射,尽管这种方法存在局限性。我们通过将胶原酶与温敏性 Pluronic 水凝胶混合后,在超声引导下注射到大鼠髌腱中,建立了一种优化的髌腱病大鼠模型。所有分析均在损伤后 3、7、14、30 和 60 天进行。我们通过超声、组织学、免疫荧光和生物力学参数分析证实,我们的大鼠模型再现了人类患者的病理生理学特征。通过注射胶原酶-普朗尼克混合物造成的肌腱损伤,横截面积显著增加(<0.01),组织紊乱和细胞过度增生程度高,新生血管化显著增强(<0.01),I 型和 III 型胶原表达水平发生重要变化,以及肌腱内钙化的组织和存在。最大断裂力和刚度也出现下降。这些结果表明,我们的模型复制了人类髌腱病的关键特征。胶原酶均匀分布,因为 Pluronic 水凝胶防止其泄漏,从而避免周围组织受损。因此,该模型对于测试髌腱病的新治疗方法具有重要价值。

https://cdn.ncbi.nlm.nih.gov/pmc/blobs/24ab/10855568/f6b4cf28230f/ijms-25-01868-g001.jpg

文献AI研究员

20分钟写一篇综述,助力文献阅读效率提升50倍。

立即体验

用中文搜PubMed

大模型驱动的PubMed中文搜索引擎

马上搜索

文档翻译

学术文献翻译模型,支持多种主流文档格式。

立即体验