State Key Laboratory of Membrane Biology, School of Life Sciences, Institute for Immunology, China Ministry of Education Key Laboratory of Protein Sciences, Beijing Key Lab for Immunological Research on Chronic Diseases, Beijing Tsinghua Changgung Hospital, Tsinghua University, Beijing, China.
Tsinghua-Peking Center for Life Sciences , Beijing, China.
J Exp Med. 2024 Mar 4;221(3). doi: 10.1084/jem.20221042. Epub 2024 Feb 14.
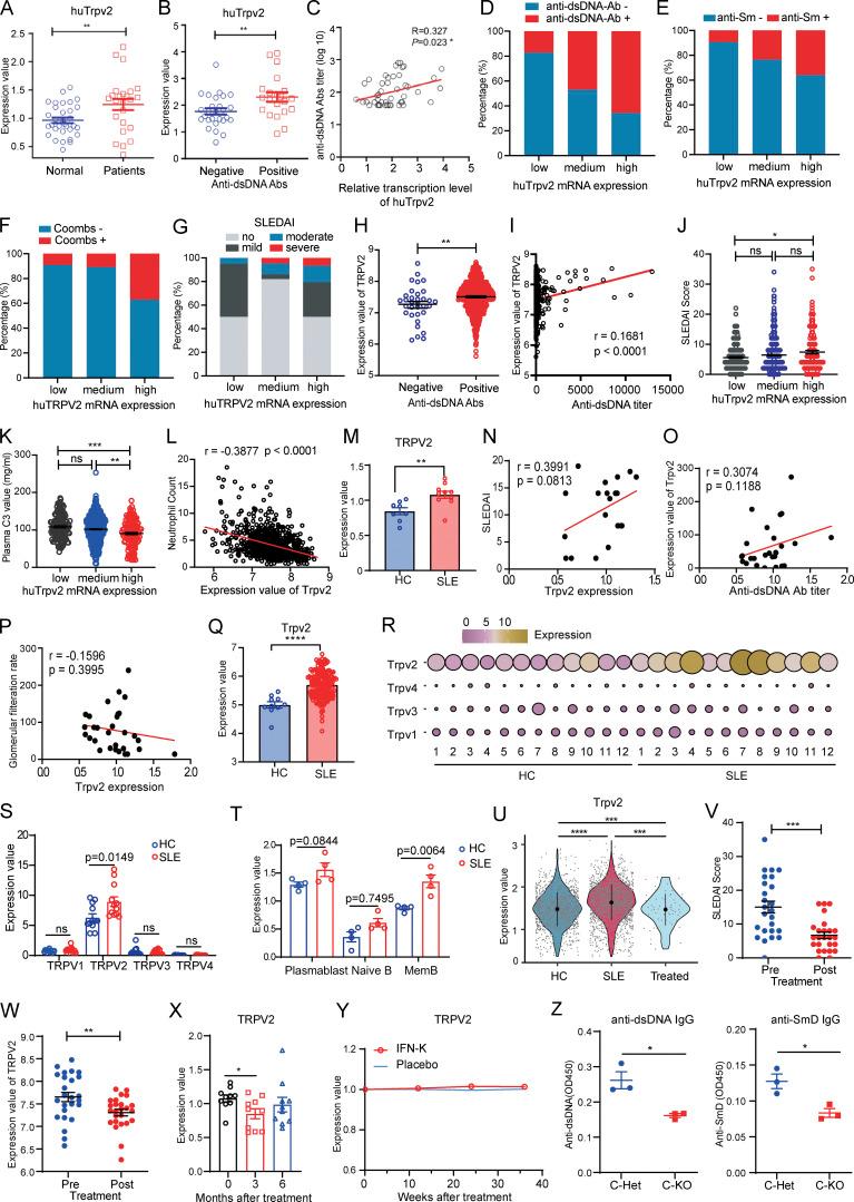
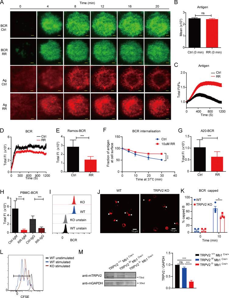
The function of transient receptor potential vanilloid (TRPV) cation channels governing B cell activation remains to be explored. We present evidence that TRPV2 is highly expressed in B cells and plays a crucial role in the formation of the B cell immunological synapse and B cell activation. Physiologically, TRPV2 expression level is positively correlated to influenza-specific antibody production and is low in newborns and seniors. Pathologically, a positive correlation is established between TRPV2 expression and the clinical manifestations of systemic lupus erythematosus (SLE) in adult and child SLE patients. Correspondingly, mice with deficient TRPV2 in B cells display impaired antibody responses following immunization. Mechanistically, the pore and N-terminal domains of TRPV2 are crucial for gating cation permeation and executing mechanosensation in B cells upon antigen stimulation. These processes synergistically contribute to membrane potential depolarization and cytoskeleton remodeling within the B cell immunological synapse, fostering efficient B cell activation. Thus, TRPV2 is critical in augmenting B cell activation and function.
瞬时受体电位香草酸亚型 2(TRPV2)阳离子通道在调节 B 细胞激活方面的功能仍有待探索。本研究提供证据表明 TRPV2 在 B 细胞中高度表达,在 B 细胞免疫突触形成和 B 细胞激活中发挥关键作用。在生理状态下,TRPV2 的表达水平与流感特异性抗体的产生呈正相关,在新生儿和老年人中表达水平较低。在病理状态下,TRPV2 的表达与成人和儿童系统性红斑狼疮(SLE)患者的 SLE 临床表现呈正相关。相应地,B 细胞中 TRPV2 缺失的小鼠在免疫接种后表现出抗体反应受损。在机制上,TRPV2 的孔和 N 端结构域对于阳离子渗透和抗原刺激时 B 细胞的机械感觉至关重要。这些过程协同作用导致 B 细胞免疫突触内的膜电位去极化和细胞骨架重塑,促进有效的 B 细胞激活。因此,TRPV2 对于增强 B 细胞的激活和功能至关重要。