Suppr超能文献

膝骨关节炎中线粒体自噬基因的生物信息学分析与实验验证

Bioinformatics Analysis and Experimental Validation of Mitochondrial Autophagy Genes in Knee Osteoarthritis.

作者信息

Tang Kuihan, Sun Li, Chen Long, Feng Xiaobo, Wu Jiarui, Guo Hao, Zheng Yong

机构信息

Department of Orthopedics, Beijing Jishuitan Hospital Guizhou Hospital, Guiyang, 550014, People's Republic of China.

Department of Orthopedics, Guizhou Provincial People's Hospital, Guiyang, 550000, People's Republic of China.

出版信息

Int J Gen Med. 2024 Feb 23;17:639-650. doi: 10.2147/IJGM.S444847. eCollection 2024.

Abstract

BACKGROUND

Mitochondrial autophagy is closely related to the pathogenesis of osteoarthritis, In order to explore the role of mitochondrial autophagy related genes in knee osteoarthritis (KOA) and its molecular mechanism.

METHODS

KOA-related transcriptome data were extracted from the Gene Expression Omnibus (GEO) database. Differentially expressed mitochondrial autophagy gene (DEMGs) were screened in patients with KOA by differential expression analysis. The STRING website was used to construct a protein-protein interaction (PPI) network among DEMGs. Molecular complex detection (MCODE) method in Cytoscape software was performed to identify hub DEMGs. Support vector machine recursive feature elimination (SVM-RFE) method was used to construct the hub DEMG diagnosis model. Genes with diagnostic value were identified as biomarkers by plotting receiver operating characteristic (ROC) curves and Expression validation. CIBERSORT algorithm was used to calculate the proportion of 22 immune cells in each sample in the GSE114007 dataset. Finally, biomarker expression was verified by qPCR.

RESULTS

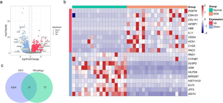
A total of 15 DEMGs were obtained and enrichment analyses showed that these DEMG strains were mainly enriched in the mitophagy-animal, shigellosis, autophagy-animal and FoxO signal pathways. The PPI network unveiled 13 DEMGs with interactions. In addition, 8 hub DEMGs (ULK1, CALCOCO2, MAP1LC3B, BNIP3L, GABARAPL1, BNIP3, FKBP8 and FOXO3) were obtained for KOA. And 5 model DEMGs (BNIP3L, BNIP3, MAP1LC3B, ULK1 and FOXO3) were screened. The ROC curves revealed that BNIP3 and FOXO3 has strong diagnostic value in these models of DEMG. Immune-infiltration and correlation analysis showed that BNIP3 and FOXO3 were significantly correlated with three different immune cells, including primary B cells, M0 macrophage and M2 macrophage. The cartilage tissue samples qPCR verification results show that FOXO3 and BNIP3 were all down-regulated in KOA ( < 0.01), and the validation results are consistent with the above analysis.

CONCLUSION

BNIP3 and FOXO3 have been identified as biomarkers for the diagnosis of KOA, which might supply a new insight for the pathogenesis and treatment of KOA.

摘要

背景

线粒体自噬与骨关节炎的发病机制密切相关,为探讨线粒体自噬相关基因在膝关节骨关节炎(KOA)中的作用及其分子机制。

方法

从基因表达综合数据库(GEO)中提取KOA相关转录组数据。通过差异表达分析在KOA患者中筛选差异表达的线粒体自噬基因(DEMGs)。利用STRING网站构建DEMGs之间的蛋白质-蛋白质相互作用(PPI)网络。在Cytoscape软件中采用分子复合物检测(MCODE)方法识别核心DEMGs。使用支持向量机递归特征消除(SVM-RFE)方法构建核心DEMG诊断模型。通过绘制受试者工作特征(ROC)曲线和表达验证,将具有诊断价值的基因鉴定为生物标志物。使用CIBERSORT算法计算GSE114007数据集中每个样本中22种免疫细胞的比例。最后,通过qPCR验证生物标志物的表达。

结果

共获得15个DEMGs,富集分析表明这些DEMGs主要富集在线粒体自噬-动物、志贺氏菌病、自噬-动物和FoxO信号通路中。PPI网络揭示了13个具有相互作用DEMGs。此外,获得了8个KOA的核心DEMGs(ULK1、CALCOCO2、MAP1LC3B、BNIP3L、GABARAPL1、BNIP3、FKBP8和FOXO3)。并筛选出5个模型DEMGs(BNIP3L、BNIP3、MAP1LC3B、ULK1和FOXO3)。ROC曲线显示,BNIP3和FOXO3在这些DEMG模型中具有较强的诊断价值。免疫浸润和相关性分析表明,BNIP3和FOXO3与三种不同的免疫细胞显著相关,包括原发性B细胞、M0巨噬细胞和M2巨噬细胞。软骨组织样本qPCR验证结果显示,FOXO3和BNIP3在KOA中均下调(<0.01),验证结果与上述分析一致。

结论

BNIP3和FOXO3已被鉴定为KOA诊断的生物标志物,这可能为KOA的发病机制和治疗提供新的见解。

https://cdn.ncbi.nlm.nih.gov/pmc/blobs/c2bd/10898481/40fec2f169e0/IJGM-17-639-g0001.jpg

文献AI研究员

20分钟写一篇综述,助力文献阅读效率提升50倍。

立即体验

用中文搜PubMed

大模型驱动的PubMed中文搜索引擎

马上搜索

文档翻译

学术文献翻译模型,支持多种主流文档格式。

立即体验