Li Guona, Zhao Chen, Xu Jing, Huang Yan, Qiao Yu, Li Feng, Peng Guangbin, Zheng Shiyu, Zhu Lu, Yang Ling, Wang Zhaoqin, Wu Huangan
Yueyang Hospital of Integrative Chinese and Western Medicine, Shanghai University of Traditional Chinese Medicine, Shanghai, 200437, China.
School of Acupuncture-Moxibustion and Tuina, Shanghai University of Traditional Chinese Medicine, Shanghai, 201203, China.
Heliyon. 2024 Feb 23;10(5):e26898. doi: 10.1016/j.heliyon.2024.e26898. eCollection 2024 Mar 15.
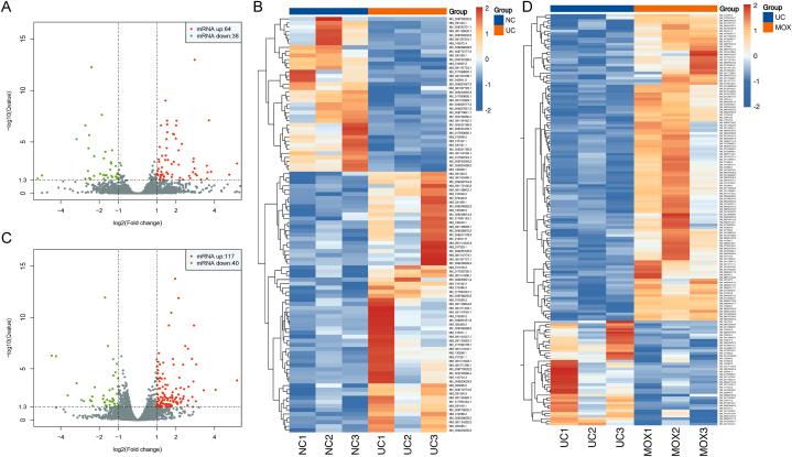
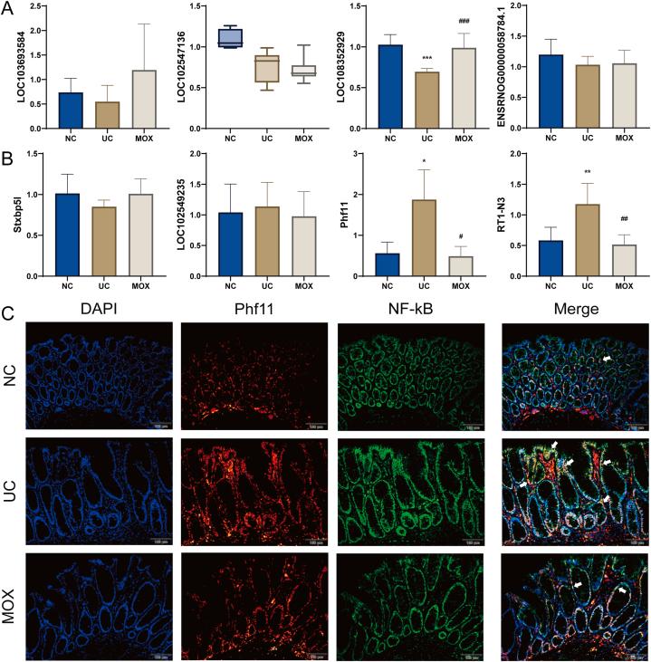
Long noncoding RNA (lncRNAs) are involved in the pathogenesis of ulcerative colitis (UC). Moxibustion, a traditional Chinese medicine, can improve symptoms in patients with UC and reduce intestinal inflammation in rats with UC. However, it remains unclear whether the ameliorative effect of moxibustion on intestinal mucosal inflammation in UC is related to lncRNAs. Thirty-two rats were randomly assigned to four groups: normal control, UC, moxibustion (MOX), and sulfasalazine (SASP). The UC rat model was induced by administering 4% dextran sulfate sodium (DSS) in drinking water. Rats in the moxibustion group underwent bilateral Tianshu (ST25) moxibustion using the herbs-partition moxibustion method. Rats in the sulfasalazine group received SASP solution gavage twice daily for seven consecutive days. Our results revealed that, compared with the UC group [2.00 (1.00, 2.50)], the DAI score [0.25 (0.00, 0.50)] was significantly lower in the MOX group ( < 0.05). Compared with the UC group [13.00 (11.25, 14.00)], the histopathological score [5.50 (4.00, 7.75)] was significantly lower in the MOX group ( < 0.05). In addition, the CMDI and macroscopic scores were decreased in the MOX group ( < 0.05). Moxibustion significantly decreased the protein expression of inflammatory factors TNF-α, IFN-γ, and IL-1β in the colonic tissues of UC rats (0.05), thereby suppressing the inflammatory response. Moreover, moxibustion exerted a regulatory influence on colon lncRNA and mRNA expression profiles, upregulating LOC108352929 and downregulating Phf11 in rats with UC (0.05). Moxibustion also led to a reduction in the expression and colocalization of Phf11 and NF-κB in the colons of UC rats. Moreover, knockdown of LOC108352929 in rat enteric glial cells demonstrated a significant upregulation of TNF-α mRNA expression (0.05). In summary, these data illustrate that moxibustion effectively ameliorates DSS-induced colonic injury and inflammation while exerting regulatory control over the lncRNA-mRNA co-expression network in UC rats. Collectively, the and studies suggested that LOC108352929-Phf11 may serve as a potential biological marker for moxibustion in the treatment of UC.
长链非编码RNA(lncRNAs)参与溃疡性结肠炎(UC)的发病机制。艾灸作为一种传统中医疗法,可改善UC患者的症状,并减轻UC大鼠的肠道炎症。然而,艾灸对UC肠道黏膜炎症的改善作用是否与lncRNAs相关仍不清楚。32只大鼠被随机分为四组:正常对照组、UC组、艾灸组(MOX)和柳氮磺胺吡啶组(SASP)。通过在饮水中给予4%葡聚糖硫酸钠(DSS)诱导建立UC大鼠模型。艾灸组大鼠采用隔药饼灸法对双侧天枢穴(ST25)进行艾灸。柳氮磺胺吡啶组大鼠连续7天每天两次接受SASP溶液灌胃。我们的结果显示,与UC组[2.00(1.00,2.50)]相比,MOX组的疾病活动指数(DAI)评分[