Department of Radiology, Shanghai Tenth People's Hospital, Tongji University School of Medicine, Shanghai, China.
Department of Radiology, Guangdong Provincial People's Hospital (Guangdong Academy of Medical Sciences), Southern Medical University, Guangzhou, Guangdong, China.
Front Endocrinol (Lausanne). 2024 Feb 28;15:1323647. doi: 10.3389/fendo.2024.1323647. eCollection 2024.
Metabolic and immune changes in the early stages of osteoporosis are not well understood. This study aimed to explore the changes in bone metabolites and bone marrow lymphocyte subsets and their relationship during the osteoporosis onset.
We established OVX and Sham mouse models. After 5, 15, and 40 days, five mice in each group were sacrificed. Humeri were analyzed by microCT. The bone marrow cells of the left femur and tibia were collected for flow cytometry analysis. The right femur and tibia were analyzed by LC-MS/MS for metabolomics analysis.
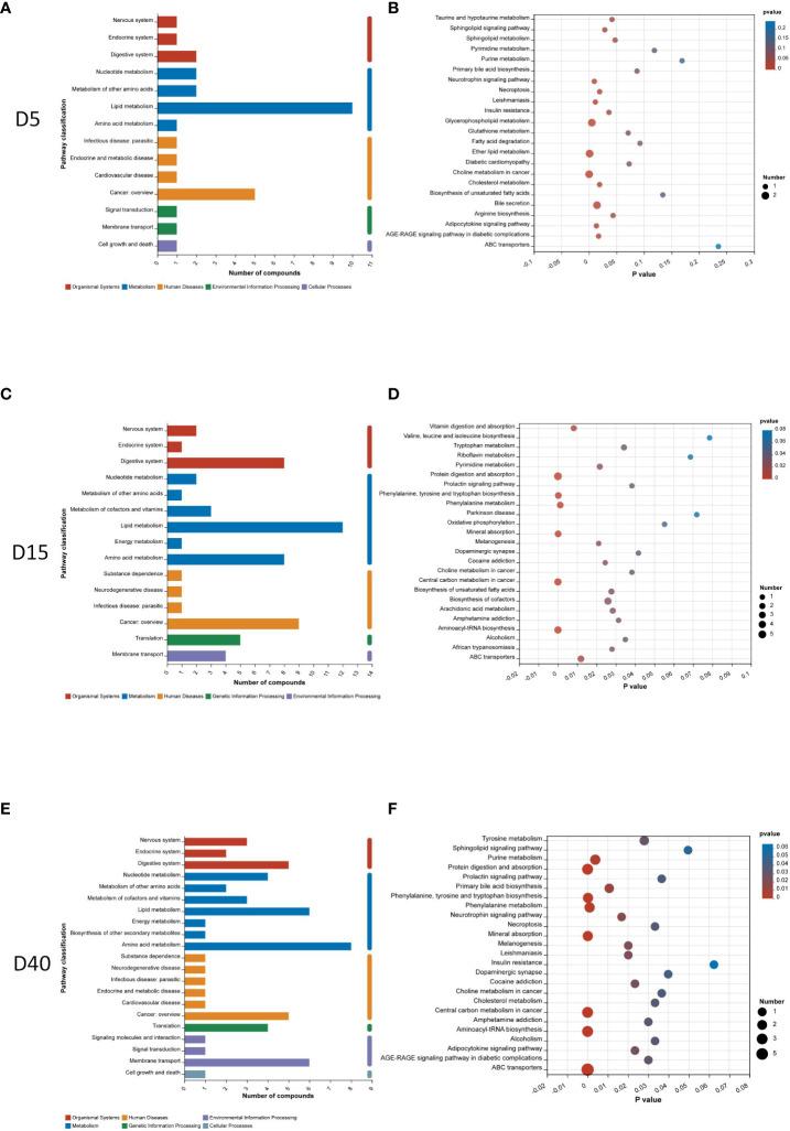
Bone microarchitecture was significantly deteriorated 15 days after OVX surgery. Analysis of bone metabolomics showed that obvious metabolite changes had happened since 5 days after surgery. Lipid metabolism was significant at the early stage of the osteoporosis. The proportion of immature B cells was increased, whereas the proportion of mature B cells was decreased in the OVX group. Metabolites were significantly correlated with the proportion of lymphocyte subsets at the early stage of the osteoporosis.
Lipid metabolism was significant at the early stage of the osteoporosis. Bone metabolites may influence bone formation by interfering with bone marrow lymphocyte subsets.
骨质疏松症早期的代谢和免疫变化尚不清楚。本研究旨在探讨骨质疏松症发病过程中骨代谢物和骨髓淋巴细胞亚群的变化及其相关性。
建立 OVX 和 Sham 小鼠模型。术后 5、15 和 40 天,每组处死 5 只小鼠。用 microCT 分析肱骨。收集左侧股骨和胫骨的骨髓细胞进行流式细胞术分析。用 LC-MS/MS 对右侧股骨和胫骨进行代谢组学分析。
OVX 手术后 15 天,骨微结构明显恶化。骨代谢组学分析表明,术后 5 天就已经发生了明显的代谢物变化。骨质疏松症早期以脂代谢显著改变为主。OVX 组幼稚 B 细胞比例增加,成熟 B 细胞比例降低。代谢物与骨质疏松症早期淋巴细胞亚群比例显著相关。
骨质疏松症早期脂代谢显著。骨代谢物可能通过干扰骨髓淋巴细胞亚群影响骨形成。