Translational Immunology, Instituto de Investigación Sanitaria del Principado de Asturias (ISPA), 33011 Oviedo, Spain.
RICORS2040 (Kidney Disease), Instituto de Salud Carlos III, 28029 Madrid, Spain.
Int J Biol Sci. 2024 Feb 11;20(5):1547-1562. doi: 10.7150/ijbs.83040. eCollection 2024.
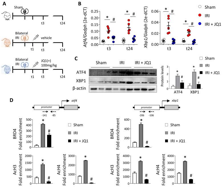
Renal ischemia-reperfusion injury (IRI) leads to endoplasmic reticulum (ER) stress, thereby initiating the unfolded protein response (UPR). When sustained, this response may trigger the inflammation and tubular cell death that acts to aggravate the damage. Here, we show that knockdown of the BET epigenetic reader BRD4 reduces the expression of ATF4 and XBP1 transcription factors under ER stress activation. BRD4 is recruited to the promoter of these highly acetylated genes, initiating gene transcription. Administration of the BET protein inhibitor, JQ1, one hour after renal damage induced by bilateral IRI, reveals reduced expression of and genes, low KIM-1 and NGAL levels and recovery of the serum creatinine and blood urea nitrogen levels. To determine the molecular pathways regulated by ATF4 and XBP1, we performed stable knockout of both transcription factors using CRISPR-Cas9 and RNA sequencing. The pathways triggered under ER stress were mainly XBP1-dependent, associated with an adaptive UPR, and partially regulated by JQ1. Meanwhile, treatment with JQ1 downmodulated most of the pathways regulated by ATF4 and related to the pathological processes during exacerbated UPR activation. Thus, BRD4 inhibition could be useful for curbing the maladaptive UPR activation mechanisms, thereby ameliorating the progression of renal disease.
肾缺血再灌注损伤(IRI)导致内质网(ER)应激,从而启动未折叠蛋白反应(UPR)。当这种反应持续存在时,可能会引发炎症和肾小管细胞死亡,从而加重损伤。在这里,我们表明,BET 表观遗传阅读器 BRD4 的敲低可减少 ER 应激激活下 ATF4 和 XBP1 转录因子的表达。BRD4 被募集到这些高度乙酰化基因的启动子上,启动基因转录。在双侧 IRI 诱导肾损伤后 1 小时给予 BET 蛋白抑制剂 JQ1,可发现 和 基因的表达减少,KIM-1 和 NGAL 水平降低,血清肌酐和血尿素氮水平恢复。为了确定 ATF4 和 XBP1 调节的分子途径,我们使用 CRISPR-Cas9 和 RNA 测序对这两种转录因子进行了稳定敲除。ER 应激下触发的途径主要依赖于 XBP1,与适应性 UPR 相关,部分受 JQ1 调节。同时,JQ1 的治疗下调了由 ATF4 调节的大部分与加重 UPR 激活过程中相关的病理过程的途径。因此,BRD4 抑制可能有助于抑制适应性 UPR 激活机制,从而改善肾脏疾病的进展。