Suppr超能文献

肉桂酸是一种天然植物化合物,通过过氧化物酶体增殖物激活受体α(PPARα)在桑德霍夫病小鼠模型中发挥神经保护作用。

Cinnamic acid, a natural plant compound, exhibits neuroprotection in a mouse model of Sandhoff disease via PPARα.

作者信息

Raha Sumita, Paidi Ramesh K, Dutta Debashis, Pahan Kalipada

机构信息

Department of Neurological Sciences, Rush University Medical Center, Chicago, IL, USA.

Division of Research and Development, Jesse Brown Veterans Affairs Medical Center, Chicago, IL, USA.

出版信息

NeuroImmune Pharm Ther. 2024 Mar 15;3(1):17-32. doi: 10.1515/nipt-2023-0027. eCollection 2024 Mar.

Abstract

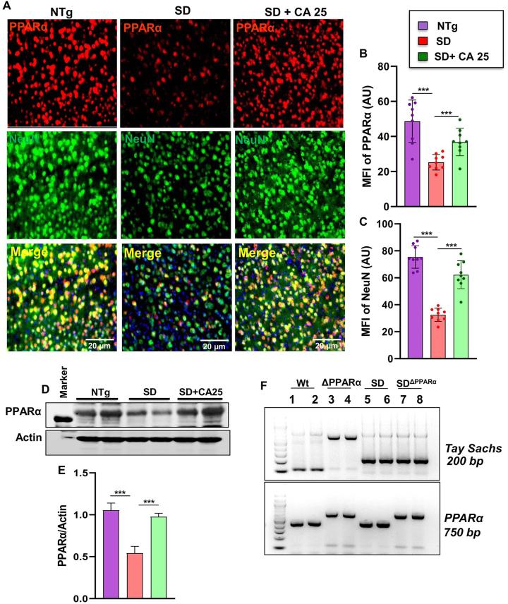
Tay-Sachs disease (TSD) and its severe form Sandhoff disease (SD) are autosomal recessive lysosomal storage metabolic disorders, which often result into excessive GM2 ganglioside accumulation predominantly in lysosomes of nerve cells. Although patients with these diseases appear normal at birth, the progressive accumulation of undegraded GM2 gangliosides in neurons leads to early death accompanied by manifestation of motor difficulties and gradual loss of behavioral skills. Unfortunately, there is still no effective treatment available for TSD/SD. The present study highlights the importance of cinnamic acid (CA), a naturally occurring aromatic fatty acid present in a number of plants, in inhibiting the disease process in a transgenic mouse model of SD. Oral administration of CA significantly attenuated glial activation and inflammation and reduced the accumulation of GM2 gangliosides/glycoconjugates in the cerebral cortex of Sandhoff mice. Besides, oral CA also improved behavioral performance and increased the survival of Sandhoff mice. While assessing the mechanism, we found that oral administration of CA increased the level of peroxisome proliferator-activated receptor α (PPARα) in the brain of Sandhoff mice and that oral CA remained unable to reduce glycoconjugates, improve behavior and increase survival in Sandhoff mice lacking PPARα. Our results indicate a beneficial function of CA that utilizes a PPARα-dependent mechanism to halt the progression of SD and thereby increase the longevity of Sandhoff mice.

摘要

泰-萨克斯病(TSD)及其严重形式的桑德霍夫病(SD)是常染色体隐性溶酶体贮积代谢紊乱疾病,常导致过量的GM2神经节苷脂主要在神经细胞的溶酶体中蓄积。尽管这些疾病患者出生时看似正常,但神经元中未降解的GM2神经节苷脂的逐渐蓄积会导致早期死亡,并伴有运动困难和行为技能逐渐丧失的表现。不幸的是,目前仍没有针对TSD/SD的有效治疗方法。本研究强调了肉桂酸(CA)的重要性,肉桂酸是一种存在于多种植物中的天然芳香脂肪酸,在桑德霍夫病转基因小鼠模型中可抑制疾病进程。口服CA可显著减轻胶质细胞活化和炎症,并减少桑德霍夫小鼠大脑皮质中GM2神经节苷脂/糖缀合物的蓄积。此外,口服CA还改善了行为表现并提高了桑德霍夫小鼠的存活率。在评估机制时,我们发现口服CA可提高桑德霍夫小鼠大脑中过氧化物酶体增殖物激活受体α(PPARα)的水平,并且口服CA在缺乏PPARα的桑德霍夫小鼠中仍无法减少糖缀合物、改善行为和提高存活率。我们的结果表明CA具有有益作用,它利用PPARα依赖性机制来阻止SD的进展,从而延长桑德霍夫小鼠的寿命。

https://cdn.ncbi.nlm.nih.gov/pmc/blobs/a137/10961485/119522c0fc70/j_nipt-2023-0027_fig_001.jpg

文献AI研究员

20分钟写一篇综述,助力文献阅读效率提升50倍。

立即体验

用中文搜PubMed

大模型驱动的PubMed中文搜索引擎

马上搜索

文档翻译

学术文献翻译模型,支持多种主流文档格式。

立即体验