Suppr超能文献

人参寡肽改善肠道生理功能,提高肠道芯片模型的抗氧化能力。

Ginseng Oligopeptides Improve the Intestinal Physiology and Promote the Antioxidant Capacity of the Gut-on-a-Chip Model.

机构信息

Department of Nutrition and Food Hygiene, School of Public Health, Health Science Centre, Peking University, Beijing 100191, China.

Institute for Chronic and Non-Communicable Disease Control and Prevention, Ningxia Center for Disease Control and Prevention, Yinchuan 750004, China.

出版信息

Nutrients. 2024 Mar 15;16(6):845. doi: 10.3390/nu16060845.

Abstract

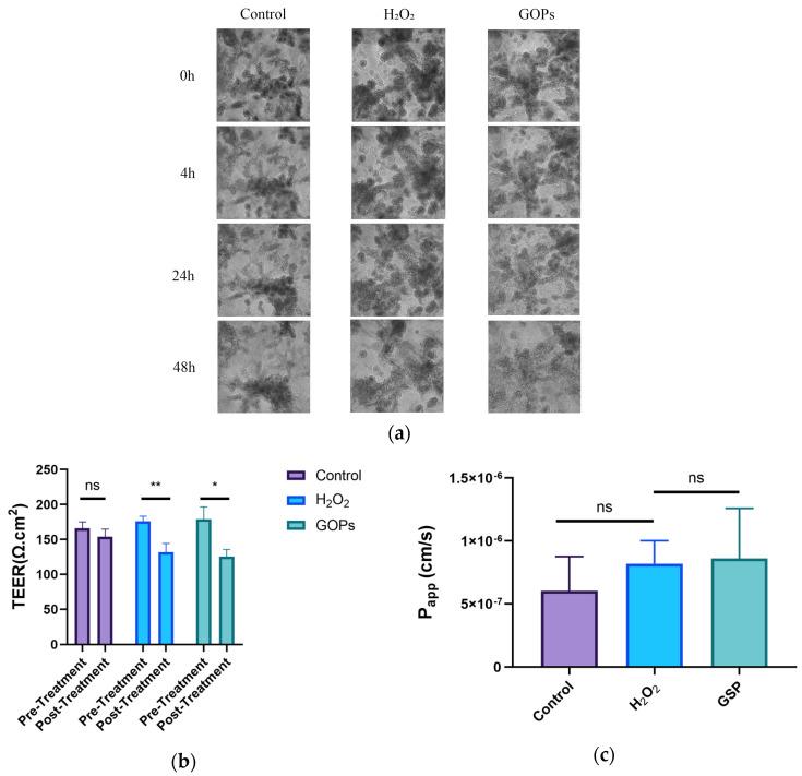
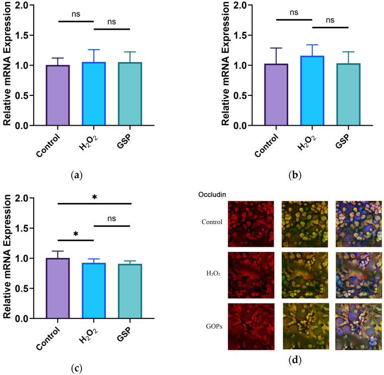
During ageing, the permeability of the intestinal barrier increases, the integrity of the intestinal barrier decreases, and the physiology of intestinal cells changes. Furthermore, intestinal inflammation and excessive oxidative stress are both likely to cause systemic diseases. Ginseng oligopeptides have a positive significant effect in terms of improving human health and delaying ageing, but their role in the ageing of the intestine has not been studied much. In our experiment, we constructed a gut-on-a-chip model and induced senescence of the chip with HO so as to explore the effects of ginseng oligopeptides on the senescent intestine. The experimental results showed that ginseng oligopeptides had no obvious effects on the integrity of the intestine, including the TEER value and the expression of tight junction proteins. However, ginseng oligopeptides might have other positive effects, such as inhibiting excessive cell proliferation, promoting mucin secretion, and increasing the antioxidant capacity of the intestine, to improve intestinal health.

摘要

随着年龄的增长,肠道屏障的通透性增加,肠道屏障的完整性下降,肠道细胞的生理学发生变化。此外,肠道炎症和过度的氧化应激都可能导致全身性疾病。人参寡肽在改善人体健康和延缓衰老方面具有积极的显著作用,但它们在肠道衰老中的作用尚未得到充分研究。在我们的实验中,我们构建了一个肠道芯片模型,并使用 H 2 O 2 诱导芯片衰老,以探索人参寡肽对衰老肠道的作用。实验结果表明,人参寡肽对肠道的完整性(包括 TEER 值和紧密连接蛋白的表达)没有明显影响。然而,人参寡肽可能具有其他积极作用,如抑制过度细胞增殖、促进粘蛋白分泌和增加肠道的抗氧化能力,从而改善肠道健康。

https://cdn.ncbi.nlm.nih.gov/pmc/blobs/cfd3/10975051/1072605b2f56/nutrients-16-00845-g001a.jpg

文献AI研究员

20分钟写一篇综述,助力文献阅读效率提升50倍。

立即体验

用中文搜PubMed

大模型驱动的PubMed中文搜索引擎

马上搜索

文档翻译

学术文献翻译模型,支持多种主流文档格式。

立即体验