Suppr超能文献

YAP/TAZ-TEAD 活性通过增强癌症干细胞的特性和瓦博格效应促进宫颈上皮内瘤变的恶性转化。

YAP/TAZ-TEAD activity promotes the malignant transformation of cervical intraepithelial neoplasia through enhancing the characteristics and Warburg effect of cancer stem cells.

机构信息

Department of Obstetrics and Gynecology, Shanghai General Hospital, Shanghai Jiao Tong University School of Medicine, Shanghai, 200080, China.

出版信息

Apoptosis. 2024 Aug;29(7-8):1198-1210. doi: 10.1007/s10495-023-01935-0. Epub 2024 Mar 29.

Abstract

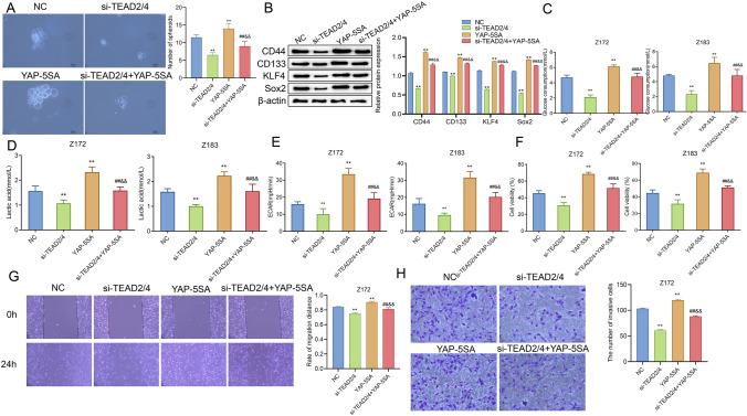
A number of studies have confirmed that Yes-associated protein (YAP)/transcriptional co-activator with PDZ-binding motif (TAZ)-transcriptional enhanced associate domain (TEAD) activity is the driver of cancer development. However, the role and mechanism of the YAP/TAZ-TEAD pathway in cervical intraepithelial neoplasia (CIN) remain to be clarified. Therefore, this study was designed to observe the effect of YAP/TAZ-TEAD activity on the development of CIN and provide new ideas for the diagnosis and treatment of CIN. Firstly, cervical tissues were collected from CIN patients in different stages [CIN grade 1 (CIN1) tissue, CIN grade 2/3 (CIN 2/3) and squamous cell carcinoma (SCC)] and healthy volunteers. Next, the expression levels of YAP, TAZ and TEAD in cervical tissues and cells were observed by immunohistochemistry, qRT-PCR and western blot. Besides, Z172 and Z183 cells were transfected with siRNA-YAP/TAZ (si-YAP/TAZ) and YAP/TAZ overexpression vector (YAP-5SA). Also, Z172 cells were co-transfected with YAP-5SA and si-TEAD2/4. Subsequently, the stemness characteristics, glycolysis level and malignant transformation of cells in each group were observed by sphere-formation assay, commercial kit, MTT, Transwell, scratch experiment, xenotransplantation and western blot.The expression of YAP, TAZ and TEAD increased significantly in cervical cancer tissue and cell line at the stage of CIN2/3 and SCC. When YAP/TAZ was knocked down, the stemness characteristics, glycolysis level and malignant transformation of cancer cells were notably inhibited; while activating YAP/TAZ exhibited a completely opposite result. In addition, activating YAP/TAZ and knocking down the TEAD expression at the same time significant weakened the effect of activated YAP/TAZ signal on precancerous cells and reduced inhibitory effect of knocking down TEAD alone. YAP/TAZ-TEAD signal activates the characteristics and Warburg effect of cancer stem cells, thereby promoting the malignant transformation of CIN.

摘要

许多研究证实,Yes 相关蛋白(YAP)/含 PDZ 结合基序的转录共激活因子(TAZ)-转录增强相关结构域(TEAD)活性是癌症发展的驱动因素。然而,YAP/TAZ-TEAD 通路在宫颈上皮内瘤变(CIN)中的作用和机制仍有待阐明。因此,本研究旨在观察 YAP/TAZ-TEAD 活性对 CIN 发展的影响,为 CIN 的诊断和治疗提供新的思路。首先,收集不同阶段 CIN 患者[宫颈上皮内瘤变 1 级(CIN1)组织、宫颈上皮内瘤变 2/3 级(CIN2/3)和鳞状细胞癌(SCC)]和健康志愿者的宫颈组织。然后,通过免疫组织化学、qRT-PCR 和 Western blot 观察宫颈组织和细胞中 YAP、TAZ 和 TEAD 的表达水平。此外,用 siRNA-YAP/TAZ(si-YAP/TAZ)和 YAP/TAZ 过表达载体(YAP-5SA)转染 Z172 和 Z183 细胞,同时用 YAP-5SA 和 si-TEAD2/4 共转染 Z172 细胞。随后,通过球形成试验、商业试剂盒、MTT、Transwell、划痕实验、异种移植和 Western blot 观察各组细胞的干性特征、糖酵解水平和恶性转化。在 CIN2/3 和 SCC 阶段,宫颈癌组织和细胞系中 YAP、TAZ 和 TEAD 的表达显著增加。当 YAP/TAZ 被敲低时,癌细胞的干性特征、糖酵解水平和恶性转化明显受到抑制;而激活 YAP/TAZ 则产生完全相反的结果。此外,同时激活 YAP/TAZ 并敲低 TEAD 表达,显著减弱了激活的 YAP/TAZ 信号对癌前细胞的作用,并降低了单独敲低 TEAD 的抑制作用。YAP/TAZ-TEAD 信号激活了肿瘤干细胞的特征和 Warburg 效应,从而促进了 CIN 的恶性转化。

https://cdn.ncbi.nlm.nih.gov/pmc/blobs/ca1c/11263238/f59739085e5d/10495_2023_1935_Fig1_HTML.jpg

文献AI研究员

20分钟写一篇综述,助力文献阅读效率提升50倍。

立即体验

用中文搜PubMed

大模型驱动的PubMed中文搜索引擎

马上搜索

文档翻译

学术文献翻译模型,支持多种主流文档格式。

立即体验