Department of Cell and Developmental Biology, Dental Research Institute, School of Dentistry, Seoul National University, Seoul 03080, Korea.
Department of Cell and Developmental Biology, Dental Research Institute, School of Dentistry, Seoul National University, Seoul 03080, Korea.
Mol Cells. 2024 Apr;47(4):100059. doi: 10.1016/j.mocell.2024.100059. Epub 2024 Mar 28.
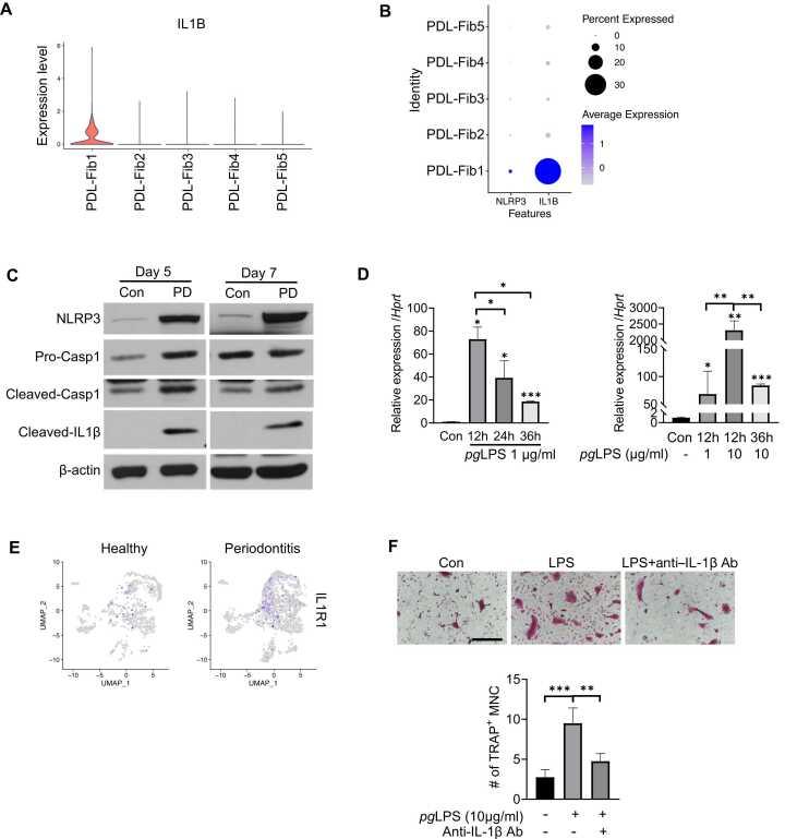
Periodontitis (PD) is an inflammatory disease with alveolar bone destruction by osteoclasts (OCs). In PD, both inflammation and OC activation are significantly influenced by periodontal ligament fibroblasts (PDL-Fib). Yet, whether PDL-Fib has heterogeneity and whether distinct PDL-Fib subsets have specific functions have not been investigated. In this study, we discovered the complexity of PDL-Fib in PD, utilizing single-cell RNA sequencing data from human PD patients. We identified distinct subpopulations of PDL-Fib: one expressing interleukin-1 beta (IL-1β) and another expressing the receptor activator of nuclear factor-kappa B ligand (RANKL), both crucial in OC differentiation and bone resorption. In periodontal tissues of mice with PD, active IL-1β, cleaved caspase 1, and nucleotide-binding oligomerization domain-like receptor 3 (NLPR3) were significantly elevated, implicating the NLRP3 inflammasome in IL-1β production. Upon stimulation of PDL-Fib with LPS from Porphyromonas gingivalis (pg), the most well-characterized periodontal bacteria, a more rapid increase in IL-1β, followed by RANKL induction, was observed. IL-1β and tumor necrosis factor alpha (TNF-α), another LPS-responsive cytokine, effectively increased RANKL in PDL-Fib, suggesting an indirect effect of pgLPS through IL-1β and TNF-α on RANKL induction. Immunohistological analyses of mouse periodontal tissues also showed markedly elevated levels of IL-1β and RANKL upon PD induction and displayed separate locations of IL-1β-expressing PDL-Fib and RANKL-expressing PDL-Fib in PD. The heterogenic feature of fibroblasts expressing IL-1β and RANKL was also mirrored in our combined cross-tissue single-cell RNA sequencing datasets analysis. In summary, our study elucidates the heterogeneity of PDL-Fib, highlighting distinct functional groups for producing RANKL and IL-1β, which collectively promote OC generation and bone destruction in PD.
牙周炎(PD)是一种由破骨细胞(OC)引起牙槽骨破坏的炎症性疾病。在 PD 中,炎症和 OC 激活都受到牙周韧带成纤维细胞(PDL-Fib)的显著影响。然而,PDL-Fib 是否具有异质性,以及不同的 PDL-Fib 亚群是否具有特定的功能,尚未得到研究。在这项研究中,我们利用来自人类 PD 患者的单细胞 RNA 测序数据,发现了 PDL-Fib 在 PD 中的复杂性。我们鉴定出 PDL-Fib 的不同亚群:一个表达白细胞介素-1β(IL-1β),另一个表达核因子-κB 配体受体激活剂(RANKL),这两者在 OC 分化和骨吸收中都至关重要。在 PD 小鼠的牙周组织中,活性 IL-1β、切割的半胱天冬酶 1 和核苷酸结合寡聚化结构域样受体 3(NLPR3)显著升高,表明 NLRP3 炎症小体参与了 IL-1β 的产生。当用牙龈卟啉单胞菌(pg)的 LPS 刺激 PDL-Fib 时,观察到 IL-1β 的增加更快,随后 RANKL 诱导增加。IL-1β 和肿瘤坏死因子α(TNF-α),另一种 LPS 反应性细胞因子,有效地增加了 PDL-Fib 中的 RANKL,表明 pgLPS 通过 IL-1β 和 TNF-α 对 RANKL 诱导的间接影响。对 PD 诱导的小鼠牙周组织的免疫组织学分析也显示,IL-1β 和 RANKL 的水平显著升高,并显示出 PD 中表达 IL-1β 的 PDL-Fib 和表达 RANKL 的 PDL-Fib 的位置不同。在我们的联合跨组织单细胞 RNA 测序数据集分析中,也反映了表达 IL-1β 和 RANKL 的成纤维细胞的异质性特征。总之,我们的研究阐明了 PDL-Fib 的异质性,突出了产生 RANKL 和 IL-1β 的不同功能群,它们共同促进了 PD 中 OC 的产生和骨破坏。