Suppr超能文献

系统分析 RNA 结合蛋白鉴定骨肉瘤靶向治疗的潜在弱点。

Systematic analysis of RNA-binding proteins identifies targetable therapeutic vulnerabilities in osteosarcoma.

机构信息

Molecular Medicine Partnership Unit (MMPU), Heidelberg University and European Molecular Biology Laboratory (EMBL), Heidelberg, Germany.

Department of Pediatric Oncology, Hematology and Immunology, Heidelberg University Hospital, Heidelberg, Germany.

出版信息

Nat Commun. 2024 Apr 1;15(1):2810. doi: 10.1038/s41467-024-47031-y.

Abstract

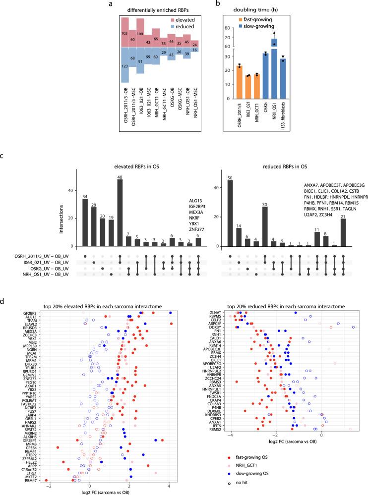
Osteosarcoma is the most common primary malignant bone tumor with a strong tendency to metastasize, limiting the prognosis of affected patients. Genomic, epigenomic and transcriptomic analyses have demonstrated the exquisite molecular complexity of this tumor, but have not sufficiently defined the underlying mechanisms or identified promising therapeutic targets. To systematically explore RNA-protein interactions relevant to OS, we define the RNA interactomes together with the full proteome and the transcriptome of cells from five malignant bone tumors (four osteosarcomata and one malignant giant cell tumor of the bone) and from normal mesenchymal stem cells and osteoblasts. These analyses uncover both systematic changes of the RNA-binding activities of defined RNA-binding proteins common to all osteosarcomata and individual alterations that are observed in only a subset of tumors. Functional analyses reveal a particular vulnerability of these tumors to translation inhibition and a positive feedback loop involving the RBP IGF2BP3 and the transcription factor Myc which affects cellular translation and OS cell viability. Our results thus provide insight into potentially clinically relevant RNA-binding protein-dependent mechanisms of osteosarcoma.

摘要

骨肉瘤是最常见的原发性恶性骨肿瘤,具有很强的转移倾向,限制了患者的预后。基因组、表观基因组和转录组分析已经证明了这种肿瘤的分子复杂性,但还没有充分定义其潜在机制或确定有前途的治疗靶点。为了系统地研究与骨肉瘤相关的 RNA-蛋白质相互作用,我们定义了 RNA 相互作用组,以及来自五个恶性骨肿瘤(四个骨肉瘤和一个恶性骨巨细胞瘤)的细胞的完整蛋白质组和转录组,以及正常间充质干细胞和成骨细胞。这些分析揭示了所有骨肉瘤中常见的特定 RNA 结合蛋白的 RNA 结合活性的系统变化,以及仅在一部分肿瘤中观察到的个体变化。功能分析显示,这些肿瘤特别容易受到翻译抑制的影响,涉及 RBP IGF2BP3 和转录因子 Myc 的正反馈环,影响细胞翻译和骨肉瘤细胞活力。因此,我们的研究结果为骨肉瘤中潜在的临床相关 RNA 结合蛋白依赖性机制提供了深入的了解。

https://cdn.ncbi.nlm.nih.gov/pmc/blobs/908e/10984982/3e5230320e10/41467_2024_47031_Fig1_HTML.jpg

文献AI研究员

20分钟写一篇综述,助力文献阅读效率提升50倍。

立即体验

用中文搜PubMed

大模型驱动的PubMed中文搜索引擎

马上搜索

文档翻译

学术文献翻译模型,支持多种主流文档格式。

立即体验