Program in Computational Biology and Bioinformatics, Yale University, New Haven, Connecticut, USA.
Section of Infectious Diseases, and.
JCI Insight. 2024 Apr 8;9(7):e176208. doi: 10.1172/jci.insight.176208.
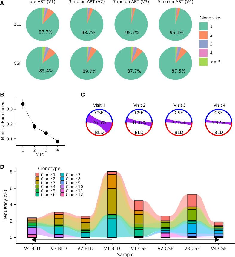
The central nervous system HIV reservoir is incompletely understood and is a major barrier to HIV cure. We profiled people with HIV (PWH) and uninfected controls through single-cell transcriptomic and T cell receptor (TCR) sequencing to understand the dynamics of HIV persistence in the CNS. In PWH on ART, we found that most participants had single cells containing HIV-1 RNA, which was found predominantly in CD4 central memory T cells, in both cerebrospinal fluid (CSF) and blood. HIV-1 RNA-containing cells were found more frequently in CSF than blood, indicating a higher burden of reservoir cells in the CNS than blood for some PWH. Most CD4 T cell clones containing infected cells were compartment specific, while some (22%) - including rare clones with members of the clone containing detectable HIV RNA in both blood and CSF - were found in both CSF and blood. These results suggest that infected T cells trafficked between tissue compartments and that maintenance and expansion of infected T cell clones contributed to the CNS reservoir in PWH on ART.
中枢神经系统中的 HIV 储存库尚未被完全阐明,是 HIV 治愈的主要障碍。我们通过单细胞转录组和 T 细胞受体(TCR)测序对 HIV 感染者(PWH)和未感染者进行了分析,以了解 HIV 在中枢神经系统中持续存在的动态。在接受 ART 治疗的 PWH 中,我们发现大多数参与者的脑脊液(CSF)和血液中均存在含有 HIV-1 RNA 的细胞,这些细胞主要存在于 CD4 中央记忆 T 细胞中。在 CSF 中发现的含 HIV-1 RNA 的细胞比血液中更为频繁,这表明对于某些 PWH 来说,中枢神经系统中的储存库细胞比血液中的负担更高。大多数包含感染细胞的 CD4 T 细胞克隆具有特定的组织分区特征,而有些(22%)-包括在血液和 CSF 中均能检测到含 HIV RNA 的克隆成员的罕见克隆-则同时存在于 CSF 和血液中。这些结果表明,感染的 T 细胞在组织分区之间迁移,并且感染的 T 细胞克隆的维持和扩增有助于 ART 治疗的 PWH 中的中枢神经系统储存库。