Department of Molecular Oncology, Institute for Cancer Research, Oslo University Hospital, Oslo, NO-0424, Norway.
Centre for Molecular Medicine Norway, Faculty of Medicine, Oslo, Norway.
Cell Mol Life Sci. 2024 Apr 10;81(1):171. doi: 10.1007/s00018-024-05165-8.
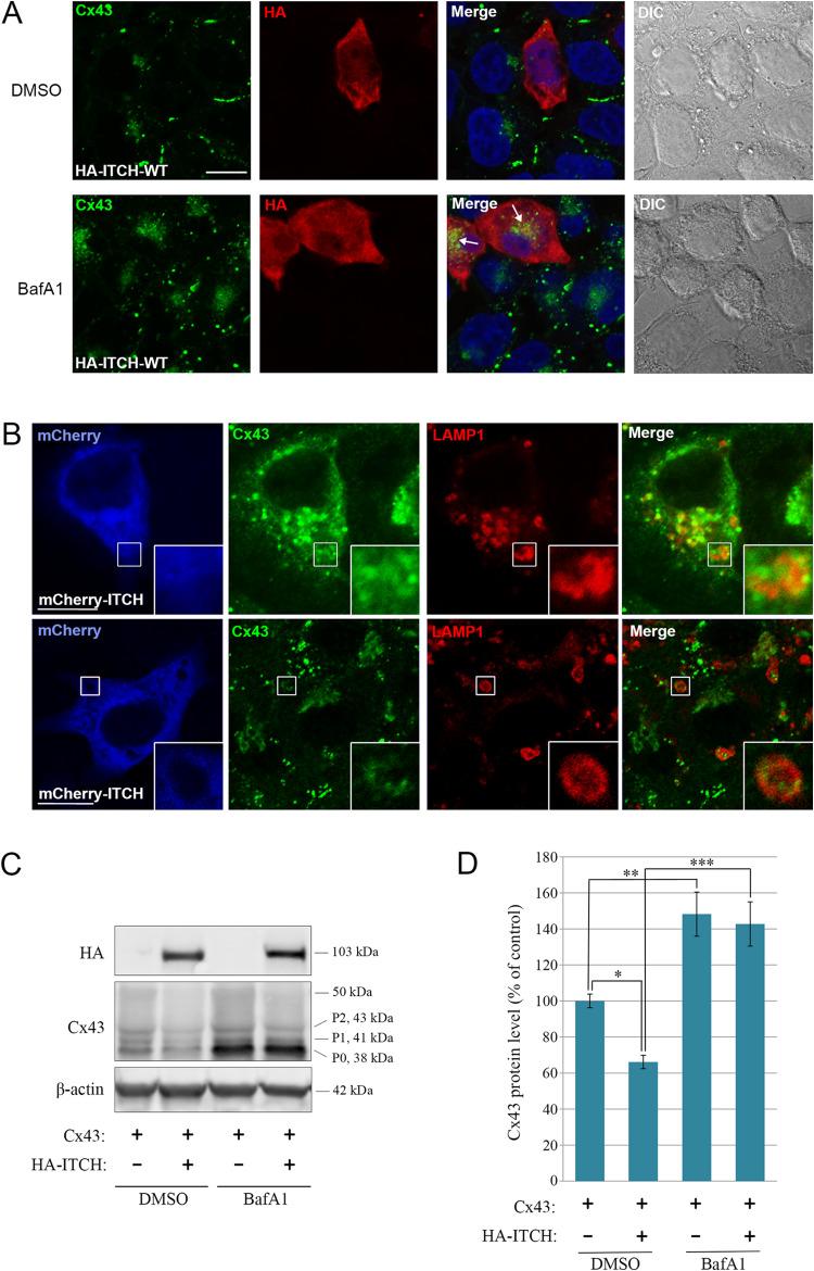
Intercellular communication via gap junctions has a fundamental role in regulating cell growth and tissue homeostasis, and its dysregulation may be involved in cancer development and radio- and chemotherapy resistance. Connexin43 (Cx43) is the most ubiquitously expressed gap junction channel protein in human tissues. Emerging evidence indicates that dysregulation of the sorting of Cx43 to lysosomes is important in mediating the loss of Cx43-based gap junctions in cancer cells. However, the molecular basis underlying this process is currently poorly understood. Here, we identified the E3 ubiquitin ligase ITCH as a novel regulator of intercellular communication via gap junctions. We demonstrate that ITCH promotes loss of gap junctions in cervical cancer cells, which is associated with increased degradation of Cx43 in lysosomes. The data further indicate that ITCH interacts with and regulates Cx43 ubiquitination and that the ITCH-induced loss of Cx43-based gap junctions requires its catalytic HECT (homologous to E6-AP C-terminus) domain. The data also suggest that the ability of ITCH to efficiently promote loss of Cx43-based gap junctions and degradation of Cx43 depends on a functional PY (PPXY) motif in the C-terminal tail of Cx43. Together, these data provide new insights into the molecular basis underlying the degradation of Cx43 and have implications for the understanding of how intercellular communication via gap junctions is lost during cancer development.
细胞间通过缝隙连接的通讯在调节细胞生长和组织稳态方面起着基础性作用,其失调可能与癌症的发生以及放射和化学疗法的耐药性有关。连接蛋白 43(Cx43)是人类组织中表达最广泛的缝隙连接通道蛋白。新出现的证据表明,Cx43 向溶酶体的分选失调在介导癌细胞中基于 Cx43 的缝隙连接的丧失中起着重要作用。然而,目前对这一过程的分子基础知之甚少。在这里,我们确定 E3 泛素连接酶 ITCH 是通过缝隙连接进行细胞间通讯的新型调节因子。我们证明,ITCH 促进了宫颈癌细胞中缝隙连接的丧失,这与溶酶体中 Cx43 的降解增加有关。数据进一步表明,ITCH 与 Cx43 的泛素化调节相互作用,并且 ITCH 诱导的基于 Cx43 的缝隙连接的丧失需要其催化 HECT(E6-AP C 末端同源)结构域。数据还表明,ITCH 有效地促进基于 Cx43 的缝隙连接的丧失和 Cx43 的降解的能力取决于 Cx43 的 C 末端尾部中功能性 PY(PPXY)基序。总之,这些数据为 Cx43 降解的分子基础提供了新的见解,并对理解在癌症发生过程中如何通过缝隙连接丧失细胞间通讯具有重要意义。