Sun Xun, Yuan Yitao, Li Suyao, Gan Lu, Xu Midie, Li Qingguo, Liu Mengling, Hu Keshu, Nan Ke, Zhang Jiayu, Dong Yu, Lin Yufu, Zhang Xiuping, Hou Pengcong, Liu Tianshu
Department of Medical Oncology, Zhongshan Hospital, Fudan University, Shanghai 200032, China.
Cancer Center, Zhongshan Hospital, Fudan University, Shanghai 200032, China.
Acta Biochim Biophys Sin (Shanghai). 2024 Jun 25;56(6):866-878. doi: 10.3724/abbs.2024031.
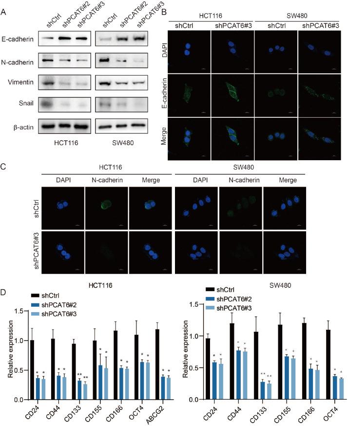
Approximately 20% of colorectal cancer (CRC) patients are first diagnosed with metastatic colorectal cancer (mCRC) because they develop symptoms at an advanced stage. Despite advancements in treatment, patients with metastatic disease still experience inferior survival rates. Our objective is to investigate the association between long noncoding RNAs (lncRNAs) and prognosis and to explore their role in mCRC. In this study, we find that elevated expression of PCAT6 is independently linked to unfavourable survival outcomes in The Cancer Genome Atlas (TCGA) data, and this finding is further confirmed in CRC samples obtained from Fudan University Shanghai Cancer Center. Cell lines and xenograft mouse models are used to examine the impact of PCAT6 on tumor metastasis. Knockdown of is observed to impede the metastatic phenotype of CRC, as evidenced by functional assays, demonstrating the suppression of epithelial-mesenchymal transition (EMT) and stemness. Our findings show the significance of PCAT6 in mCRC and its potential use as a prognostic biomarker.
约20%的结直肠癌(CRC)患者首次诊断时即为转移性结直肠癌(mCRC),因为他们在疾病晚期才出现症状。尽管治疗取得了进展,但转移性疾病患者的生存率仍然较低。我们的目的是研究长链非编码RNA(lncRNAs)与预后之间的关联,并探讨它们在mCRC中的作用。在本研究中,我们发现PCAT6的表达升高与癌症基因组图谱(TCGA)数据中不良生存结果独立相关,这一发现也在复旦大学附属肿瘤医院获得的CRC样本中得到进一步证实。使用细胞系和异种移植小鼠模型来研究PCAT6对肿瘤转移的影响。功能试验表明,敲低PCAT6可抑制CRC的转移表型,表现为上皮-间质转化(EMT)和干性受到抑制。我们的研究结果表明PCAT6在mCRC中的重要性及其作为预后生物标志物的潜在用途。