Suppr超能文献

微卫星稳定和不稳定胃癌中耗竭 CD8+ T 细胞的效应功能特征。

Effector Function Characteristics of Exhausted CD8+ T-Cell in Microsatellite Stable and Unstable Gastric Cancer.

机构信息

Department of Surgery, SMG-SNU Boramae Medical Center, Seoul, Korea.

Department of Pathology, Seoul National University Hospital, Seoul National University College of Medicine, Seoul, Korea.

出版信息

Cancer Res Treat. 2024 Oct;56(4):1146-1163. doi: 10.4143/crt.2024.317. Epub 2024 Apr 12.

Abstract

PURPOSE

Gastric cancer exhibits molecular heterogeneity, with the microsatellite instability-high (MSI-H) subtype drawing attention for its distinct features. Despite a higher survival rate, MSI-H gastric cancer lack significant benefits from conventional chemotherapy. The immune checkpoint inhibitors, presents a potential avenue, but a deeper understanding of the tumor immune microenvironment of MSI-H gastric cancer is essential.

MATERIALS AND METHODS

We explored the molecular characteristics of CD8+ T-cell subtypes in three MSI-H and three microsatellite stable (MSS) gastric cancer samples using single-cell RNA sequencing and spatial transcriptome analysis.

RESULTS

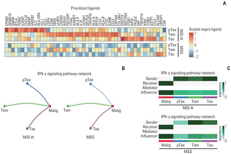
In MSI-H gastric cancer, significantly higher proportions of effector memory T cell (Tem), exhausted T cell (Tex), proliferative exhausted T cell (pTex), and proliferative T cell were observed, while MSS gastric cancer exhibited significantly higher proportions of mucosal-associated invariant T cell and natural killer T cell. In MSI-H gastric cancer, Tex and pTex exhibited a significant upregulation of the exhaustion marker LAG3, as well as elevated expression of effector function markers such as IFNG, GZMB, GZMH, and GZMK, compared to those in MSS gastric cancer. The interferon γ (IFN-γ) signaling pathway of Tex and pTex was retained compared to those of MSS gastric cancer. The spatial transcriptome analysis demonstrates the IFN-γ signaling pathway between neighboring Tex and malignant cell, showcasing a significantly elevated interaction in MSI-H gastric cancer.

CONCLUSION

Our study reveals novel finding indicating that IFN-γ signaling pathway is retained in Tex and pTex of MSI-H gastric cancer, offering a comprehensive perspective for future investigations into immunotherapy for gastric cancer.

摘要

目的

胃癌表现出分子异质性,其中微卫星不稳定高(MSI-H)亚型因其独特特征而受到关注。尽管 MSI-H 胃癌的生存率较高,但它们并未从常规化疗中获得显著获益。免疫检查点抑制剂为其提供了一个潜在的治疗途径,但深入了解 MSI-H 胃癌的肿瘤免疫微环境至关重要。

材料和方法

我们使用单细胞 RNA 测序和空间转录组分析,研究了三个 MSI-H 和三个微卫星稳定(MSS)胃癌样本中 CD8+T 细胞亚群的分子特征。

结果

在 MSI-H 胃癌中,效应记忆 T 细胞(Tem)、耗竭 T 细胞(Tex)、增殖耗竭 T 细胞(pTex)和增殖 T 细胞的比例明显较高,而 MSS 胃癌中则明显较高的比例为黏膜相关不变 T 细胞和自然杀伤 T 细胞。在 MSI-H 胃癌中,Tex 和 pTex 显著上调耗竭标志物 LAG3,同时表达效应功能标志物 IFNG、GZMB、GZMH 和 GZMK 等也显著上调,而 MSS 胃癌则不然。与 MSS 胃癌相比,Tex 和 pTex 的干扰素 γ(IFN-γ)信号通路得以保留。空间转录组分析表明,Tex 和 pTex 与恶性细胞之间存在 IFN-γ 信号通路,MSI-H 胃癌中的相互作用明显增强。

结论

本研究揭示了新的发现,表明 MSI-H 胃癌中的 Tex 和 pTex 保留了 IFN-γ 信号通路,为未来胃癌免疫治疗的研究提供了全面的视角。

https://cdn.ncbi.nlm.nih.gov/pmc/blobs/7826/11491248/4a85d65566e1/crt-2024-317f1.jpg

文献AI研究员

20分钟写一篇综述,助力文献阅读效率提升50倍。

立即体验

用中文搜PubMed

大模型驱动的PubMed中文搜索引擎

马上搜索

文档翻译

学术文献翻译模型,支持多种主流文档格式。

立即体验