Suppr超能文献

PfbZIP85转录因子通过下调植物组织中的基因表达介导富含ω-3脂肪酸的油脂生物合成。

PfbZIP85 Transcription Factor Mediates ω-3 Fatty Acid-Enriched Oil Biosynthesis by Down-Regulating Gene Expression in Plant Tissues.

作者信息

Huang Xusheng, Zhou Yali, Shi Xianfei, Wen Jing, Sun Yan, Chen Shuwei, Hu Ting, Li Runzhi, Wang Jiping, Jia Xiaoyun

机构信息

College of Agronomy/Institute of Molecular Agriculture & Bioenergy, Shanxi Agricultural University, Shanxi Engineering Research Center for Genetics and Metabolism of Specific Crops, Jinzhong 030801, China.

College of Life Sciences, Shanxi Agricultural University, Jinzhong 030801, China.

出版信息

Int J Mol Sci. 2024 Apr 16;25(8):4375. doi: 10.3390/ijms25084375.

Abstract

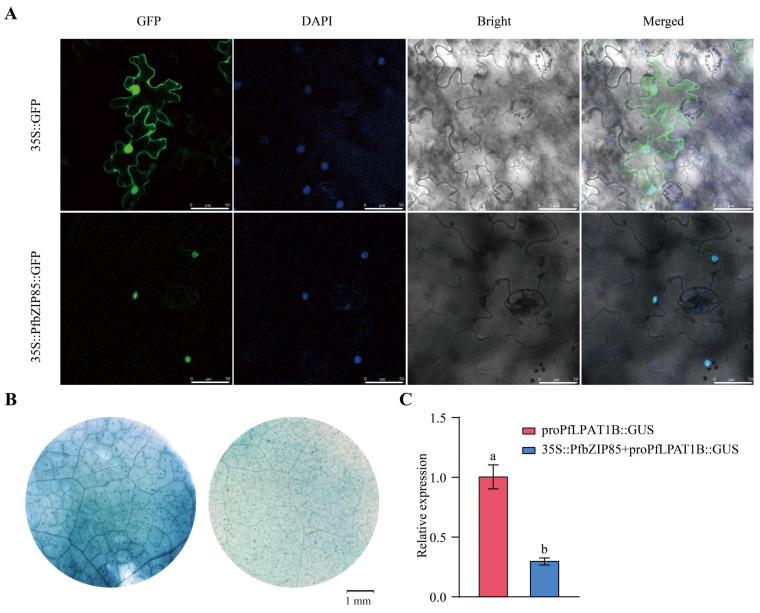
The basic leucine zipper (bZIP) transcription factor (TF) family is one of the biggest TF families identified so far in the plant kingdom, functioning in diverse biological processes including plant growth and development, signal transduction, and stress responses. For , a novel oilseed crop abundant in polyunsaturated fatty acids (PUFAs) (especially α-linolenic acid, ALA), the identification and biological functions of bZIP members remain limited. In this study, 101 PfbZIPs were identified in the perilla genome and classified into eleven distinct groups (Groups A, B, C, D, E, F, G, H, I, S, and UC) based on their phylogenetic relationships and gene structures. These genes were distributed unevenly across 18 chromosomes, with 83 pairs of them being segmental duplication genes. Moreover, 78 and 148 pairs of orthologous genes were detected between perilla and or sesame, respectively. PfbZIP members belonging to the same subgroup exhibited highly conserved gene structures and functional domains, although significant differences were detected between groups. RNA-seq and RT-qPCR analysis revealed differential expressions of 101 genes during perilla seed development, with several exhibiting significant correlations with the key oil-related genes. Y1H and GUS activity assays evidenced that downregulated the expression of the gene by physical interaction with the promoter. encodes a lysophosphatidate acyltransferase (LPAT), one of the key enzymes for triacylglycerol (TAG) assembly. Heterogeneous expression of significantly reduced the levels of TAG and UFAs (mainly C18:1 and C18:2) but enhanced C18:3 accumulation in both seeds and non-seed tissues in the transgenic tobacco lines. Furthermore, these transgenic tobacco plants showed no significantly adverse phenotype for other agronomic traits such as plant growth, thousand seed weight, and seed germination rate. Collectively, these findings offer valuable perspectives for understanding the functions of PfbZIPs in perilla, particularly in lipid metabolism, showing PfbZIP85 as a suitable target in plant genetic improvement for high-value vegetable oil production.

摘要

基本亮氨酸拉链(bZIP)转录因子(TF)家族是迄今为止在植物界中鉴定出的最大的TF家族之一,在包括植物生长发育、信号转导和应激反应在内的多种生物学过程中发挥作用。紫苏是一种富含多不饱和脂肪酸(PUFAs)(尤其是α-亚麻酸,ALA)的新型油料作物,bZIP成员的鉴定及其生物学功能仍然有限。在本研究中,在紫苏基因组中鉴定出101个PfbZIPs,并根据它们的系统发育关系和基因结构分为11个不同的组(A、B、C、D、E、F、G、H、I、S和UC组)。这些基因不均匀地分布在18条染色体上,其中83对是片段重复基因。此外,分别在紫苏与油菜或芝麻之间检测到78对和148对直系同源基因。属于同一亚组的PfbZIP成员表现出高度保守的基因结构和功能域,尽管在不同组之间检测到显著差异。RNA测序和RT-qPCR分析揭示了101个基因在紫苏种子发育过程中的差异表达,其中几个基因与关键的油脂相关基因表现出显著相关性。酵母单杂交(Y1H)和GUS活性分析证明,通过与启动子的物理相互作用,PfbZIP85下调了LPAT基因的表达。LPAT编码溶血磷脂酸酰基转移酶,是三酰甘油(TAG)组装的关键酶之一。PfbZIP85在转基因烟草品系的种子和非种子组织中的异源表达显著降低了TAG和不饱和脂肪酸(主要是C18:1和C18:2)的水平,但提高了C18:3的积累。此外,这些转基因烟草植株在植物生长、千粒重和种子发芽率等其他农艺性状方面没有表现出明显的不良表型。总的来说,这些发现为理解PfbZIPs在紫苏中的功能,特别是在脂质代谢中的功能提供了有价值的见解,表明PfbZIP85是植物遗传改良中用于生产高价值植物油的合适靶点。

https://cdn.ncbi.nlm.nih.gov/pmc/blobs/5541/11050522/69d15b6444b9/ijms-25-04375-g001.jpg

文献AI研究员

20分钟写一篇综述,助力文献阅读效率提升50倍。

立即体验

用中文搜PubMed

大模型驱动的PubMed中文搜索引擎

马上搜索

文档翻译

学术文献翻译模型,支持多种主流文档格式。

立即体验