Suppr超能文献

上皮细胞表达的 B7-H4 驱动了小鼠和人乳腺癌的免疫治疗反应差异。

Epithelial Expressed B7-H4 Drives Differential Immunotherapy Response in Murine and Human Breast Cancer.

机构信息

Department of Pathology, Microbiology, and Immunology, Vanderbilt University Medical Center, Nashville, Tennessee.

Breast Cancer Research Program, Vanderbilt-Ingram Cancer Center, Vanderbilt University Medical Center, Nashville, Tennessee.

出版信息

Cancer Res Commun. 2024 Apr 24;4(4):1120-1134. doi: 10.1158/2767-9764.CRC-23-0468.

Abstract

UNLABELLED

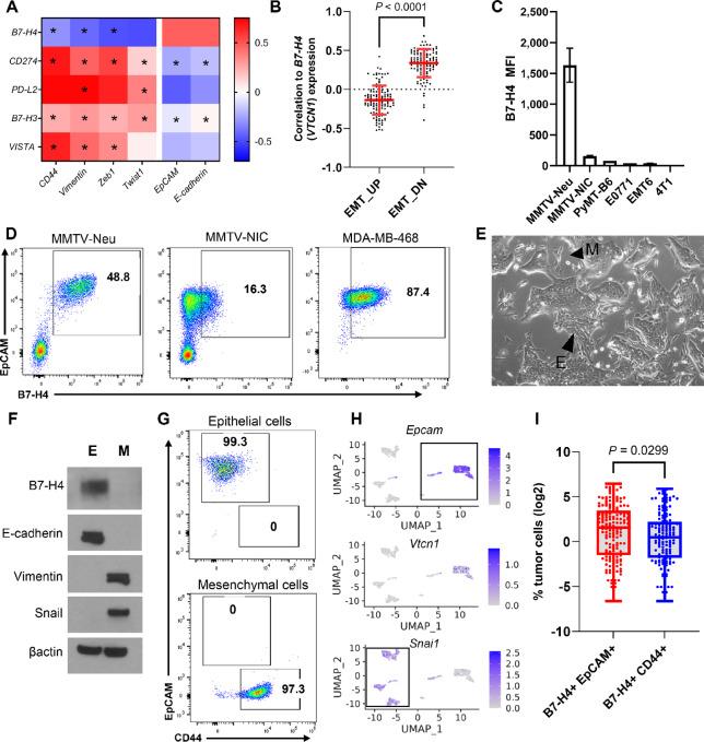
Combinations of immune checkpoint inhibitors (ICI, including anti-PD-1/PD-L1) and chemotherapy have been FDA approved for metastatic and early-stage triple-negative breast cancer (TNBC), but most patients do not benefit. B7-H4 is a B7 family ligand with proposed immunosuppressive functions being explored as a cancer immunotherapy target and may be associated with anti-PD-L1 resistance. However, little is known about its regulation and effect on immune cell function in breast cancers. We assessed murine and human breast cancer cells to identify regulation mechanisms of B7-H4 in vitro. We used an immunocompetent anti-PD-L1-sensitive orthotopic mammary cancer model and induced ectopic expression of B7-H4. We assessed therapy response and transcriptional changes at baseline and under treatment with anti-PD-L1. We observed B7-H4 was highly associated with epithelial cell status and transcription factors and found to be regulated by PI3K activity. EMT6 tumors with cell-surface B7-H4 expression were more resistant to immunotherapy. In addition, tumor-infiltrating immune cells had reduced immune activation signaling based on transcriptomic analysis. Paradoxically, in human breast cancer, B7-H4 expression was associated with survival benefit for patients with metastatic TNBC treated with carboplatin plus anti-PD-L1 and was associated with no change in response or survival for patients with early breast cancer receiving chemotherapy plus anti-PD-1. While B7-H4 induces tumor resistance to anti-PD-L1 in murine models, there are alternative mechanisms of signaling and function in human cancers. In addition, the strong correlation of B7-H4 to epithelial cell markers suggests a potential regulatory mechanism of B7-H4 independent of PD-L1.

SIGNIFICANCE

This translational study confirms the association of B7-H4 expression with a cold immune microenvironment in breast cancer and offers preclinical studies demonstrating a potential role for B7-H4 in suppressing response to checkpoint therapy. However, analysis of two clinical trials with checkpoint inhibitors in the early and metastatic settings argue against B7-H4 as being a mechanism of clinical resistance to checkpoints, with clear implications for its candidacy as a therapeutic target.

摘要

未加标签

免疫检查点抑制剂(ICI,包括抗 PD-1/PD-L1)与化疗的联合已被 FDA 批准用于转移性和早期三阴性乳腺癌(TNBC),但大多数患者并未从中获益。B7-H4 是 B7 家族配体,具有潜在的免疫抑制功能,目前正在作为癌症免疫治疗的靶点进行探索,并且可能与抗 PD-L1 耐药性相关。然而,人们对其在乳腺癌中的调控机制及其对免疫细胞功能的影响知之甚少。我们评估了鼠源和人源乳腺癌细胞,以确定 B7-H4 的体外调控机制。我们使用了一种具有免疫原性的抗 PD-L1 敏感的原位乳腺肿瘤模型,并诱导 B7-H4 的异位表达。我们评估了基线时和接受抗 PD-L1 治疗时的治疗反应和转录变化。我们观察到 B7-H4 与人乳腺癌细胞的上皮细胞状态和转录因子高度相关,并且发现其受到 PI3K 活性的调控。具有细胞表面 B7-H4 表达的 EMT6 肿瘤对免疫治疗的耐药性更强。此外,基于转录组分析,肿瘤浸润免疫细胞的免疫激活信号减少。矛盾的是,在人类乳腺癌中,B7-H4 的表达与接受卡铂联合抗 PD-L1 治疗的转移性 TNBC 患者的生存获益相关,而与接受化疗联合抗 PD-1 治疗的早期乳腺癌患者的反应或生存无变化相关。虽然 B7-H4 在鼠模型中诱导肿瘤对抗 PD-L1 的耐药性,但在人类癌症中存在信号和功能的替代机制。此外,B7-H4 与上皮细胞标志物的强相关性表明了 B7-H4 独立于 PD-L1 的潜在调控机制。

意义

这项转化研究证实了 B7-H4 的表达与乳腺癌中冷免疫微环境的相关性,并提供了临床前研究,证明了 B7-H4 在抑制检查点治疗反应方面的潜在作用。然而,对两个检查点抑制剂在早期和转移性治疗中的临床试验的分析表明,B7-H4 不是对检查点产生临床耐药的机制,这对其作为治疗靶点的候选资格具有明确的影响。

https://cdn.ncbi.nlm.nih.gov/pmc/blobs/8d37/11041871/9b6f39d3d228/crc-23-0468_fig1.jpg

文献AI研究员

20分钟写一篇综述,助力文献阅读效率提升50倍。

立即体验

用中文搜PubMed

大模型驱动的PubMed中文搜索引擎

马上搜索

文档翻译

学术文献翻译模型,支持多种主流文档格式。

立即体验