Kidane Yared H, Lee Franklin H, Smith Matthew F, Wang Chunbo, Mirza Jacqueline Barbera, Sharma Saachi, Lobo Alejandro A, Dewan Krish C, Chen Jengwei, Diaz Thomas E, Pla Michelle Mendiola, Foster Matthew W, Bowles Dawn E
Center for Pediatric Bone Biology and Translational Research, Scottish Rite for Children, Dallas, TX, United States.
Department of Surgery, Duke University Medical Center, Durham, NC, United States.
Front Physiol. 2024 Apr 18;15:1248276. doi: 10.3389/fphys.2024.1248276. eCollection 2024.
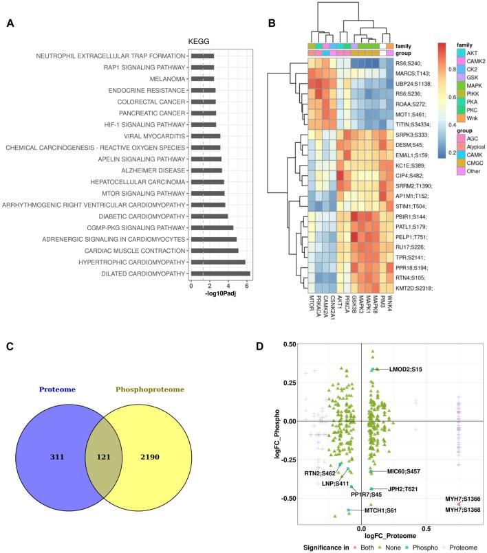
It may take decades to develop cardiovascular dysfunction following exposure to high doses of ionizing radiation from medical therapy or from nuclear accidents. Since astronauts may be exposed continually to a complex space radiation environment unlike that experienced on Earth, it is unresolved whether there is a risk to cardiovascular health during long-term space exploration missions. Previously, we have described that mice exposed to a single dose of simplified Galactic Cosmic Ray (GCR) develop cardiovascular dysfunction by 12 months post-radiation. To investigate the biological basis of this dysfunction, here we performed a quantitative mass spectrometry-based proteomics analysis of heart tissue (proteome and phosphoproteome) and plasma (proteome only) from these mice at 8 months post-radiation. Differentially expressed proteins (DEPs) for irradiated versus sham irradiated samples (fold-change ≥1.2 and an adjusted -value of ≤0.05) were identified for each proteomics data set. For the heart proteome, there were 87 significant DEPs (11 upregulated and 76 downregulated); for the heart phosphoproteome, there were 60 significant differentially phosphorylated peptides (17 upregulated and 43 downregulated); and for the plasma proteome, there was only one upregulated protein. A Gene Set Enrichment Analysis (GSEA) technique that assesses canonical pathways from BIOCARTA, KEGG, PID, REACTOME, and WikiPathways revealed significant perturbation in pathways in each data set. For the heart proteome, 166 pathways were significantly altered (36 upregulated and 130 downregulated); for the plasma proteome, there were 73 pathways significantly altered (25 upregulated and 48 downregulated); and for the phosphoproteome, there were 223 pathways significantly affected at 0.1 adjusted -value cutoff. Pathways related to inflammation were the most highly perturbed in the heart and plasma. In line with sustained inflammation, neutrophil extracellular traps (NETs) were demonstrated to be increased in GCR irradiated hearts at 12-month post irradiation. NETs play a fundamental role in combating bacterial pathogens, modulating inflammatory responses, inflicting damage on healthy tissues, and escalating vascular thrombosis. These findings suggest that a single exposure to GCR results in long-lasting changes in the proteome and that these proteomic changes can potentiate acute and chronic health issues for astronauts, such as what we have previously described with late cardiac dysfunction in these mice.
在接受来自医学治疗或核事故的高剂量电离辐射后,可能需要数十年才会出现心血管功能障碍。由于宇航员可能会持续暴露于与地球上不同的复杂太空辐射环境中,长期太空探索任务期间心血管健康是否存在风险尚无定论。此前,我们曾描述过,暴露于单剂量简化银河宇宙射线(GCR)的小鼠在辐射后12个月会出现心血管功能障碍。为了研究这种功能障碍的生物学基础,我们在此对这些小鼠辐射后8个月时的心脏组织(蛋白质组和磷酸化蛋白质组)和血浆(仅蛋白质组)进行了基于定量质谱的蛋白质组学分析。针对每个蛋白质组学数据集,确定了辐照样本与假辐照样本之间差异表达的蛋白质(DEPs)(倍数变化≥1.2且校正P值≤0.05)。对于心脏蛋白质组,有87个显著的DEPs(11个上调和76个下调);对于心脏磷酸化蛋白质组,有60个显著差异磷酸化的肽段(17个上调和43个下调);对于血浆蛋白质组,只有一种上调的蛋白质。一种评估来自BIOCARTA、KEGG、PID、REACTOME和WikiPathways的经典通路的基因集富集分析(GSEA)技术显示,每个数据集中的通路都有显著扰动。对于心脏蛋白质组,166条通路显著改变(36条上调和130条下调);对于血浆蛋白质组,有73条通路显著改变(25条上调和48条下调);对于磷酸化蛋白质组,在调整P值截止为0.1时,有223条通路受到显著影响。与炎症相关的通路在心脏和血浆中受到扰动最为严重。与持续炎症一致,在辐射后12个月时,GCR辐照的心脏中嗜中性粒细胞胞外陷阱(NETs)被证明增加。NETs在对抗细菌病原体、调节炎症反应以及对健康组织造成损害和加剧血管血栓形成方面发挥着重要作用。这些发现表明,单次暴露于GCR会导致蛋白质组发生持久变化,并且这些蛋白质组变化可能会引发宇航员的急性和慢性健康问题,就像我们之前在这些小鼠中描述的晚期心脏功能障碍那样。