Suppr超能文献

不同的外侧苍白球投射对于 methamphetamine 戒断焦虑和条件性位置偏好的引发复吸。

Distinct eLPB projections for methamphetamine withdrawal anxiety and primed reinstatement of conditioned place preference.

机构信息

Department of Human Anatomy and Histoembryology, Nanjing University of Chinese Medicine, Nanjing, China.

Department of Acupuncture-Moxibustion and Rehabilitation, Jiangsu Province Hospital of Chinese Medicine, Affiliated Hospital of Nanjing University of Chinese Medicine, Nanjing, China.

出版信息

Theranostics. 2024 Apr 29;14(7):2881-2896. doi: 10.7150/thno.95383. eCollection 2024.

Abstract

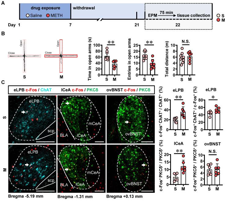
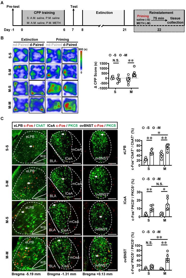
Methamphetamine (METH) withdrawal anxiety symptom and relapse have been significant challenges for clinical practice, however, the underlying neuronal basis remains unclear. Our recent research has identified a specific subpopulation of choline acetyltransferase (ChAT) neurons localized in the external lateral portion of parabrachial nucleus (eLPB), which modulates METH primed-reinstatement of conditioned place preference (CPP). Here, the anatomical structures and functional roles of eLPB projections in METH withdrawal anxiety and primed reinstatement were further explored. In the present study, a multifaceted approach was employed to dissect the LPB projections in male mice, including anterograde and retrograde tracing, acetylcholine (Ach) indicator combined with fiber photometry recording, photogenetic and chemogenetic regulation, as well as electrophysiological recording. METH withdrawal anxiety-like behaviors and METH-primed reinstatement of conditioned place preference (CPP) were assessed in male mice. We identified that eLPB send projections to PKCδ-positive (PKCδ) neurons in lateral portion of central nucleus of amygdala (lCeA) and oval portion of bed nucleus of the stria terminalis (ovBNST), forming eLPB-lCeA and eLPB-ovBNST pathways. At least in part, the eLPB neurons positively innervate lCeA neurons and ovBNST neurons through regulating synaptic elements of presynaptic Ach release and postsynaptic nicotinic acetylcholine receptors (nAChRs). METH withdrawal anxiety and METH-primed reinstatement of CPP respectively recruit eLPB-lCeA pathway and eLPB-ovBNST pathway in male mice. Our findings put new insights into the complex neural networks, especially focusing on the eLPB projections. The eLPB is a critical node in the neural networks governing METH withdrawal anxiety and primed-reinstatement of CPP through its projections to the lCeA and ovBNST, respectively.

摘要

甲基苯丙胺(METH)戒断焦虑症状和复吸一直是临床实践的重大挑战,但其潜在的神经基础尚不清楚。我们最近的研究发现,外侧臂旁核(eLPB)内的特定胆碱乙酰转移酶(ChAT)神经元亚群可调节 METH 引发的条件性位置偏好(CPP)的重新建立。在这里,进一步探索了 eLPB 投射在 METH 戒断焦虑和引发重新建立中的解剖结构和功能作用。在本研究中,采用多种方法来剖析雄性小鼠中的 LPB 投射,包括顺行和逆行示踪、乙酰胆碱(Ach)指示剂与光纤光度记录相结合、光遗传学和化学遗传学调节以及电生理记录。评估了雄性小鼠的 METH 戒断焦虑样行为和 METH 引发的条件性位置偏好(CPP)的重新建立。我们发现,eLPB 投射到外侧杏仁核中央核(lCeA)和终纹床核的卵圆形部(ovBNST)中的 PKCδ 阳性(PKCδ)神经元,形成 eLPB-lCeA 和 eLPB-ovBNST 通路。至少部分地,eLPB 神经元通过调节突触前 Ach 释放和突触后烟碱型乙酰胆碱受体(nAChRs)的突触前和突触后元素来正向支配 lCeA 神经元和 ovBNST 神经元。METH 戒断焦虑和 METH 引发的 CPP 分别在雄性小鼠中募集 eLPB-lCeA 通路和 eLPB-ovBNST 通路。我们的发现为复杂的神经网络提供了新的见解,特别是关注 eLPB 投射。eLPB 通过其对 lCeA 和 ovBNST 的投射,分别成为控制 METH 戒断焦虑和引发 CPP 重新建立的神经网络中的关键节点。

https://cdn.ncbi.nlm.nih.gov/pmc/blobs/e146/11103501/b1c040b32bb1/thnov14p2881g001.jpg

文献AI研究员

20分钟写一篇综述,助力文献阅读效率提升50倍。

立即体验

用中文搜PubMed

大模型驱动的PubMed中文搜索引擎

马上搜索

文档翻译

学术文献翻译模型,支持多种主流文档格式。

立即体验