Longhua Hospital, Shanghai University of Traditional Chinese Medicine, Shanghai, 200032, China.
Spine Institute, Shanghai Academy of Traditional Chinese Medicine, Shanghai, 200032, China.
J Orthop Surg Res. 2024 May 23;19(1):309. doi: 10.1186/s13018-024-04793-x.
Elderly patients suffering from osteoporotic fractures are more susceptible to delayed union or nonunion, and their bodies then are in a state of low-grade chronic inflammation with decreased antioxidant capacity. Tanshinone IIA is widely used in treating cardiovascular and cerebrovascular diseases in China and has anti-inflammatory and antioxidant effects. We aimed to observe the antioxidant effects of Tanshinone IIA on mesenchymal stem cells (MSCs), which play important roles in bone repair, and the effects of local application of Tanshinone IIA using an injectable biodegradable hydrogel on osteoporotic fracture healing.
MSCs were pretreated with or without different concentrations of Tanshinone IIA followed by HO treatment. Ovariectomized (OVX) C57BL/6 mice received a mid-shaft transverse osteotomy fracture on the left tibia, and Tanshinone IIA was applied to the fracture site using an injectable hydrogel.
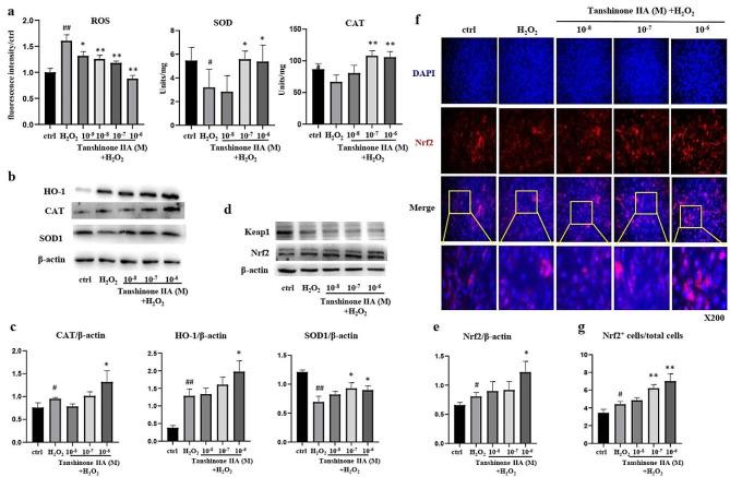
Tanshinone IIA pretreatment promoted the expression of nuclear factor erythroid 2-related factor 2 and antioxidant enzymes, and inhibited HO-induced reactive oxygen species accumulation in MSCs. Furthermore, Tanshinone IIA reversed HO-induced apoptosis and decrease in osteogenic differentiation in MSCs. After 4 weeks of treatment with Tanshinone IIA in OVX mice, the bone mineral density of the callus was significantly increased and the biomechanical properties of the healed tibias were improved. Cell apoptosis was decreased and Nrf2 expression was increased in the early stage of callus formation.
Taken together, these results indicate that Tanshinone IIA can activate antioxidant enzymes to protect MSCs from HO-induced cell apoptosis and osteogenic differentiation inhibition. Local application of Tanshinone IIA accelerates fracture healing in ovariectomized mice.
患有骨质疏松性骨折的老年患者更容易出现延迟愈合或不愈合,其身体处于低度慢性炎症状态,抗氧化能力降低。丹参酮 IIA 在中国被广泛用于治疗心脑血管疾病,具有抗炎和抗氧化作用。我们旨在观察丹参酮 IIA 对间充质干细胞(MSCs)的抗氧化作用,MSCs 在骨修复中发挥重要作用,并观察局部应用丹参酮 IIA 采用可注射生物可降解水凝胶对骨质疏松性骨折愈合的影响。
用或不用不同浓度的丹参酮 IIA 预处理 MSC,然后用 HO 处理。去卵巢(OVX)C57BL/6 小鼠左侧胫骨中段横断骨折,用可注射水凝胶将丹参酮 IIA 应用于骨折部位。
丹参酮 IIA 预处理促进核因子红细胞 2 相关因子 2 和抗氧化酶的表达,并抑制 MSC 中 HO 诱导的活性氧积累。此外,丹参酮 IIA 逆转了 HO 诱导的 MSC 凋亡和成骨分化减少。在 OVX 小鼠中用丹参酮 IIA 治疗 4 周后,骨痂的骨密度明显增加,愈合胫骨的生物力学性能得到改善。在骨痂形成的早期,细胞凋亡减少,Nrf2 表达增加。
综上所述,这些结果表明丹参酮 IIA 可以激活抗氧化酶,保护 MSC 免受 HO 诱导的细胞凋亡和成骨分化抑制。局部应用丹参酮 IIA 可加速去卵巢小鼠骨折愈合。