Laboratory of Biochemical Neuroendocrinology, Montreal Clinical Research Institute (IRCM), University of Montreal, Montreal, QC H2W 1R7, Canada.
Département Médicaments et Technologies pour la Santé (DMTS), Université Paris-Saclay, CEA, INRAE, SIMoS, 91191 Gif-sur-Yvette, France.
Cells. 2024 May 17;13(10):857. doi: 10.3390/cells13100857.
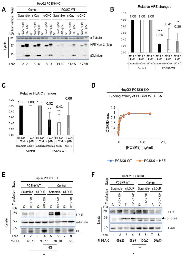
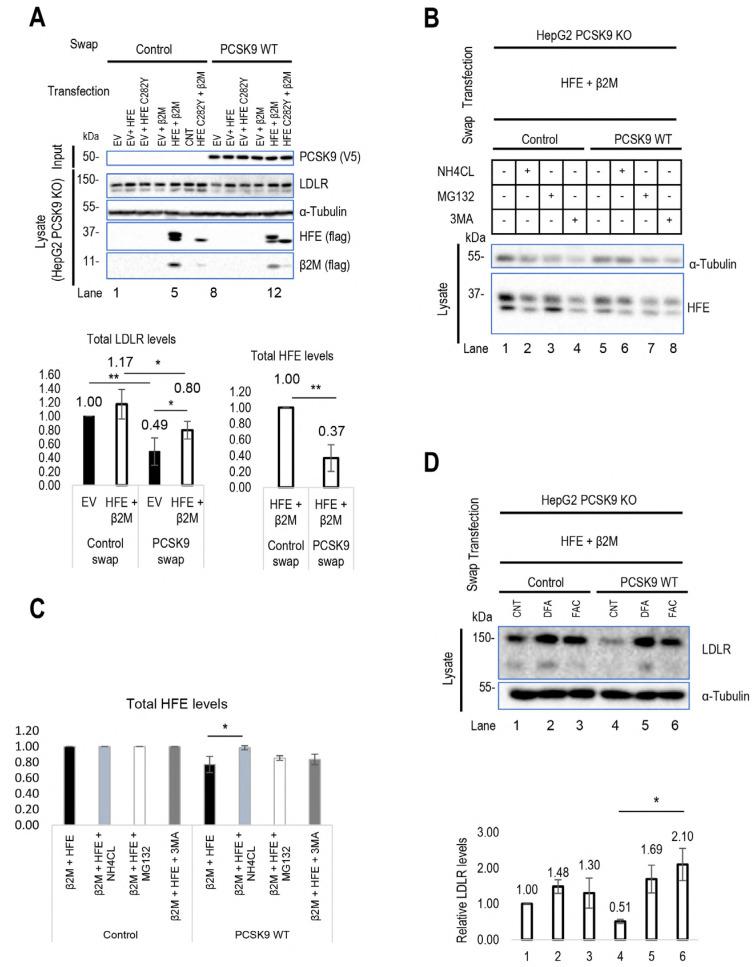
PCSK9 is implicated in familial hypercholesterolemia via targeting the cell surface PCSK9-LDLR complex toward lysosomal degradation. The M2 repeat in the PCSK9's C-terminal domain is essential for its extracellular function, potentially through its interaction with an unidentified "protein X". The M2 repeat was recently shown to bind an R-x-E motif in MHC-class-I proteins (implicated in the immune system), like HLA-C, and causing their lysosomal degradation. These findings suggested a new role of PCSK9 in the immune system and that HLA-like proteins could be "protein X" candidates. However, the participation of each member of the MHC-I protein family in this process and their regulation of PCSK9's function have yet to be determined. Herein, we compared the implication of MHC-I-like proteins such as HFE (involved in iron homeostasis) and HLA-C on the extracellular function of PCSK9. Our data revealed that the M2 domain regulates the intracellular sorting of the PCSK9-LDLR complex to lysosomes, and that HFE is a new target of PCSK9 that inhibits its activity on the LDLR, whereas HLA-C enhances its function. This work suggests the potential modulation of PCSK9's functions through interactions of HFE and HLA-C.
PCSK9 通过靶向细胞表面 PCSK9-LDLR 复合物使其向溶酶体降解,从而参与家族性高胆固醇血症。PCSK9 的 C 末端结构域中的 M2 重复序列对于其细胞外功能是必需的,可能是通过与未鉴定的“蛋白 X”相互作用。最近的研究表明,M2 重复序列与 MHC 类 I 蛋白(参与免疫系统)中的 R-x-E 基序结合,如 HLA-C,并导致其溶酶体降解。这些发现提示 PCSK9 在免疫系统中的新作用,并且 HLA 样蛋白可能是“蛋白 X”的候选者。然而,MHC-I 蛋白家族的每个成员在该过程中的参与及其对 PCSK9 功能的调节尚未确定。在此,我们比较了 MHC-I 样蛋白(如参与铁稳态的 HFE)和 HLA-C 对 PCSK9 细胞外功能的影响。我们的数据表明,M2 结构域调节 PCSK9-LDLR 复合物向溶酶体的细胞内分拣,并且 HFE 是 PCSK9 的新靶点,可抑制其对 LDLR 的活性,而 HLA-C 则增强其功能。这项工作表明,通过 HFE 和 HLA-C 的相互作用,PCSK9 的功能可能会受到调节。