Suppr超能文献

TH1L 通过 NF-κB 信号通路调节 CCL20 参与结直肠癌发病机制。

TH1L involvement in colorectal cancer pathogenesis by regulation of CCL20 through the NF-κB signalling pathway.

机构信息

The Key Laboratory of Cell Proliferation and Regulation Biology, Ministry of Education, College of Life Sciences, Beijing Normal University, Beijing, China.

Department of Laboratory Medicine, Peking University International Hospital, Beijing, China.

出版信息

J Cell Mol Med. 2024 May;28(10):e18391. doi: 10.1111/jcmm.18391.

Abstract

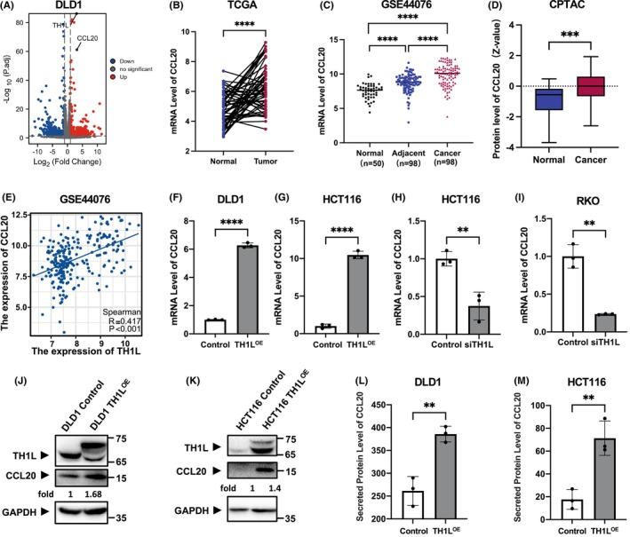
TH1L (also known as NELF-C/D) is a member of the Negative Elongation Factor (NELF) complex, which is a metazoan-specific factor that regulates RNA Polymerase II (RNAPII) pausing and transcription elongation. However, the function and molecular mechanisms of TH1L in cancer progression are still largely unknown. In this study, we found that TH1L was highly expressed in colorectal cancer (CRC) tissues and the faeces of CRC patients. Overexpression of TH1L significantly enhanced the proliferation and migration of CRC cells, while its knockdown markedly suppressed these processes. In mechanism, RNA sequencing revealed that CCL20 was upregulated in TH1L-overexpressed CRC cells, leading to activation of the NF-κB signalling pathway. Rescue assays showed that knockdown of CCL20 could impair the tumour-promoting effects of THIL in CRC cells. Taken together, these results suggest that TH1L may play a vital role via the CCL20/NF-κB signalling pathway in CRC proliferation and migration and may serve as a potential target for diagnosis and therapy of CRC.

摘要

TH1L(也称为 NELF-C/D)是负延伸因子(NELF)复合物的成员,该复合物是一种真核生物特异性因子,可调节 RNA 聚合酶 II(RNAPII)暂停和转录延伸。然而,TH1L 在癌症进展中的功能和分子机制在很大程度上仍然未知。在这项研究中,我们发现 TH1L 在结直肠癌(CRC)组织和 CRC 患者的粪便中高度表达。TH1L 的过表达显著增强了 CRC 细胞的增殖和迁移,而其敲低则显著抑制了这些过程。在机制上,RNA 测序显示,CCL20 在 TH1L 过表达的 CRC 细胞中上调,导致 NF-κB 信号通路的激活。挽救实验表明,CCL20 的敲低可损害 TH1L 在 CRC 细胞中的促瘤作用。总之,这些结果表明,TH1L 可能通过 CCL20/NF-κB 信号通路在 CRC 增殖和迁移中发挥重要作用,并可能成为 CRC 诊断和治疗的潜在靶点。

https://cdn.ncbi.nlm.nih.gov/pmc/blobs/48f0/11135906/640d739e630b/JCMM-28-e18391-g005.jpg

文献AI研究员

20分钟写一篇综述,助力文献阅读效率提升50倍。

立即体验

用中文搜PubMed

大模型驱动的PubMed中文搜索引擎

马上搜索

文档翻译

学术文献翻译模型,支持多种主流文档格式。

立即体验