Laboratory of Veterinary Physiology, Cooperative Department of Veterinary Medicine, Tokyo University of Agriculture and Technology, Tokyo, Japan.
Laboratory of Animal Science, Department of Applied Biological Sciences, Faculty of Agriculture, Setsunan University, Osaka, Japan.
Gut Microbes. 2024 Jan-Dec;16(1):2359729. doi: 10.1080/19490976.2024.2359729. Epub 2024 May 30.
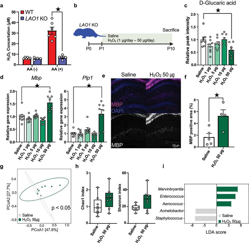
Early life environment influences mammalian brain development, a growing area of research within the Developmental Origins of Health and Disease framework, necessitating a deeper understanding of early life factors on children's brain development. This study introduces a mouse model, knockout mice, to investigate the relationship between breast milk, the gut microbiome, and brain development. The results reveal that breast milk's reactive oxygen species (ROS) are vital in shaping the neonatal gut microbiota. Decreased hydrogen peroxide (HO) levels in milk disrupt the gut microbiome and lead to abnormal metabolite production, including D-glucaric acid. This metabolite inhibits hippocampal myelin formation during infancy, potentially contributing to behavioral abnormalities observed in adulthood. These findings suggest that HO in breast milk is crucial for normal gut microbiota formation and brain development, with implications for understanding and potentially treating neurodevelopmental disorders in humans.
早期生活环境会影响哺乳动物的大脑发育,这是健康与疾病发展起源领域中的一个研究热点,因此我们需要更深入地了解早期生活因素对儿童大脑发育的影响。本研究构建了一个小鼠模型,即敲除小鼠,旨在研究母乳、肠道微生物群与大脑发育之间的关系。结果表明,母乳中的活性氧(ROS)对于塑造新生儿肠道微生物群至关重要。母乳中过氧化氢(HO)水平的降低会破坏肠道微生物群,导致异常代谢产物的产生,包括 D-葡萄糖醛酸。这种代谢产物会抑制婴儿期海马的髓鞘形成,可能导致成年期观察到的行为异常。这些发现表明,母乳中的 HO 对于正常的肠道微生物群形成和大脑发育至关重要,这对于理解和潜在治疗人类神经发育障碍具有重要意义。